5.5..Компонент D_DcS- D-триггер-защелка (1274935)
Текст из файла
Раздел 5. Изучение типовых последовательностных узлов.
Работа 5.5. Анализ библиотечного элемента системы моделирования
D-DcS D-триггера-защелки
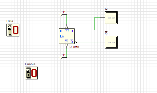
Исследуйте поведение компонента D- триггера-защелки D-Latch Flip-Flop.
Сначала выполните анимацию и постройте таблицу переходов и выходов, потом выполните временное моделирование.
Обратите внимание , что в схеме модельного эксперимента входы сброса и установки не активны.
Определите задержку триггера- защелки и проверьте , равны ли задержки обоих выходов
Характеристики
Тип файла документ
Документы такого типа открываются такими программами, как Microsoft Office Word на компьютерах Windows, Apple Pages на компьютерах Mac, Open Office - бесплатная альтернатива на различных платформах, в том числе Linux. Наиболее простым и современным решением будут Google документы, так как открываются онлайн без скачивания прямо в браузере на любой платформе. Существуют российские качественные аналоги, например от Яндекса.
Будьте внимательны на мобильных устройствах, так как там используются упрощённый функционал даже в официальном приложении от Microsoft, поэтому для просмотра скачивайте PDF-версию. А если нужно редактировать файл, то используйте оригинальный файл.
Файлы такого типа обычно разбиты на страницы, а текст может быть форматированным (жирный, курсив, выбор шрифта, таблицы и т.п.), а также в него можно добавлять изображения. Формат идеально подходит для рефератов, докладов и РПЗ курсовых проектов, которые необходимо распечатать. Кстати перед печатью также сохраняйте файл в PDF, так как принтер может начудить со шрифтами.
















