2.2. Синтез простой булевой функции (1274919)
Текст из файла
Раздел 2 . Применение Булевской алгебры при проектировании логических схем
Работа 2.2. Синтез простой Булевой функции
Задана следующая таблица истинности, описывающая булеву функцию F(X,Y,Z):
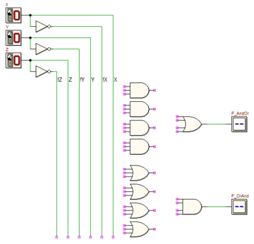
Постройте две эквивалентные схемы, реализующие данную функцию:
-
Как сумму произведений- СДНФ- (И-ИЛИ)
-
Как произведение сумм- СКНФ- (ИЛИ-И)
Чтобы удостовериться в их эквивалентности, воспользуйтесь программой d-DcS и постройте схему, соединив нужным образом элементы .
Осуществите временное моделирование двух схем (получите временные диаграммы), включая в тест все возможные комбинации входов X, Y, Z
Сопоставьте их на предмет эквивалентности схем.
Попытайтесь минимизировать схемы .
Характеристики
Тип файла документ
Документы такого типа открываются такими программами, как Microsoft Office Word на компьютерах Windows, Apple Pages на компьютерах Mac, Open Office - бесплатная альтернатива на различных платформах, в том числе Linux. Наиболее простым и современным решением будут Google документы, так как открываются онлайн без скачивания прямо в браузере на любой платформе. Существуют российские качественные аналоги, например от Яндекса.
Будьте внимательны на мобильных устройствах, так как там используются упрощённый функционал даже в официальном приложении от Microsoft, поэтому для просмотра скачивайте PDF-версию. А если нужно редактировать файл, то используйте оригинальный файл.
Файлы такого типа обычно разбиты на страницы, а текст может быть форматированным (жирный, курсив, выбор шрифта, таблицы и т.п.), а также в него можно добавлять изображения. Формат идеально подходит для рефератов, докладов и РПЗ курсовых проектов, которые необходимо распечатать. Кстати перед печатью также сохраняйте файл в PDF, так как принтер может начудить со шрифтами.
















