5.2.Схема D-триггера-защелки (1274932)
Текст из файла
Раздел 5. Изучение типовых последовательностных узлов.
Работа 5.2. Анализ схемы D –триггера-защелки
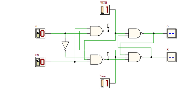
Постройте модель схемы D-триггера защелки ,схема которого дана ниже в D-DcS
Используя временное моделирование, исследуйте поведение схемы. Обратите внимание на два инверсных сигнала -сброс и установка(Clear,Preset!) Вы должны в тесте перебрать все возможные комбинации значений входов D и EN после предварительной установки (PRESET)или сброса(CLEAR) .По временной диаграмме постройте таблицу состояний и выходов триггера.
Рассчитайте задержку выхода триггера относительно сигнала D и сравните с полученной на временной диаграмме ( значения задержек вентилей примерно 4 нс) .
Характеристики
Тип файла документ
Документы такого типа открываются такими программами, как Microsoft Office Word на компьютерах Windows, Apple Pages на компьютерах Mac, Open Office - бесплатная альтернатива на различных платформах, в том числе Linux. Наиболее простым и современным решением будут Google документы, так как открываются онлайн без скачивания прямо в браузере на любой платформе. Существуют российские качественные аналоги, например от Яндекса.
Будьте внимательны на мобильных устройствах, так как там используются упрощённый функционал даже в официальном приложении от Microsoft, поэтому для просмотра скачивайте PDF-версию. А если нужно редактировать файл, то используйте оригинальный файл.
Файлы такого типа обычно разбиты на страницы, а текст может быть форматированным (жирный, курсив, выбор шрифта, таблицы и т.п.), а также в него можно добавлять изображения. Формат идеально подходит для рефератов, докладов и РПЗ курсовых проектов, которые необходимо распечатать. Кстати перед печатью также сохраняйте файл в PDF, так как принтер может начудить со шрифтами.
















