6.4.Максимальная частота работы синхронной последовательной схемы (1274940)
Текст из файла
Лабораторная работа 6.4. --. Максимальная частота работы последовательностной схемы
Описание лабораторной работы.
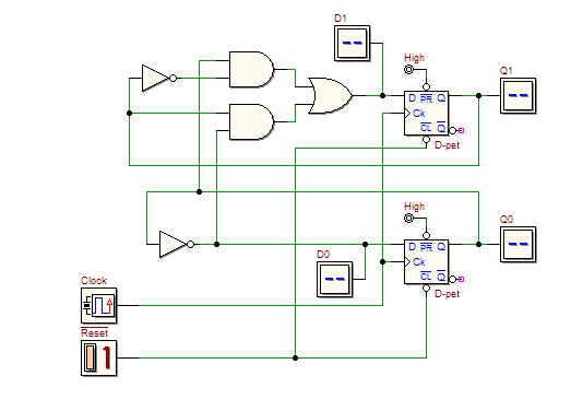
Схема, представленная ниже – счетчик по модулю 4, построенный с
помощью D-триггеров.
*:
*Q1* и *Q0* выходы счетчика. Используя *временное моделирование-режим *
программы *d-DcS*, проверьте поведение схемы, в том виде, в котором она
представлены без изменения заданной частоты (частота в 5MHz
соответствует тактовому периоду в 200 нс).
Затем приближенно найдите максимальную
частоту, с которой счетчик все еще корректно работает.
С частотой выше найденной схема будет работать некорректно, так как
комбинационная схема не может обеспечить установившееся корректное значение входов
триггеров к следующему фронту синхросигнала. Выходы *D1* и *D0* были
добавлены в схему, чтобы упростить понимание процесса.
Необходимо сравнить временную диаграмму, полученную из моделирования
нормального случая (где частота ниже, чем максимальная рабочая частота),
и случая возникновения отказов (частота выше).
------------------------------------------------------------------------
*Замечания:*
1. Для того, чтобы избежать «замешательства» на временной
диаграмме, подайте сигнал *низкого уровня* на вход *!Reset* *не
менее чем на 20 наносекунд*.
2. На временной диаграмме может оказаться полезным *выделить*
*фронты импульсов синхросигнала*, используя вертикальные
точечные линии. Чтобы отобразить их, вам необходимо открыть
*контекстное меню* *иконки синхросигнала*
(в левой части
диаграммы), выбрав команду /Lines on Up Edges/, как показано на
картинке ниже:
* Для измерения временной задержки, вы можете активировать*временные
курсоры*, используя кнопку
, как показано на рисунке ниже.
Характеристики
Тип файла документ
Документы такого типа открываются такими программами, как Microsoft Office Word на компьютерах Windows, Apple Pages на компьютерах Mac, Open Office - бесплатная альтернатива на различных платформах, в том числе Linux. Наиболее простым и современным решением будут Google документы, так как открываются онлайн без скачивания прямо в браузере на любой платформе. Существуют российские качественные аналоги, например от Яндекса.
Будьте внимательны на мобильных устройствах, так как там используются упрощённый функционал даже в официальном приложении от Microsoft, поэтому для просмотра скачивайте PDF-версию. А если нужно редактировать файл, то используйте оригинальный файл.
Файлы такого типа обычно разбиты на страницы, а текст может быть форматированным (жирный, курсив, выбор шрифта, таблицы и т.п.), а также в него можно добавлять изображения. Формат идеально подходит для рефератов, докладов и РПЗ курсовых проектов, которые необходимо распечатать. Кстати перед печатью также сохраняйте файл в PDF, так как принтер может начудить со шрифтами.
















