6.2 Анализ генератора последовательности сигналов (1274938)
Текст из файла
Раздел 6. Изучение типовых последовательностных узлов.
Работа 6.2. Анализ работы генератора последовательности сигналов
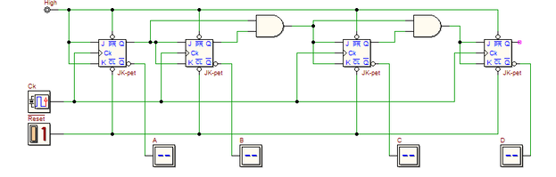
Реализуйте следующую модель генератора последовательности сигналов в
программе d-DcS,
Используя анимацию, постройте таблицу последовательности значений выходов схемы .
Потом проведите временное моделирование и сравните результаты с предыдущими.
Определите задержку выходов относительно фронта синхросигнала.
-
При значениях весов разрядов D,C,B,A равных 8,4,2,1, определите функцию схемы
Вопросы
1.Определите минимальный период синхроимпульсов в этой схеме и сравните с данными,полученными при исследовании счетчика Джонсона.
2. J-K триггер работает как счетный триггер про J=K=1, как он ведет себя при J=K=0 ?
Характеристики
Тип файла документ
Документы такого типа открываются такими программами, как Microsoft Office Word на компьютерах Windows, Apple Pages на компьютерах Mac, Open Office - бесплатная альтернатива на различных платформах, в том числе Linux. Наиболее простым и современным решением будут Google документы, так как открываются онлайн без скачивания прямо в браузере на любой платформе. Существуют российские качественные аналоги, например от Яндекса.
Будьте внимательны на мобильных устройствах, так как там используются упрощённый функционал даже в официальном приложении от Microsoft, поэтому для просмотра скачивайте PDF-версию. А если нужно редактировать файл, то используйте оригинальный файл.
Файлы такого типа обычно разбиты на страницы, а текст может быть форматированным (жирный, курсив, выбор шрифта, таблицы и т.п.), а также в него можно добавлять изображения. Формат идеально подходит для рефератов, докладов и РПЗ курсовых проектов, которые необходимо распечатать. Кстати перед печатью также сохраняйте файл в PDF, так как принтер может начудить со шрифтами.
















