03_glava (1055385), страница 4
Текст из файла (страница 4)
P1
P2
Задача 2.7
Построить логическую схему двухвходного мультиплексора(2:1).
Сколько строк будет содержать таблица истинности мультиплексоров 4:1,8:1,16:1?
Рис. 3.39
| A0 | Q |
| 0 | P0 |
| 1 | P1 |
Задача 2.8
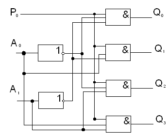
Построить логическую схему демультиплексора 1:4.
| A0 | A1 | Q0 | Q1 | Q2 | Q3 |
| 0 | 0 | P0 | 0 | 0 | 0 |
| 1 | 0 | 0 | P0 | 0 | 0 |
| 0 | 1 | 0 | 0 | P0 | 0 |
| 1 | 1 | 0 | 0 | 0 | P0 |
Q0=P0*A0*A1; Q1=P0*A0*A1; Q2=P0*A0*A1; Q3=P0*A0*A1
Рис. 3.41 Логическая схема демультиплексора
3.14 Лабораторная работа “Логические элементы”.
Авторы Атаманов В.Н, Лаврентьев В.В.
-
ОПИСАНИЕ ЛАБОРАТОРНОГО СТЕНДА
На рис. 3.42,3.43 представлены лабораторные установки стенд 1, стенд 2 для исследования логических элементов
Рис.3.42. Лабораторная установка стенд 1
Лабораторный стенд2, внешний вид которого представлен на рис. 3.42, содержит источник питания, контрольные точки, измерительные приборы и разъем для присоединения исследуемого электронного устройства. Исследуемые электронные устройства размещены в кассетах, на лицевых панелях которых изображены принципиальные схемы. Набор логических схем , исследуемых в данной работе, размещен в двух кассетах: "логические элементы 1, "логические элементы 2".
Нумерация переключаемых контактов на приведенных рисунках соответствует нумерации контактов переключателей, нанесенной на панели лабораторного стенда.
Переключатели S1 (контакты 1,2), S2 (контакты 3,4), S3 (контакты 5,6), S4 (контакты 7,8) служат для установления логических нуля или единицы на соответствующих входах А, В, С, Д логических элементов. Переключатель S7 (контакты 16, 17, 18, 19) служит для подключения исследуемого элемента к источнику питания.
Наличие логических нуля или единицы на входах и выходах логических элементов индицируется светодиодами VDl... VD8. Свечение светодиода свидетельствует о наличии логической единицы на соответствующих входе или выходе, отсутствие свечения - наличие логического нуля.
Общее подключение лабораторного стенда к питающей сети осуществляемся выключателем SS (см. рис. 3.42).
ПРАВИЛА ТЕХНИКИ БЕЗОПАСНОСТИ
1. Работы выполняются строго в соответствии с заданиями и указаниями по их выполнению.
2. Перед включением стенда необходимо знать функциональное назначение всех элементов коммутации (выключателей, переключателей и т.п.) и убедиться, что все исследуемые в работе устройства отключены от источника электропитания.
3. После вылолнения работы необходимо выключить электропитание всех исследованных устройств.
4. При выполнении работ запрещается:
а) включать схемы без разрешения преподавателя;
б) пользоваться неисправными приборами и устройствами.
Соблюдение указаных правил каждым студентом строго обязательно.
2. УКАЗАНИЯ ПО ВЫПОЛНЕНИЮ РАБОТЫ
Задание 1. Исследовать работу логических элементов (ЛЭ) «И, И-НЕ, НЕ» рис.3.44
-
Найти на стенде микросхемы D7.1.,D2.2.,D10.1. и определить выполняемые ими логические функции.
-
Заполнить таблицы истинности, подавая на входы указанных микросхем комбинации логических уровней.
Для подачи на вход ЛЭ уровня логической «1» необходимо подключить, используя перемычки, соответствующий вход микросхемы к резисторам R76,R79,R72, либо R73, которые соединены с источником питания «+5 В.». Для подачи на вход ЛЭ уровня логического «0» необходимо этот вход подключить к общему проводу. Выходной сигнал с микросхем регистрировать осциллографом.
1.3. По таблицам составить логические уравнения, определить выполняемую функцию и привести условное обозначение элемента.
Таблица истинности для микросхемы D7.1 Условное обозначение
| A | B | F |
| 0 | 0 | |
| 0 | 1 | |
| 1 | 0 | |
| 1 | 1 |
Логическое уравнение …………………………………..
Выполняемая функция ………….
Таблица истинности для микросхемы D2.2 Условное обозначение
| А | B | F |
| 0 | 0 | |
| 0 | 1 | |
| 1 | 0 | |
| 1 | 1 |
Логическое уравнение ………………………………….
Выполняемая функция ……………….
Таблица истинности для микросхемы D10.1. Условное обозначение
| A | F |
| 0 | |
| 1 |
Логическое уравнение …………………………………….
Выполняемая функция ……
Задание 2. Определить логическую функцию, выполняемую комбинационным устройством.
2.1.Собрать монтажную схему (с помощью перемычек, выделены красным, рис.3.44) используя микросхемы D2.1, D2.2, D7.1, D10.1.
2.2.Составить логическую схему, используя монтажную, и описать ее уравнением. Упростить составленное уравнение, используя теорему Де-Моргана и постулаты Булевой алгебры, до получения элементарной функции.
Рис.3.44. Структурная схема лабораторного стенда
2.3.Проверить полученное уравнение, экспериментально заполнив таблицу истинности и составив по ней логическое уравнение. Уровень логической «1» на входах ЛЭ задается постоянно ( входы А и В, рис.3.45) с помощью резисторов R72, R76, а уровень логического «0» с помощью перемычек подсоединяемых к общему проводу (выделены зеленым цветом). Выходной сигнал регистрируется осциллографом.
Таблица истинности комбинационного устройства
| A | B | F |
Логическое уравнение ……………………………….
Задание 3. Исследовать работу логического элемента «И» в функции электронного ключа.
3.1. Соединить выход генератора (PULSE, 5 V p-p , MAX.) c одним из входов микросхемы D7.1. Второй вход микросхемы соединить с выключателем S4.
К выходу микросхемы подключить осциллограф (рис.10.). Включить генератор и стенд.
3.2.Определить при каком положении выключателя S4 на выходе элемента появляются импульсы. Зарисовать осциллограммы и пояснить работу ключа.
Рис.3.45. Электронный ключ
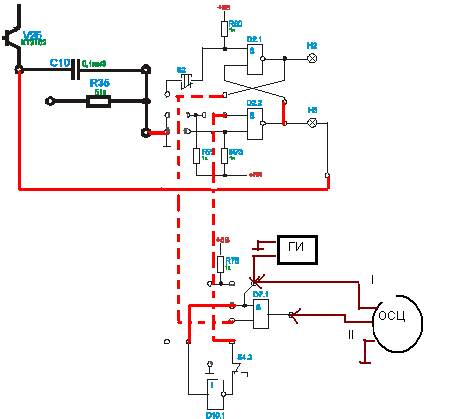
Задание 4. Исследовать работу формирователя импульсов по фронту прямоугольных импульсов генератора.
4.1.Собрать схему формирователя импульсов (см. рис. 3.46.). Для регистрации сигналов использовать двух лучевой осциллограф.
Установка органов управления осциллографа: развертка по горизонтали 0,5 мс./см., усиление для первого и второго лучей 2 В./см.; Нажатые кнопки на осциллографе. В блоке развертки: ТВ; +; внешн. II..
В блоке усилителей: I@; II@ .
У генератора использовать выход PULSE 5 V p-p..
4.2.Поставить выключатель S4 в верхнее положение включить генератор и стенд. Зарисовать осциллограммы.
4.3. Перевести S4 в нижнее положение (контакт S4.2 замкнут, как показано на рисунке.). Зарисовать с экрана осциллограммы первого и второго луча. Пояснить работу формирователя импульсов.
Рис.3.46. Формирователь импульсов
ЗАДАНИЯ И УКАЗАНИЯ ПО ВЫПОЛНЕНИЮ РАБОТЫ
А. Исследование двухвходовых логических элементов
1. Заполнить таблицы истинности исследуемых двухвходовых элементов. Для этого необходимо:
а) установить соответствующую кассету в стенд;
б) перерисовать табл. 1 и 2 в отчет;
в) установить требуемые комбинации логических нулей и едениц на входах исследуемых схем, определить состояние выхода для каждой входной комбинации и полученные результаты занести в табл. 1 отчета.
Рис.3.47 Логические схемы лабораторного стенда
Таблица 1
| Таблица истинности | Булево влияние | Логическая функция | Условное обозначение | ||||
| 16 | А | У | |||||
| 0 | |||||||
| 1 | |||||||
| 17 | А | В | У | ||||
| 0 | 0 | ||||||
| 0 | 1 | ||||||
| I | 0 | ||||||
| I | I | ||||||
| 18 | А | В | У | ||||
| 0 | 0 | ||||||
| 0 | 1 | ||||||
| I | 0 | ||||||
| I | I | ||||||
| 13 | А | в | У | ||||
| 0 | 0 | ||||||
| 0 | 1 | ||||||
| 1 | 0 | ||||||
| 1 | 1 | ||||||
2. Составить булевы выражения функционирования исследуемых логических элементов в соответствии с их принципиальной схемой, представленной на кассете, и занести полученные выражения и табл. 2 отчета.















