30 вариант, 16 баллов (1054425)
Текст из файла
16 баллов
МТ11-72, Федюнин Артем, вариант 30
1. Топология и работа полевых транзисторов. Применение в САУ. Схема ключа.
2. Широтноимпульсное и фазоимпульсное управление мощностью в нагрузке при использовании тиристорных и симисторных ключей.
№1.
Полевой транзистор, в отличие от биполярного транзистора, управляется напряжением, а не током. Полевой транзистор в настоящее время широко используется в качестве силового ключа, а также является основным элементом, использующимся для обработки дискретной информации посредством ЭВМ. На рисунке 1 представлена топология МОП (металл-окисел-полупроводник) транзистора.
Рисунок 1 - Топология МОП транзистора
На кремниевой подложке p-типа методами ионной имплантации сформированы области n-типа, сток и исток. Потенциал стока больше потенциала истока. Затвор отделен от кремниевой подложки слоем диэлектрика толщиной в доли микрометра. При подаче напряжения в несколько вольт на затвор электроны из p-области подложки концентрируются под затвором, в результате чего образуется канал проводимости между n-областями (стоком и истоком), и электрический ток начинает протекать от истока к стоку. При снятии напряжения с затвора ток прекращается.
МОП транзистор фактически обладает переменным сопротивлением, причем этим сопротивлением можно управлять.
К преимуществам МОП транзистора можно отнести шунтирование таким транзистором отрицательных выбросов при коммутации. Кроме того, температурный коэффициент сопротивления канала положителен, что говорит об устойчивости теплового равновесия внутри прибора.
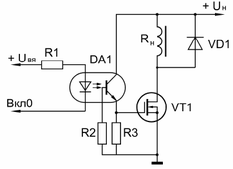
Рисунок 2 – Схема ключа на основе МОП транзистора
На рисунке 2 приведена схема ключа на МОП транзисторе. Если на выводе присутствует логический нуль, ток потечет через светодиод. Свет светодиода оптопары DA1 падает на базу фототранзистора той же оптопары, тем самым провоцируя пропускание через него тока. При открытии фототранзистора напряжение подается на затвор МОП транзистора VT1, что обеспечивает питание нагрузки Rн.
№2.
При регулировании мощности в нагрузке используют тиристоры и симисторы. Различают фазоимпульсное и широтно-импульсное управление, оба метода проиллюстрированы на рисунке 3.
Рисунок 3 - Фазоимпульсное (а) и широтно-импульсное (б) управление
Фазоимпульсное управление заключается в фиксировании момента, когда напряжение в сети равно нулю, и формировании последовательности импульсов St сетевым таймером. Импульсы открытия симисторных и тиристорных ключей Ду формируются системой управления прибора через заранее заданную задержку t_зд для обеспечения необходимой мощности в нагрузке. Задержка обратно пропорциональна мощности, выдаваемой в нагрузку. Эта мощность от времени задержки зависит нелинейно, что является недостатком.
При широтно-импульсном управлении нагрузка подключается к сети, либо отключается от нее в течение интервала регулирования. Подключение и отключение зависят от выбранного интервала регулирования
. Интервал регулирования разделяется на интервалы:
, при этом нагрузка подключена в сети, и
, когда нагрузка отключена.
При этом в тиристоре или симисторе выделяется мощность
,
где
– мощность в нагрузке при подключении к сети.
Характеристики
Тип файла документ
Документы такого типа открываются такими программами, как Microsoft Office Word на компьютерах Windows, Apple Pages на компьютерах Mac, Open Office - бесплатная альтернатива на различных платформах, в том числе Linux. Наиболее простым и современным решением будут Google документы, так как открываются онлайн без скачивания прямо в браузере на любой платформе. Существуют российские качественные аналоги, например от Яндекса.
Будьте внимательны на мобильных устройствах, так как там используются упрощённый функционал даже в официальном приложении от Microsoft, поэтому для просмотра скачивайте PDF-версию. А если нужно редактировать файл, то используйте оригинальный файл.
Файлы такого типа обычно разбиты на страницы, а текст может быть форматированным (жирный, курсив, выбор шрифта, таблицы и т.п.), а также в него можно добавлять изображения. Формат идеально подходит для рефератов, докладов и РПЗ курсовых проектов, которые необходимо распечатать. Кстати перед печатью также сохраняйте файл в PDF, так как принтер может начудить со шрифтами.
















