27 вариант, 16 баллов (1054423)
Текст из файла
16 баллов
Вариант №27 Огнев Олег МТ11-72
1. Последовательный процесс – основная структурная единица программного обеспечения САУ.
2. Суммирующий усилитель, вывод формулы формирования выходного сигнала с использованием основных правил расчета схем на идеальных операционных усилителях.
1.
Последовательный процесс или поток– это последовательность связанных событий и действий. Каждое событие является следствием предыдущих действий и инициатором последующих. Событиями являются переходы из состояния в состояние, когда система задерживается в одном из состояний, осуществляются действия. Обмен и взаимодействие между потоками внутри процесса может осуществляться либо через глобальные переменные, либо, при переходе к вложенной подпрограмме, через стековый механизм обмена с 32 использованием локальных переменных. Причем, второй способ предпочтительнее и рекомендован к использованию для лучшей структуризации программ и автономности потоков и процедур, используемых в них. Обмен между процессами (точнее потоками разных процессов) может осуществляться только через посылку сообщений. Это делает потоки максимально автономными. Каждый поток может осуществляться на различных микроконтроллерах, может быть автономно запущен и отлажен. Обмен информацией путем передачи сообщений между потоками может быть реализован и в рамках одного процесса, что также стандартизует механизм обмена и повышает автономность программного кода потока. Наибольшая автономность различных процессов и потоков позволяет распараллелить работы по программированию, повышает переносимость программного обеспечения, преемственность работ, использование программ сторонних производителей, облегчает отладку и сопровождение программного продукта. Квантом будем называть отрезок потока между двумя системными событиями. Поток может содержать один или несколько квантов. В процессе выполнения кванта поток на другие не влияет. Взаимодействия осуществляются только после завершения кванта. Организованный таким образом интерфейс взаимодействия потоков (процессов) способствует их автономности.
2.
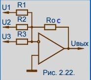
Суммирующий усилитель представляет собой схему операционного усилителя, у которого выходное напряжение равно сумме его входных напряжений.
Основные правила расчета схем на идеальных ОУ.
1-е правило. Входные токи ОУ равны нулю.
2-е правило. На выходе ОУ устанавливает такое напряжение, чтобы напряжения на прямом и инверсном входах сравнялись.
В качестве суммируемых величин выступают входные напряжения U1 … Un, в качестве результата — выходное напряжение Uout.
Полагая, что операционный усилитель является идеальным (с бесконечным коэффициентом усиления и нулевыми входными токами), из первого правила Кирхгофа получаем, что ток Ioc через резистор RОc равен сумме токов через резисторы R1 … Rn:
Так как потенциал инвертирующего входа ОУ в идеальном случае равен 0 из-за действия отрицательной обратной связи, и, выражая токи через напряжения и сопротивления резисторов, приходим к соотношению:
Таким образом, схема рис. 2.22 выполняет над входными напряжениями операцию суммирования с отрицательными весовыми коэффициентами:
Характеристики
Тип файла документ
Документы такого типа открываются такими программами, как Microsoft Office Word на компьютерах Windows, Apple Pages на компьютерах Mac, Open Office - бесплатная альтернатива на различных платформах, в том числе Linux. Наиболее простым и современным решением будут Google документы, так как открываются онлайн без скачивания прямо в браузере на любой платформе. Существуют российские качественные аналоги, например от Яндекса.
Будьте внимательны на мобильных устройствах, так как там используются упрощённый функционал даже в официальном приложении от Microsoft, поэтому для просмотра скачивайте PDF-версию. А если нужно редактировать файл, то используйте оригинальный файл.
Файлы такого типа обычно разбиты на страницы, а текст может быть форматированным (жирный, курсив, выбор шрифта, таблицы и т.п.), а также в него можно добавлять изображения. Формат идеально подходит для рефератов, докладов и РПЗ курсовых проектов, которые необходимо распечатать. Кстати перед печатью также сохраняйте файл в PDF, так как принтер может начудить со шрифтами.
















