301 (1002247)
Текст из файла
Устройства управления и охраны по телефону
Телефонная сеть, кроме прямого назначения, обладает еще несколькими преимуществами, которые без вреда для других абонентов можно использовать.
Схема телефонной приставки, которую я предлагаю на рис. 1, окажет несомненную пользу радиолюбителю, который хочет управлять (включать/выключать) электронные устройства, посылая телефонный вызов по своему номеру.
Очевидно, что связаться по телефону можно из любой точки мира (международная связь), другого города в составе одной страны (междугородная связь), а также практически из любого места (обладая мобильным сотовым телефоном). Область применения предлагаемого устройства ограничивается только фантазией радиолюбителя и особенностями электронных устройств нагрузки (которыми управляет телефонная приставка).
Например, уезжая надолго из квартиры, предусмотрительно подключив в качестве нагрузки таймер с лампой освещения, удается вводить в заблуждение потенциальных воров, для которых включенный в квартире свет — это несомненный признак наличия хозяев.
Устройство реагирует на телефонные звонки не сразу после подачи вызывных посылок (звонков), а после прошествия их определенного количества (устанавливается каждым пользователем индивидуально). Благодаря применению в устройстве популярной микросхемы К561ИЕ8, есть возможность установить режим включения приставки после того, как она пропустит от 1 до 9 звонков. Это позволит не реагировать на случайные звонки, т. к. обычно вызывающий абонент посылает сигнал вызова, состоящий из 4...5 звонков, и отключается. Отличительная черта приставки в том, что она используется одновременно с другим или другими телефонными аппаратами, подключенными в линию параллельно. Главное условие надежной эксплуатации состоит в том, чтобы в качестве телефонных аппаратов, работающих в линии одновременно с рекомендуемой приставкой, не было телефона с АОН.
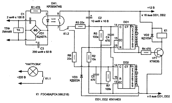
Рис. 1 - Схема управления нагрузкой по телефону.
Переменное напряжение, возникающее в линии при вызове, беспрепятственно проходит через конденсатор С1 и выпрямляется диодным мостом VD1. Частота вызывного сигнала примерно равна 32 Гц ±10%. Для сглаживания этих пульсаций напряжения предусмотрен оксидный конденсатор СЗ. Благодаря ему, форма сигнала на входе оптронного ключа DA1 близка к прямой линии. Оптоэлектронный ключ открывается, и напряжение высокого уровня поступает на тактовый вход С счетчиков DDI и DD2.
Если на входе ЕС (вывод 13 DDI) низкий уровень, то счетчик переключается положительным перепадом напряжения по тактовому входу С. Изменение состояния выходов счетчика происходит после первого сигнала вызова. Изначально на первом выходе счетчика (вывод 2 DDI) устанавливается напряжение высокого уровня (на остальных — сигнал логического "0"). С новым звонком высокий уровень напряжения будет поочередно присутствовать на каждом выходе счетчика DDI. Таким образом, девятый вызов-сигнал определит высокий уровень напряжения на выводе 11 микросхемы DDI. Одновременно этот уровень окажется на выводе 13 микросхемы DDI. Теперь новые импульсы на тактовом входе С уже не будут изменять состояние счетчика.
Высокий уровень через ограничительный резистор R4 достигнет транзистора VT1. Транзистор откроется и замкнет цепь питания реле К1. Контактами К 1.1 реле будет коммутировать устройства нагрузки.
При высоком уровне напряжения на входе ЕС счетчика действие тактового входа запрещается, и счет останавливается. При высоком уровне на входе сброса R (вывод 15 DD1) счетчик очищается до исходного состояния. Исходное состояние — это когда все выходы имеют низкий уровень. Сброс счетчика в нулевое состояние происходит при каждом новом включении питания узла. Тогда при подаче питания оксидный конденсатор С2 заряжается от источника питания через резистор R2. По окончании зарядки (через 2...4 сек) на выводе 15 DD1 устанавливается низкий уровень напряжения и счетчик готов к работе.
Цепь C4R5 нейтрализует паразитные помехи, заметные на экране осциллографа при вызывном сигнале телефонной линии. Аналогичный узел собран на микросхеме DD2. После того как реле К1 включилось, его контакты второй группы К1.2 переключают оптоэлектронный ключ на вход второго счетчика. После того как вторая пачка вызывных посылок, состоящая из 9 вызов-сигналов, поступит на вход приставки, на выводе 11 DD2 установится высокий уровень, который появится и на выводе сброса первого счетчика. Таким образом, микросхемы DD1 и DD2 обнулятся, транзистор VT1 закроется, и реле обесточится. Контакты К 1.2 переключат оптронный ключ на тактовый вход первого счетчика и цикл повторится сначала.
О деталях
Диодный мост можно заменить на КЦ402, КЦ405 с любым буквенным индексом. Конденсатор С1 типа МБМ, МБГО, К73-3 на рабочее напряжение не ниже 100 В. Оксидный конденсатор СЗ типа К50-6, К50-12 на рабочее напряжение 50 В. Конденсатор С2— типа К50-24 на напряжение не менее 16 В. Все постоянные резисторы типа МЛТ-0,5. Реле К1 — любое, уверенно срабатывающее при напряжении 10 В на обмотке. Максимально допустимая мощность нагрузки определяется электрическими характеристиками реле К1.
Оптоэлектронный ключ можно заменить КР293КП4В.
Транзистор VT1 типа КТ603, КТ608 с любым буквенным индексом. Диод VD2 препятствует броскам обратного тока через реле Kl. VD2 можно заменить на КД102, КД105, КД212 с любым буквенным индексом.
Налаживание
Налаживание устройства сводится к подбору оптимального значения емкости конденсатора СЗ. Если емкость конденсатора увеличить, то он не успеет разрядиться в интервале времени между вызывными посылками АТС — оптронный ключ DA1 будет замкнут дольше, чем длится вызывная посылка и счетчик DD1 воспримет несколько вызывных посылок, как одну и весь алгоритм работы устройства потеряет смысл. Если емкость конденсатора СЗ уменьшить, то это приведет к тому, что недостаточно сглаженные пульсации напряжения при замыкании телефонной линии с частотой 32 Гц во время вызывной посылки станут помехой для счетчика DD1.
Элементы устройства монтируются на плату, изготовленную из одностороннего фольгированного стеклотекстолита, которая закрепляется в пластмассовом корпусе 50x60 мм. Проводящая поверхность (фольга) аккуратно разрезается на сектора, к которым методом пайки крепятся выводы электронных элементов. В корпусе прибора устанавливается разъем типа МРН-14-1, благодаря которому устройство легко отстыковать и перенести в желаемое место.
Потребляемый ток устройства в режиме ожидания не более 8 мА. Напряжение питания находится в пределах 5... 15 В. Если напряжение питания изменяется (относительно рекомендуемого на схеме), это повлечет за собой замену реле К1. Исполнительное реле должно четко срабатывать при напряжении на обмотке 2—2,5 В меньшем, чем напряжение источника питания.
Источник питания — стабилизированный, с понижающим трансформатором. Это обеспечивает необходимую развязку сетевого напряжения и телефонной линии.
"Плюсы и минусы" устройства
Помех для нормальной работы телефонного аппарата ТА в связи с параллельным включением данного устройства не обнаружено. Замыкание исполнительных контактов реле К 1.1 происходит во время действия вызывных посылок с АТС, начиная с 9 вызова (определяется подключением к соответствующему выходу счетчика DDI) и прекращается с 9 вызов-посылкой АТС следующего звонка. Включенное состояние устройства нагрузки может иметь место сколь угодно долго, пока не поступит вторая длительная серия звонков.
Основной помехой для нормальной работы устройства являются "случайные" телефонные звонки (от которых, естественно, никто не застрахован) на данный телефонный номер, к которому подключена приставка. Если кто-то позвонит и даст серию звонков (вызовов, гудков) не менее 9, устройство включит исполнительное реле и нагрузки, а при следующей такой серии звонков, выключит нагрузку, что может привести к несанкционированным последствиям в зависимости от того, какое устройство управления или звуковой сигнализации подключено к контактам исполнительного реле К 1.1.
Кроме того, как показывает практика, при вызовах с мобильного телефона городская АТС "пропускает" не более 7—8 посылок с последующим сбросом. Уменьшение количества посылок, после которых произойдет реакция узла, приведет к увеличению ложных срабатываний (см. ранее).
Эти моменты следует иметь в виду при эксплуатации устройства. Таким образом, включать его надо на определенное время, когда очевидна или предполагается возможность и необходимость управления каким-либо устройством нагрузки с помощью телефонной линии.
Характеристики
Тип файла документ
Документы такого типа открываются такими программами, как Microsoft Office Word на компьютерах Windows, Apple Pages на компьютерах Mac, Open Office - бесплатная альтернатива на различных платформах, в том числе Linux. Наиболее простым и современным решением будут Google документы, так как открываются онлайн без скачивания прямо в браузере на любой платформе. Существуют российские качественные аналоги, например от Яндекса.
Будьте внимательны на мобильных устройствах, так как там используются упрощённый функционал даже в официальном приложении от Microsoft, поэтому для просмотра скачивайте PDF-версию. А если нужно редактировать файл, то используйте оригинальный файл.
Файлы такого типа обычно разбиты на страницы, а текст может быть форматированным (жирный, курсив, выбор шрифта, таблицы и т.п.), а также в него можно добавлять изображения. Формат идеально подходит для рефератов, докладов и РПЗ курсовых проектов, которые необходимо распечатать. Кстати перед печатью также сохраняйте файл в PDF, так как принтер может начудить со шрифтами.
















