294 (1002242)
Текст из файла
Зарядное устройство для сотовых телефонов (автомат)
Сотовые телефоны комплектуются зарядными устройствами. Но эти зарядные устройства нельзя назвать универсальными, поскольку напряжение зарядки их аккумуляторов различно.
Так сотовый телефон фирмы Motorola нельзя заряжать с помощью зарядного устройства для сотового телефона фирмы Samsung или Sony Ericsson не только потому, что телефоны имеют разные разъемы для подключения внешнего питания, но, главное, потому, что у этих телефонов различное номинальное напряжение аккумуляторных батарей.
Большинство современных моделей сотовых телефонов имеют встроенное "умное" устройство, автоматически прекращающее зарядку аккумулятора при достижении им полной емкости. Поэтому оставлять такие сотовые телефоны на постоянной подпитке от зарядного устройства практически безопасно для самого телефона и его аккумулятора.
То же касается и зарядного устройства, включенного в осветительную сеть 220 В. Потребляемый ток (от сети 220 В) зарядным устройством очень мал, и не превышает 8—10 мА (при полностью заряженном аккумуляторе). Внешне можно лишь зафиксировать незначительный (до +30 °С) нагрев корпуса зарядного устройства при зарядке телефона и охлаждение этого корпуса в режиме насыщенного аккумулятора.
Такое устройство можно собрать как по "классической" схеме, понизив сетевое напряжение обычным трансформатором и регулируя пониженное напряжение, так и по более современной импульсной схеме, поставив стабилизатор и высокочастотный преобразователь в высоковольтную часть схемы.
Преимущество "стандартной" компоновки схемы — простота схемы стабилизатора и большая безопасность при настройке схемы. Но есть и недостатки, отсутствующие в импульсной схеме — нужен трансформатор довольно больших размеров, сильный нагрев регулирующего транзистора, чувствительность схемы к колебаниям сетевого напряжения...
Импульсные источники питания работают на высокой частоте — десятки килогерц, поэтому трансформатор может быть буквально "микроскопическим" (трансформатор в виде куба со стороной 20 мм выдает в нагрузку до 3—5 Вт полезной мощности, т. е. до 1 А тока;
ток в высоковольтной части схемы в коэффициент трансформации раз (30—40) меньше тока в низковольтной части).
Поэтому нагрев транзистора также значительно меньше, тем более что он работает в ключевом режиме; ну а благодаря ШИМ (широтно-импульсной модуляции) устройство будет нечувствительно к колебаниям сетевого напряжения в пределах 150—250 В и более.
Для тех же, у кого нет штатного зарядного устройства (кто приобрел б/у сотовый телефон на распродаже), будет полезным самодельное зарядное устройство с индикацией состояния и автоматической регулировкой зарядного тока. Электрическая схема этого простого в повторении и налаживании устройства представлена на рисунке.
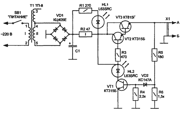
Электрическая схема зарядного устройства для сотовых телефонов с индикацией состояния и автоматической регулировкой выходного тока
На схеме показано "классическое" зарядное устройство для заряда никель-металлогидридных (Ni-MH) и литиевых (Li-ion) аккумуляторов для сотовых телефонов с номинальным напряжением 3,6—3,8 В.
Такое номинальное напряжение имеют аккумуляторные батареи сотовых телефонов Nokia различных модификаций (например, Nokia 3310, Nokia 1610 и др.). Однако спектр применения этого зарядного устройства можно существенно расширить таким образом, чтобы оно стало универсальным и помогало заряжать сотовые телефоны других фирм (с иным номинальном напряжением аккумулятора).
Для переделки зарядного устройства (изменения значения выходного напряжения и тока) достаточно изменить в принципиальной схеме значения только некоторых элементов (VD2, R5, R6)— об этом написано чуть дальше.
Чтобы понять, какое номинальное напряжение аккумулятора у вашего сотового телефона, достаточно снять верхнюю крышку аппарата и рассмотреть запись на аккумуляторе.
Как правило, аккумуляторные батареи телефонов Nokia, Motorola, Sony Ericsson и некоторых моделей Samsung имеют номинальное напряжение 3,6— 3,8 В. Это наиболее популярное напряжение среди современных моделей сотовых телефонов.
Первоначальный ток зарядного устройства 100 мА. Это значение определяется выходным напряжением вторичной обмотки трансформатора Т1 и величиной сопротивления резистора R2. Оба эти параметра можно корректировать, подбирая другой понижающий трансформатор или иное сопротивление ограничивающего резистора.
Переменное напряжение осветительной сети 220 В понижается силовым трансформатором Т1 до 10 В на вторичной обмотке, затем выпрямляется диодным выпрямителем (собранном по мостовой схеме) VD1 и сглаживается оксидным конденсатором С1.
Выпрямленное напряжение через токоограничивающий резистор R2 и усилитель тока на транзисторах VT2, VT3 (включенные по схеме Дарлингтона) поступает через разъем XI на аккумулятор и заряжает его минимальным током. При этом свечение светодиода HL1 свидетельствует о наличии зарядного тока в цепи. Если данный светодиод не светится, то значит аккумулятор заряжен полностью, или в цепи зарядки нет контакта с нагрузкой (аккумулятором).
Свечение второго индикаторного светодиода HL2 в самом начале процесса зарядки не заметно, т. к. напряжения на выходе зарядного устройства недостаточно для открывания транзисторного ключа VT1. В это же самое время составной транзистор VT2, VT3 находится в режиме насыщения и зарядный ток присутствует в цепи (протекает через аккумулятор).
Как только напряжение на контактах аккумулятора достигнет значения 3,8 В (что говорит о полностью заряженном аккумуляторе), стабилитрон VD2 открывается, транзистор VT1 также открывается и загорается светодиод HL2, а транзисторы VT2, VT3 соответственно закрываются и зарядной ток в цепи питания аккумулятора (XI) уменьшается почти до нуля.
Налаживание
Для полноценного и эффективного налаживания устройства потребуются два однотипных аккумулятора для сотового телефона с номинальным напряжением 3,6—3,8 В. Один аккумулятор полностью разряженный, а другой соответственно полностью заряженный штатным зарядным устройством, идущим в комплекте вместе с сотовым телефоном.
Налаживание сводится к установке максимального зарядного тока и напряжения на выходе устройства, при котором светится светодиод HL2. Этот максимальный ток устанавливается опытным путем так.
К выходу зарядного устройства (точки А и Б, разъема XI, см. рис. 1.7) через (последовательно соединенный) миллиамперметр постоянного тока подключают заведомо разряженный сотовый телефон, например, фирмы Nokia 3310 (который после длительной эксплуатации выключился сам из-за разряженной аккумуляторной батареи), и подбором сопротивления резистора R2 выставляют ток 100 мА.
Для этой цели удобно использовать стрелочный миллиамперметр М260М с током полного отклонения 100 мА. Однако можно использовать и иной аналогичный прибор, в том числе стрелочный ампервольтметр (тестер) Ц20, Ц4237 (и подобные им), включенный в режиме измерения тока на пределе 150—250 мА. В этой связи применять цифровой тестер не желательно из-за инерции считывания и индикации показаний.
После этого (предварительно отключив зарядное устройство от сети переменного тока) эмиттер транзистора VT3 отпаивают от других элементов схемы и вместо сотового телефона с "севшим" аккумулятором к точкам А и Б на схеме подключают сотовый телефон с нормально заряженным аккумулятором (для этого переставляют аккумуляторы в одном и том же телефоне). Теперь подбором сопротивления резисторов R5 и R6 добиваются зажигания светодиода HL2. После этого эмиттер транзистора VT3 подключают к другим элементам согласно схеме.
О деталях
Трансформатор Т1 любой, рассчитанный на питание от осветительной сети 220 В 50 Гц с вторичными (вторичной) обмотками, выдающими напряжение 10—12 В переменного тока, например, ТПП 277-127/220-50, ТН1-220-50 и аналогичный.
Транзисторы VT1, VT2 типа КТ315Б—КТ315Е, КТ3102А—КТ3102Б, КТ503А—КТ503В, КТ3117А или аналогичные по электрическим характеристикам.
Транзистор VT3 — из серий КТ801, КТ815, КТ817, КТ819 с любым буквенным индексом. Необходимости в установке этого транзистора на теп-лоотвод нет.
К точкам А и Б (на схеме) припаивают штатный провод от зарядного устройства сотового телефона соответствующей модели с тем, чтобы оконечный разъем на другом конце этого провода подходил к разъему сотового телефона.
Все постоянные резисторы (кроме R2) типа МЛТ-0,25, MF-25 или аналогичные. R2 — с мощностью рассеяния 1 Вт.
Оксидный конденсатор С1 типа К50-24, К50-29 на рабочее напряжение не ниже 25 В или аналогичный. Светодиоды HL1, HL2 типа АЛ307БМ. Светодиоды можно применить и другие (для индикации состояния различными цветами), рассчитанные на ток 5—12 мА.
Диодный мост VD1 — любой из серии КЦ402, КЦ405, КЦ407.
Стабилитрон VD2 определяет напряжение, при котором зарядной ток устройства уменьшится почти до нуля. В данном исполнении необходим стабилитрон с напряжением стабилизации (открывания) 4,5—4,8 В. Указанный на схеме стабилитрон можно заменить КС447А или составить из двух стабилитронов на меньшее напряжение, включив их последовательно. Кроме того, как было отмечено ранее, порог автоматического отключения режима зарядки устройства можно корректировать изменением сопротивления делителя напряжения, состоящего из резисторов R5 и R6.
Элементы устройства монтируют на плате из фольгированного стеклотекстолита в пластмассовый (диэлектрический) корпус, в котором просверливают два отверстия для индикаторных светодиодов. Хорошим вариантом (использованным автором) является оформление платы устройства в корпус от использованной батареи типа А3336 (без понижающего трансформатора).
Характеристики
Тип файла документ
Документы такого типа открываются такими программами, как Microsoft Office Word на компьютерах Windows, Apple Pages на компьютерах Mac, Open Office - бесплатная альтернатива на различных платформах, в том числе Linux. Наиболее простым и современным решением будут Google документы, так как открываются онлайн без скачивания прямо в браузере на любой платформе. Существуют российские качественные аналоги, например от Яндекса.
Будьте внимательны на мобильных устройствах, так как там используются упрощённый функционал даже в официальном приложении от Microsoft, поэтому для просмотра скачивайте PDF-версию. А если нужно редактировать файл, то используйте оригинальный файл.
Файлы такого типа обычно разбиты на страницы, а текст может быть форматированным (жирный, курсив, выбор шрифта, таблицы и т.п.), а также в него можно добавлять изображения. Формат идеально подходит для рефератов, докладов и РПЗ курсовых проектов, которые необходимо распечатать. Кстати перед печатью также сохраняйте файл в PDF, так как принтер может начудить со шрифтами.















