Ермолина (539898)
Текст из файла
Министерство Образования Российской Федерации
Московский Государственный Технический Университет
«МАМИ»
Кафедра: «АиПУ »
Факультет: «АиУ»
Курсовая работа
по дисциплине:
«Проектирование систем управления»
Тема: «Разработка микропроцессорной системы управления (МСУ) резьбонарезным станком»
Выполнила студентка: Ермолина Т.В. Группа: 9-УИ-7
Допустить к защите: ___________________________
Руководитель: Бунько Е.Б. /_____________/
Дата: «__» ________ 2005г.
Защита работы с оценкой: _________________
Бунько Е. Б./_____________ /
Москва 2005г.
Задание на курсовую работу
по дисциплине
«Проектирование систем управления.»
Выдано студентке: Ермолиной Т.В. Группа: 9-УИ-7
Выдано: «___» сентября 2005 г. Срок сдачи: «___» декабрь 2005 г.
-
Тема курсовой работы:
«Разработка микропроцессорной системы управления (МСУ) по
технологической схеме объекта.»
-
Исходные данные: Вариант№1
-
Технологическая схема резьбонарезного станка.
-
Датчики и органы управления.
-
Разработать:
-
Структурную схему МСУ.
-
Первичное описание функционирования объекта в виде графа операций.
-
Промежуточное описание алгоритма управления объектом в виде систем секвенций.
-
Алгоритм управления в виде граф-схемы алгоритмов.
-
Таблицы привязки датчиков и исполнительных механизмов к конкретным портам (входам и выходам) микроконтроллера.
-
Программу управления в системе команд микроконтроллера МКП-1.
Руководитель:______________________ / Бунько Е. Б./
Содержание.
1.Введение……………………………………………………………...……
2.Исходные данные………………………………………………………..
3.Таблицы привязки датчиков и исполнительных механизмов к конкретным портам микроконтроллера…………………………...……
4.Первичное описание функционирования объекта в виде графа операций………………………………………………………………...….
5.Структурная схема микропроцессорной системы управления…..
6.Промежуточное описание алгоритма управления объектом в виде системы секвенций………………………………………………….
7.Алгоритм управления в виде граф-схемы алгоритмов……….…..
8.Программа управления в системе команд МКП-1………………..
9.Вывод…………………………………………………………….………
1.Введение.
В данной курсовой работе разрабатывается микропроцессорная система управления (МСУ) объектом, по его технологической схеме. Объектом управления является резьбонарезной станок.
Современное оборудование проектируется, как правило, только на микропроцессорной технике, что отображается на методике проектирования. В данной работе рассматривается система управления объектом на базе МКП-1.
Технологический процесс контролируется датчиками. Сигналы, поступающие от датчиков, обрабатываются микроконтроллером МКП-1 передаются на исполнительные механизмы.
Конечной целью работы является составление программы управления технологическим процессом в системе команд МКП-1.
В процессе составления программы мы проходим такие этапы проектирования, как первичное описание функционирования объекта в виде графа операций (ГО) (этап алгоритмического проектирования); промежуточное описание алгоритма в виде систем секвенций (этап логического проектирования); алгоритм управления в виде граф-схемы алгоритмов.
2. Технологическая схема объекта управления.
Рис.1 Технологическая схема резьбонарезного станка.
X- датчики и органы управления;
Y- исполнительные механизмы и органы индикации.
Таблица 1. Датчики, органы управления, адреса датчиков.
| X1 | Датчик крайнего верхнего положения. | Е01 |
| X2 | Датчик рабочего положения. | Е02 |
| X3 | Датчик крайнего нижнего положения. | Е03 |
| X4 | Датчик стола | Е04 |
| X5 | Общее включение системы. | Е05 |
| X6 | Цикловой пуск(тумблер автомат / п/автомат) | Е06 |
Таблица 2. Исполнительные механизмы, органы индикации, адреса нагрузок.
| Y1 | Сигнал управления мотором вращения. | Z01 | |
| Y2, Y3 | Сигналы спуска и подъема инструмента. | Z02 | Z03 |
| Y4 | Сигнал на соседний агрегат и на индикацию оператору – станок находится с исходном состоянии (инструмент вверху). | Z04 | |
| Y5 | Сигнал на индикацию – идет рабочий цикл станка. | Z05 | |
Таблица 3. Дополнительные характеристики исполнительных механизмов.
| Y2 | Y3 | действия |
| 1 | 1 | Быстрое перемещение вниз. |
| 1 | 0 | Медленное перемещение вниз. |
| 0 | 1 | Быстрое перемещение вверх. |
| 0 | 0 | Стоп. |
3. Первичное описание функционирования объекта в виде графа операций (ГО).
Рис. 2.
Таблица 4. Позиции графа.
| Р0 | Исходное состояние системы, крайнее верхнее положение. |
| Р1 | Быстрое перемещение инструмента вниз. |
| Р2 | Медленное перемещение инструмента вниз |
| Р3 | Быстрое перемещение инструмента вверх. |
4. Структурная схема МСУ.
Рис.3
ПУИ – пульт управления и индикации.
МКП –микроконтроллер.
БП – блок питания.
Р
РС
С – Резьбонарезной станок
ПУИ
МКП
МКП
БП
5.Промежуточное описание алгоритма управления объектом в виде системы секвенций.
На этапе логического проектирования происходит переход от первичного языка описания логического алгоритма к промежуточному языку, который обладает нужными нам положительными свойствами. Этот язык называется язык систем секвенций.
Мы составляем аналитическую форму графа операций в виде системы конъюктивных секвенций, упрощающую переход от первичного графического описания к управляющей программе. При этом в левой части секвенционных операторов содержится конъюкция, состоящая из логических переменных, кодирующих позиции, из которых ведет данный переход и логических переменных, взвешивающих данный переход. В правой части содержится конъюкция, состоящая из логических переменных, кодирующая позиции, в которые ведет данный переход и логических переменных, взвешивающих эти позиции.
Это преобразование соответствует принципу локальности преобразований.
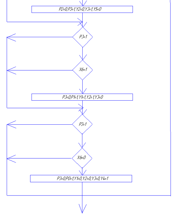
6. Алгоритм управления в виде граф-схемы алгоритмов.
Следующим этапом следует построение граф-схемы алгоритмов, на этом этапе также соблюдается принцип локальности преобразований.
7. Программа управления в системе команд МКП-1.
| Адрес | Команда | Описание команды |
| 000 | 260А | Активизация счетчика А |
| 001 | 2800 | Запись числа 00 в счетчик А |
| 002 | 0601 | Выключить нагрузку Y1 по адресу Z01 |
| 003 | 0602 | Выключить нагрузку Y2 по адресу Z02 |
| 004 | 0603 | Выключить нагрузку Y3 по адресу Z03 |
| 005 | 0504 | Включить нагрузку Y4 по адресу Z04 |
| 006 | 0401 | Проверка датчика X1 по адресу Е01 на 1 |
| 007 | 0405 | Проверка датчика X5 по адресу Е05 на 1 |
| 008 | 1201 | Прямой вывод БУ на адрес Z01 |
| 009 | 1202 | Прямой вывод БУ на адрес Z02 |
| 00А | 1303 | Инверсный вывод БУ на адрес Z03 |
| 00В | 2700 | Переход на адрес 00F если БУ=0 |
| 00С | 0В02 | Инкремент счетчика А |
| 00Е | 0В02 | Инкремент счетчика А |
| 00D | 0402 | Проверка датчика X2 по адресу Е02 на 1 |
| 00F | 0404 | Проверка датчика Х4 по адресу Е04 на 1 |
| 010 | 0603 | Выключить нагрузку Y3 по адресу Z03 |
| 011 | 0505 | Включить нагрузку Y5 по адресу Z05 |
| 012 | 0А13 | Переход на адрес 014 если БУ=0 |
| 013 | 2700 | Инкремент счетчика А |
| 014 | 0403 | Проверка датчика X3 по адресу Е03 на 1 |
| 015 | 0602 | Выключить нагрузку Y2 по адресу Z02 |
| 016 | 0503 | Включить нагрузку Y3 по адресу Z03 |
| 017 | 0605 | Выключить нагрузку Y5 по адресу Z05 |
| 018 | 0А19 | Переход на адрес 01А если БУ=0 |
| 019 | 2700 | Инкремент счетчика А |
| 01А | 0306 | Проверка датчика X6 по адресу Е06 на 0 |
| 01В | 1Е06 | Установка БУ как значение датчика X6 по адресу Е06 |
| 01С | 0А06 | Переход на адрес 009 если БУ=1 |
| 01D | 0901 | Безусловный переход на адрес 001 |
8.Выводы.
Данная управляющая программа написана для микроконтроллера МКП-1 в кодах входного языка и обеспечивает выполнение заданного алгоритма управления внешним оборудованием. Управляющая программа хранится в энергозависимом запоминающимся устройстве (ЭНЗУ) МКП-1. Объем модуля ЭНЗУ составляет 512 байт и позволяет осуществить запись 256 команд. Адресное пространство каждого модуля образует одну зону памяти, а каждая зона памяти делиться на 2 страницы памяти, т.о., объем каждой страницы памяти составляет 256 байт, что позволяет записать в нее 128 команд. Каждая команда МКП-1 в физической памяти занимает 2 байта.
Написанная в данной работе программа имеет 30 команд, следовательно, объем занимаемой ею памяти будет составлять 60 байт.
В курсовой работе разработана микропроцессорная система управления резьбонарезным станком. Составлена программа для микропроцессора МКП-1. На каждом этапе проектирования соблюдался принцип локальности преобразований.
Проведен расчет объема занимаемой программой памяти и быстродействие программы и быстродействие программы, которое составляет 0,036сек.
Характеристики
Тип файла документ
Документы такого типа открываются такими программами, как Microsoft Office Word на компьютерах Windows, Apple Pages на компьютерах Mac, Open Office - бесплатная альтернатива на различных платформах, в том числе Linux. Наиболее простым и современным решением будут Google документы, так как открываются онлайн без скачивания прямо в браузере на любой платформе. Существуют российские качественные аналоги, например от Яндекса.
Будьте внимательны на мобильных устройствах, так как там используются упрощённый функционал даже в официальном приложении от Microsoft, поэтому для просмотра скачивайте PDF-версию. А если нужно редактировать файл, то используйте оригинальный файл.
Файлы такого типа обычно разбиты на страницы, а текст может быть форматированным (жирный, курсив, выбор шрифта, таблицы и т.п.), а также в него можно добавлять изображения. Формат идеально подходит для рефератов, докладов и РПЗ курсовых проектов, которые необходимо распечатать. Кстати перед печатью также сохраняйте файл в PDF, так как принтер может начудить со шрифтами.















