ВКР Михайлик Н.С. (1230539)
Текст из файла
ВВЕДЕНИЕ 6
1 ПОНЯТИЕ АЭРОПОРТ - «ХАБ». КЛАССИФИКАЦИЯ ХАБОВЫХ МОДЕЛЕЙ 7
1.1 Сущность и особенности формирования аэропорта – «хаба». Классификация аэропортов- «хабов» 7
1.2 Особенности организации хабовых технологий 19
1.3 Сравнительный анализ зарубежных аэропортов хабов 26
2 АНАЛИЗ ОБЪЕКТОВ АЭРОПОРТОВОЙ ИНФРАСТРУКТУРЫ ………..31
2.1 Анализ российского рынка аэропортовых услуги их возможности........31
2.2 Наименование, организационно-правовая форма и задачи предприятия ОАО «ХАБАРОВСКИЙ АЭРОПОРТ», его отраслевая специфика………...50
2.3 Сравнительный анализ основных аэропортов ДВФО……………...…...60
3 ПРЕДЛОЖЕНИЯ ПО СОЗДАНИЮ АЭРОПОРТА «ХАБА»….....…….……67
4. ОРГАНИЗАЦИЯ БЕЗОПАСНОСТИ ТРУДА НА ПРЕДПРИЯТИИ ОАО «ХАБАРОВСКИЙ АЭРОПОРТ»……………………………..………………...103
4.1 Служба охраны труда в ОАО «ХАБАРОВСКИЙ АЭРОПОРТ»............104
4.2 Трехступенчатый контроль за состоянием безопасности труда ….…...106
4.3 Инструкции по охране труда……………………..………………………107
4.4 Расчет нормативной численности ОАО «ХАБАРОВСКИЙ АЭРОПОРТ»………………………………………………………………………110
ЗАКЛЮЧЕНИЕ…………………………………………………………………..115
СПИСОК ИСПОЛЬЗОВАННЫХ ИСТОЧНИКОВ………………..…………..116
ВВЕДЕНИЕ
Многие аэропорты говорят о том, что стать аэропортом – «хабом» - это их стратегия и цель. В ближайшие годы аэропортовую сеть России ждут серьезные изменения. По планам Минтранса РФ, в результате ее преобразования пассажир из любого уголка страны сможет улететь в любую точку мира, при этом совершив комфортную и быструю пересадку в одном из крупных узловых аэропортов.
Таким образом, образовалась актуальная проблема выявления аэропортов, которые могут стать хабами и формирование алгоритма создания такого авиапредприятия.
Создание аэропорта-хаба выгодно, как для государства, т.к. во-первых, позволяет увеличивать внутренний валовый продукт (ВВП), создавать новые рабочие места, привлекать в регион прямые иностранные инвестиции; во-вторых, обеспечивает связь небольших отдаленных с глобальными рынками и, в-третьих, дает возможность предоставлять услуги, связанные с потребностями местного рынка.
Авиакомпаниям хаб дает ряд преимуществ: увеличение частоты полетов; снижение рыночных рисков вследствие сохранения пассажиропотока; расширение маршрутной сети полетов со сниженной стоимостью.
В ходе данного проекта необходимо изучить российский рынок услуг, сравнить и выявить преимущества ОАО «ХАБАРОВСКИЙ АЭРОПОРТ» перед непосредственным конкурентом ОАО «Международный аэропорт Владивосток», создать алгоритм формирования аэропорта – «хаба» и рассмотреть его на примере ОАО «ХАБАРОВСКИЙ АЭРОПОРТ».
1 ХАБОВЫЕ ТЕХНОЛОГИИ В СФЕРЕ АЭРОПОРТОВОГО ОБСЛУЖИВАНИЯ
1.1 Сущность и особенности формирования аэропорта – «хаба». Классификация аэропортов- «хабов»
В современных условиях, полная интеграция в международную транспортную систему невозможна без развития национальной отрасли авиаперевозок. Качество, разнообразие и стоимость услуг воздушного транспорта напрямую зависит от развития инфраструктуры предприятий воздушного транспорта.
Аэропорт - комплекс зданий, предназначенных для технического обслуживания воздушных судов, он является как отправной точкой, так и конечным звеном авиатранспортного процесса, а в некоторых случаях - и перевалочным пунктом (в случае транзита). Аэропорт - место концентрации и координации основных поставщиков авиатранспортных предприятий и аэронавигационных служб, чем и оправдана высокая важность аэропорта для эффективной организации транспортных услуг. Выступая в качестве оператора в процессе транспортировки, аэропорт предоставляет набор услуг для участников разных уровней транспортной системы: для авиакомпаний (техническое обслуживание, заправка, стоянка, метеорологические услуги и т. д.); пассажиров (залы ожидания, магазины, рестораны, камеры хранения и т.д.); и услуги, которые отвечают интересам государства в целом (таможенный контроль, обеспечение безопасности, анализ пассажиропотока и т.д.).
Для авиакомпаний, как основных участников перевозочного процесса, важными в формировании стоимости являются затраты на обслуживание в аэропорту. Перевозчики, стремясь свести к минимуму затраты и снизить стоимость авиаперевозок, заинтересованы в том, чтобы самолеты были в воздухе как можно дольше: в этом случае обеспечивается максимально возможный коэффициент загрузки, лучшая координация передвижения самолетов, налета экипажей и графиков технического обслуживания. Для достижения этой цели многие авиакомпании заинтересованы в сотрудничестве с аэропортами, работая в соответствии с системой "ступица и спицы», которая позволяет сконцентрировать пассажиропоток из разных отправных точек в узлах (хабах), для дальнейшего перераспределения по различным направлениям. Дерегуляция авиаперевозок в США, произошедшая в 1978 году, привела к изменениям в мировой авиационной индустрии: операторские сети постепенно переходят от линейной структуры к системе «ступица и спицы» для того, чтобы авиаперевозчикам существенно сократить расходы.
Анализ процесса формирования хаба требует изучения термина, но до сих пор специалисты не пришли к единому мнению относительно того, что такое хаб.
В отечественной литературе "хаб" – накопительный пункт, который используется для концентрации потока воздушного транспорта, что помогает снизить эксплуатационные расходы за счет эффекта масштаба, несмотря на увеличение дальности полетов.
В зарубежной литературе под хабом понимается узловой, достаточно большой транзитный и перевалочный аэропорт с благоприятным экономико-географическим положением на пересечении транспортных маршрутов.
Основной целью создания и дальнейшего функционирования аэропортов - хабов является концентрация пассажиропотоков в узле, который позволяет повысить рентабельность перевозок, увеличить количество направлений и частоту полетов на маршрутах регионального и местного значения.
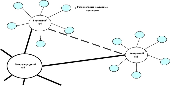
Схематично хабовая система взаимодействия аэропортов изображена на рисунке 1.1.
Рис. 1.1 Хабовая система взаимодействия аэропортов
Хабы выполняют функции распределительных центров, обслуживающих пассажирские потоки, стекаясь в одной точке и перераспределяясь по множеству направлений. При построении таких схем распределения учитываются географические характеристики и мощность потоков.
Аэропорт-хаб, как правило, находится в пределах или вблизи крупного населенного пункта, чтобы принимать и отправлять большое количество рейсов. Крупный «хаб» может выступать в качестве регионального «входа» в страны. Так, например, аэропорт «Чхеклапкок» (Гонконг, КНР) обеспечивает воздушные и наземные перевозки из Европы и Северной Америки в Китай, а аэропорт «Дубай» (ОАЭ) обслуживает рейсы из Европы и Северной Америки, выступая в качестве распределительного центра для Африки и Ближнего Востока.
Существует ряд требований – критериев (рис. 1.2), при соблюдении которых объект инфраструктуры может быть переведен в категорию аэропортов хабового типа.
Основные критерии
Пассажиропоток
Время обслуживания пассажиров на сложном маршруте
Геополитическая ситуация в стране нахождения аэропорта, регионе
Развитие инфраструктуры аэропорта
Возможность организовать оптимальное количество стыковок
Уровень сервиса для пассажиров и грузов в аэропорту
Наличие хабообразующей авиакомпании или авиакомпании альянса
Емкость и развитость внутреннего и международного рынка перевозок альянса
Рис. 1.2 Основные критерии соответствия аэропорту – хабу
К критериям перевода аэропорта в аэропорт хабовой модели относят:
-
пассажиропоток;
-
время обслуживания пассажиров на сложном маршруте;
геополитическая ситуация в стране нахождения аэропорта, регионе (столица, центр экономического района);
-
развитие инфраструктуры аэропорта (аэродром, пассажирский и грузовой терминалы, мощность терминалов, транспортные связи), и возможность дальнейшего развития аэропорта и аэровокзального комплекса. Как правило, хабы имеют два или более независимых взлетно-посадочных полос, что позволяет более эффективно использовать возможности для увеличения пассажиропотока;
-
возможность организовать оптимальное количество стыковок. Задача узлового аэропорта заключается в концентрации входящих потоков воздушного транспорта и перераспределения их на исходящие направлении, организуя так называемые стыковочные волны;
-
уровень сервиса для пассажиров и грузов в аэропорту (способность обеспечить пересадку в соответствии с требованиями перевозчика и общемировой практикой организации стыковочных волн и точных графиков расписания). В мировой практике, время необходимое для транзитной пересадки в аэропорту - 30-60 минут, а для выполнения таможенных процедур - до 2-3 часов;
-
наличие хабообразующей авиакомпании или авиакомпании альянса. В большинстве случаев с хабом тесно связана одна крупная компания (основной перевозчик), которая превалирует по общему объему перевезенных пассажиров, или количеству стыковочных рейсов компании в аэропорту. Типичным примером аэропорта с одной доминирующей компанией в мировой практике является Лондонского аэропорта – Хитроу (доля основного перевозчика, «Бритиш Эйрвейз», составляет порядка 40%, при этом аэропорт обслуживает 83 авиакомпании);
-
емкость и развитость внутреннего и международного рынка перевозок.
Задача хаба заключается в концентрации входящих авиатранспортных потоков и перераспределении их на исходящие направления путем организации так называемых "стыковочных волн". Аэровокзальный комплекс в значительной степени определяет «лицо» аэропорта, комфортность и уровень обслуживания авиапассажиров. Оптимальное время стыковки достигается за счет сосредоточения входящих и исходящих международных и внутренних пассажиропотоков в едином аэровокзальном комплексе и наличия соответствующей системы обработки багажа. По мировой практике время, необходимое для транзитной пересадки в аэропорту, составляет 30-60 минут (Вена, Франкфурт, Амстердам), а при выполнении таможенных процедур до 2-3 часов (США).
Организация "узлового" аэропорта основывается, прежде всего, на создании специальной технологии аэропортового обслуживания, направленной на одновременную прием-отправку максимального числа пассажиров с предоставлением им возможности вылететь по максимальному количеству новых направлений в течение минимального времени при условии достаточно большого объема перевозок трансферных пассажиров, совершающих пересадку в данном аэропорту, которых привлекают, в том числе, качеством аэропортового обслуживания. Важнейшим в аэропортах является аэродромный комплекс. Площадь аэродрома, количество и расположение взлетно-посадочных полос, расстояние от аэродрома до населенных пунктов и водоемов, наличие или отсутствие земельных резервов для развития аэродрома накладывают ограничения на пропускную способность и возможность развития всего аэропорта. Требования по объектам летного поля аэродрома в хабовом аэропорту определяются "по расчетному или критическому самолету". Это самолет, который выполняет или ожидается, что выполнит, по меньшей мере, 500 взлетно-посадочных операций за год.
Как правило, узловые аэропорты имеют две и более независимых ВПП, что позволяет более эффективно использовать возможности по увеличению пассажиропотока. С вопросами нехватки пропускных способностей взлетно-посадочных полос уже столкнулись в ряде базовых узловых аэропортов. Возможности строительства новых ВПП жестко ограничены законами об окружающей среде и отсутствием соответствующих зарезервированных площадей. В этой ситуации расширение пропускной способности других аэропортовых объектов, например, пассажирских терминалов и других, становится бессмысленным. С такими проблемами столкнулись ведущие аэропорты, такие как Хитроу (Лондон), Орли, Шарль де Голль (Париж), Амстердам, Франкфурт, Нарита (Токио) и др. Для успешной конкуренции пропускная способность узловых аэропортов должна иметь резервы развития и те, у кого их будет больше, наиболее успешно могут справиться с растущими потребностями рынка, захватывая все большую его часть.
Hub index - количество стыковочных рейсов авиакомпании за определенный период времени. Типичными примерами аэропортов с единственной доминирующей компанией являются Atlanta Hartsfield International Airport (обслуживает 22 компании, однако доля компании Delta порядка 80%) и London Heathrow Airport (доля основного перевозчика - British Airways - составляет порядка 40%, однако аэропорт обслуживает 83 авиакомпании, большинство из которых не участвует в стыковках). Однако существуют также примеры аэропортов с несколькими доминирующими авиакомпаниями. Например, Chicago O'Hare International Airport имеет 2 основные компании с примерно одинаковыми долями по объему перевезенных пассажиров и сравнимыми показателями hub index.
Крупные хабы располагают емкими пассажирскими терминалами, обеспечивающими необходимую пропускную способность с учетом стыковочных волн. Размеры и планировка этих терминалов - это комплексное решение и они имеют альтернативные варианты, такие как линейные терминалы, терминалы с посадочными галереями, а также терминалы с примыкающими вестибюлями. Аэропортам, которые являются хабами для определенных авиакомпаний, необходимо определять численность пассажиров, делающих пересадку, так как посадка, высадки и пересадка пассажиров выдвигают различные требования по исполнению различных функциональных зон в пределах терминала и требуют соответствующего отведения площадей.
Лучшим примером создания аэропорта-хаба может служить аэропорт Цинциннати, число трансферных пассажиров, в котором достигает 77%, а аэропорт Атланты - первый аэропорт в мире, который уже более 20 лет применяет данную схема обслуживания и где в данный момент количество трансферных пассажиров сохраняется на достаточно высоком уровне - 67%.
Концентрация и перераспределение пассажиропотока в хабовом аэропорту достигается путем организации прилетов и вылетов по такому расписанию, в котором обеспечивается максимально возможное количество стыковок для пассажиров на другие рейсы. В этом случае, работа аэропорта по времени строится волнообразно - с последовательными пиками прилетающих и вылетающих рейсов. В аэропорту - хабе также должны быть выработана специальная технология обслуживания пассажиров и обработки багажа, обеспечивающая максимально высокий уровень обслуживания пассажиров. Пассажиры «подвозятся» в узловой аэропорт из регионов на небольших самолетах, а между хабами путешествуют на вместительных магистральных лайнерах. Обоими объектами аэропортовой инфраструктуры обеспечивается высокая коммерческая загрузка самолета, что позволяет оптимизировать расходную часть, достичь высокой производительности работы авиакомпаний и использовать тем самым гибкую тарифную политику. При этом распространенность имеет модель отношений, в которых региональная или фидерная компании, доставляющая пассажиров в хаб получает вознаграждение от магистрального перевозчика за каждого пассажира. Такое перераспределение средств обеспечивает рентабельность малоприбыльных региональных перевозок.
Характеристики
Тип файла документ
Документы такого типа открываются такими программами, как Microsoft Office Word на компьютерах Windows, Apple Pages на компьютерах Mac, Open Office - бесплатная альтернатива на различных платформах, в том числе Linux. Наиболее простым и современным решением будут Google документы, так как открываются онлайн без скачивания прямо в браузере на любой платформе. Существуют российские качественные аналоги, например от Яндекса.
Будьте внимательны на мобильных устройствах, так как там используются упрощённый функционал даже в официальном приложении от Microsoft, поэтому для просмотра скачивайте PDF-версию. А если нужно редактировать файл, то используйте оригинальный файл.
Файлы такого типа обычно разбиты на страницы, а текст может быть форматированным (жирный, курсив, выбор шрифта, таблицы и т.п.), а также в него можно добавлять изображения. Формат идеально подходит для рефератов, докладов и РПЗ курсовых проектов, которые необходимо распечатать. Кстати перед печатью также сохраняйте файл в PDF, так как принтер может начудить со шрифтами.















