3. ВКР_Власова (1226546), страница 5
Текст из файла (страница 5)
Дистанция входит в состав ОАО «РЖД», которое согласно Постановлениям Правительства РФ от 15.07.2012 № 570, от 31.12.2012 № 1209, от 15.07.2013 № 532 и в соответствии со статьей 4 Федерального закона "Об особенностях управления и распоряжения имуществом железнодорожного транспорта" учреждено как открытое акционерное общество «Российские железные дороги» (далее ОАО «РЖД») с долей принадлежащих Российской Федерации акций в общем количестве акций указанного акционерного общества 100 процентов.1
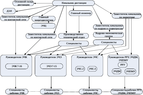
Руководство Дистанцией осуществляет начальник Дистанции, назначаемый и освобождаемый от должности в порядке, установленном ОАО «РЖД» и Дальневосточной дирекцией инфраструктуры. Начальник Дистанции заключает гражданско-правовые договоры и соглашения в пределах своих полномочий, контролирует соблюдение трудовой и производственной дисциплины, осуществляет права и обязанности работодателя в трудовых отношениях с работниками Дистанции, утверждает положения об отделах, секторах Дистанции, должностные инструкции работников Дистанции, издает приказы, распоряжения, обязательные для исполнения всеми работниками Дистанции. Начальник Дистанции, несет ответственность за выполнение за выполнение возложенных на Дистанции задач и функций.
В непосредственном подчинении начальника Дистанции находятся главный инженер, два заместителя по контактной сети, заместитель по энергетике, заместитель по кадрам и социальным вопросам, начальник производственно-технического отдела.
Дистанция руководствуется в своей деятельности Конституцией Российской Федерации, федеральными законами, иными нормативными правовыми актами Российской Федерации, нормативными правовыми актами субъектов Российской Федерации, международными договорами, уставом ОАО «РЖД», нормативными документами ОАО «РЖД», а также Положением о Дистанции электроснабжения структурном подразделении Дальневосточной дирекции инфраструктуры – – структурного подразделения Центральной дирекции инфраструктуры – филиала ОАО «Российские железные дороги».
Дистанция обслуживает участок в следующих пределах: станция Кирга (включительно) – станция Ленинск – станция Волочаевка-2 –станция Бурлит (исключительно). Бесперебойность функционирования систем электроснабжения обеспечивается путем структурирования Дистанции.
Каждый функциональный отдел: район контактной сети, электроснабжения или иной производственный цех Дистанции имеет свои исключительные функции, при этом совокупность их направлений деятельности, прежде всего, направлена на обеспечение безопасности движения поездов, а также удовлетворении объемов перевозок грузов и пассажиров.
1. Начальник Дистанции осуществляет следующие функции: представляет интересы ОАО "РЖД" от имени железной дороги в пределах предоставленных доверенностью прав во всех организациях Российской Федерации; несет ответственность за выполнение возложенных на Дистанцию задач и функций; контролирует соблюдение трудовой и исполнительской дисциплины, осуществляет права и обязанности работодателя в трудовых отношениях с работниками Дистанции; издает приказы, распоряжения, обязательные для исполнения всеми работниками Дистанции.
2. Производственно–технический отел осуществляет разработку перспективных и годовых планов технического обслуживания и ремонта устройств энергетики, осуществляет подготовку заявок на материально–техническое обеспечение дистанции материалами и оборудованием, разрабатывает приказы по рациональному использованию существующих и внедрению новых технических средств и технологий производства работ. Производит контроль за расходованием топливно-энергетических ресурсов и предлагает мероприятия по их рациональному использованию. Анализирует работу технических средств. Решет вопросы в области пожарной и экологической безопасности Дистанции, а так же иные вопросы, кающиеся технологии производства работ и использования ресурсов Дистанции.
3. Кадрово-экономическая группа включает в себя специалистов по управлению персоналом, подготовке кадров, организации и нормирования труда, а также специалисты финансово–экономического блока. В основу данной группы входят следующие функции: работа с работниками Дистанции, соблюдение трудового законодательства и иных законодательных актов по отношению в работнику со стороны работодателя; внедрение прогрессивных методов труда в соответствии с порядком установленным Трудовым законодательством; разработка мероприятий по подготовке кадров; осуществляет разработку мероприятий по восполнению кадрового резерва Дистанции; ведутся вопросы в части формирования бюджетов затрат и платежных балансов Дистанции; осуществлять меры, направленные на решение социально-бытовых нужд работников Дистанции.
4. Районы контактной сети (ЭЧК), районы электроснабжения (ЭЧС), тяговые подстанции (ЭЧЭ), ремонтно-ревизионный участок (РРУ), участок диагностики и метрологии (ЭЧДМ) обеспечивают безопасности движения поездов, за счет содержания в исправном состоянии электроустановок, находящихся на балансе Дистанции, опасных производственных объектов. Это выполняется за счет выполнения планово–предупредительного ремонта и технического обслуживания устройств энергетики, с обязательным соблюдением требований охраны труда и промышленной безопасности при производстве работ.
5. К задаче производственно-механического участка (ЭЧПМУ) относится обеспечение районов электроснабжения расположенных в пределах станций Амур, Хабаровск-1, Хабаровск-2, Корфовская, Красная речка, Хехцир автомобильным транспортом для доставки бригад, оборудования и инструмента к месту производства работ. Кроме того, работниками данного цеха самостоятельно осуществляется техническое обслуживание и ремонт в пределах имеющихся технических возможностей автомобильной техники.
Схема организационной структуры управления предприятием представлена на рисунке 2.1. Она имеет линейно-функциональный тип, при которой общее руководство и ответственность за результаты возложена на руководителя (начальника) Дистанции. При этом заместители начальника и некоторые категории специалистов имеют возможность самостоятельно принимать решения в области своей компетенции, согласовывая действия с Руководителем Дистанции (вопросы экономики и планирования, кадровые вопросы, вопросы организации и нормирования труда).
Рисунок 2.1 - Организационная структура управления Дистанции
2.2 Аналитическая оценка обобщенных экономических результатов хозяйственной деятельности предприятия
Основной продукцией Дистанции является обеспечение бесперебойного питания электрической энергией устройств контактной сети, автоматики, телемеханики и связи, а так же электрической энергией промышленных предприятий в пределах Хабаровского региона2 Дальневосточной железной дороги. Это достигается за счет осуществления текущего и капитального ремонтов устройств электроснабжения (контактной сети, линий электропередач, трансформаторных подстанций и иного оборудования).
Основным объемным показателем деятельности Дистанции является объем перевозок в тонно-км. брутто. Большое значение для деятельности Дистанции имеет и показатель объема переработки электроэнергии по видам ее использования – отпуск электроэнергии на тягу поездов, нетяговым железнодорожным и прочим потребителям, использование на производственные нужды, а также уровень потерь электроэнергии в сетях и трансформаторах Дистанции. Производственная мощность данного предприятия оценивается количеством условных технических единиц, которые характеризуют общее число устройств электроснабжения, обеспечивающих деятельность системы.
Объемные показатели работы Дистанции представлены в таблице 2.1. Динамика объема продукции, произведенной Дистанцией, наглядно представлена на рисунке 2.2.
Таблица 2.1 – Основные технико-экономические показатели деятельности предприятия
| № | Наименование | 2013 | 2014 | 2015 | Абсолютное отклонение | Темпы роста, % | ||
| 2014 г. от 2013 г. | 2015 г. от 2014 г. | 2014 г. от 2013 г. | 2015 г. от 2014 г. | |||||
| 1 | 2 | 3 | 4 | 5 | 6 | 7 | 8 | 9 |
| 1 | Объем произведенной продукции, млн.тн-км брутто | 71322,20 | 76674,05 | 78019,70 | 5351,85 | 1345,65 | 7,50 | 1,76 |
| 2 | Объем переработанной э/э, тыс. кВт ч в т.ч. | 818762,296 | 863149,443 | 867983,534 | 44387,15 | 4834,09 | 5,42 | 0,56 |
| тяга | 730426,522 | 778215,830 | 784095,614 | 47789,31 | 5879,78 | 6,54 | 0,76 | |
| нетяговые ж.д. потребители | 13994,453 | 10407,734 | 10691,916 | -3586,72 | 284,18 | -25,63 | 2,73 | |
| на собственные нужды | 1886,070 | 1880,675 | 1701,267 | -5,39 | -179,41 | -0,29 | -9,54 | |
| потери | 18285,387 | 18986,759 | 19528,745 | 701,37 | 541,99 | 3,84 | 2,85 | |
| нетяговые прочие потребители | 54169,864 | 53658,445 | 51965,992 | -511,42 | -1692,45 | -0,94 | -3,15 | |
| 3 | Условные технические единицы, шт | 86203 | 99066 | 98118 | 12863 | -948 | 14,92 | -0,96 |
Рисунок 2.2. - Динамика объема продукции, произведенной Дистанцией (приведенный грузооборот) за 2013- 2015 годы, млн. ткм. брутто
Из показателей таблицы 2.1 и диаграммы на рисунке 2.2 видно, что в 2014 году по сравнению с 2013 годом грузооборот вырос на 7,5 %, а в 2015 году по сравнению с 2014 годом – менее чем на 2 %
Объем переработанной электроэнергии в 2014 году по сравнению с 2013 годом увеличился на 7,5 %, а в 2015 году – на 1,76 %. Количество условных технических единиц, находящихся на балансе Дистанции, в 2014 году увеличилось на 12 863 единиц, или на 14,92 % по сравнению с 2013 годом, что свидетельствует об обновлении основных средств предприятия. В 2015 году они уменьшились на 948 единиц, или на 0,96 % за счет выбытия изношенных объектов
В зависимости от отношения к производственному процессу расходы по обычным видам деятельности делятся на непосредственно вызываемые этим процессом (производственные) и общехозяйственные, т.е. расходы по обслуживанию производства и управлению. В свою очередь производственные расходы делятся на прямые производственные и общепроизводственные расходы. Прямые производственные, или, как их еще называют, специфические расходы в классификаторе группируются по видам деятельности, отраслевым хозяйствам, укрупненным видам работ (УВР), которые представляют собой группы статей, объединенных по функциональному признаку.
Общехозяйственные расходы подразделяются на две группы:
-
Общехозяйственные расходы без расходов по содержанию аппарата управления;
-
Расходы по содержанию аппарата управления.
Расходами по обычным видам деятельности называют расходы, которые связаны с изготовлением и продажей продукции предприятия, приобретением и продажей товаров, выполнением работ и продажей услуг, то есть проведением той деятельности, с целью осуществления которой и создано предприятие.
Анализ расходов от обычных видов деятельности Дистанции (по элементам затрат) за 2013 – 2015 годы представлен в таблице 2.2. Динамика затрат по обычным видам деятельности за период 2013 – 2015 годы (помесячно) представлена на рисунке 2.3.














