ПОЯСНИТЕЛЬНАЯ ЗАПИСКА (1226285)
Текст из файла
СОДЕРЖАНИЕ
Введение…………………………………………………………………… 8
1 Пневматическое оборудование электровоза ЭС5К……………….. 9
1.1 Компрессорная установка……………………………………… 9
1.2 Главные резервуары……………………………………………. 12
1.3 Схема питания аппаратов управления электровозом ………. 14
1.3.1 Зарядка магистрали цепей управления
от вспомогательного компрессора………………………… 14
1.3.2 Зарядка питательной магистрали электровоза……… 16
1.4 Тормозное оборудование………………………………………. 19
1.4.1 Управляющие органы ………………………………. 20
1.5 Неисправности пневматического оборудования……………. 51
2 Анализ отказов и межпоездных ремонтов………………………….. 52
2.1 Анализ отказов и межпоездных ремонтов
электровозов 2(3)ЭС5К……………………………………………… 52
2.2 Анализ отказов и межпоездных ремонтов пневматического оборудования электровозов 2(3)ЭС5К…………………………….. 55
3 Разработка мероприятий по повышению надежности
пневматического оборудования электровозов 2(3)ЭС5К……............. 57
3.1 Обоснование объекта исследования……………………..……… 57
3.2 Анализ проблемы…………………………………………………. 60
3.2.1 Пульсирующий поток – основной источник
колебаний трубопроводов…………………………………….. 60
3.2.2 Температурное изменение длины трубопровода…….. 68
3.3 Предложения по увеличению надежности трубопровода
напорной части воздушной магистрали компрессора……………… 71
4 Оценка экономической эффективности повышения надежности
узла напорной магистрали…………………………………………………. 76
4.1 Понятие экономической эффективности……………………….. 76
4.2 Экономическая эффективность предлагаемой модернизации... 78
4.3 Затраты на изготовление узла напорной части магистрали…… 79
4.4 Срок окупаемости модернизации напорной магистрали……….. 82
5 Разработка мероприятий по безопасности труда на участке
по ремонту пневмоаппаратов………………………………………………. 86
5.1 Анализ условий труда………………………………………………. 86
5.2 Анализ вредных и опасных производственных факторов……….. 87
5.3 Мероприятия по повышению безопасности и улучшений
условий труда…………………………………………………………… 90
5.4 Пожарная безопасность…………………………………………….. 94
Заключение……………………………………………………………………. 96
Список использованных источников…………………………………….... 97
Приложение А……………………………………........................................... 99
ВВЕДЕНИЕ
Железные дороги – одна из важнейших составных частей экономики страны. Они во многом определяют эффективность всех отраслей народного хозяйства
К настоящему времени сложились условия, когда без широкого внедрения объективных методов отвечающих современному уровню науки и техники, средств распознавания технического состояния электровозов, невозможно дальнейшее повышение эффективности использования электроподвижного состава и улучшение качества его технического обслуживания и ремонта.
Успешное решение железнодорожным транспортом России задач, поставленных правительством, в большей мере зависит от обеспечения высокой надёжности электроподвижного состава. Чтобы обеспечить безопасность движения и чёткую, бесперебойную работу, техническое состояние электровозов и электропоездов должно проверяться перед каждой выдачей на линию и в пути следования. Контроль технического состояния является одним из самых важных компонентов технического обслуживания и ремонтов электроподвижного состава.
Целью выпускной квалификационной работы (ВКР) является разработка вопросов повышения надежности пневматического оборудования электровоза 2(3)ЭС5К.
1 ПНЕВМАТИЧЕСКОЕ ОБОРУДОВАНИЕ ЭЛЕКТРОВОЗА ЭС5К
Каждая секция электровоза имеет комплект тормозного и пневматического оборудования, обеспечивающий возможность, как автономной работы секции, так и при формировании электровозов управляемых по системе многих единиц. Пневматическая принципиальная схема всех секций одинакова.
1.1 Компрессорная установка
Источником сжатого воздуха на электровозе являются мотор-компрессор ВВ-3,5/10. Технические данные мотор-компрессора ВВ-3,5/10 представлены в таблице 1.1.
Таблица 1.1 – Технические данные
| Наименование параметра | Единица | значение |
| Сжимаемая среда | воздух | |
| Давление конечное, номинальное, избыточное | МПа | 1,0 |
| Объемная производительность, приведенная к нормальным условиям. | м3/мин | 3,5+0,35 |
| Температура окружающей среды | °С | -50…+60 |
| Мощность, потребляемая на валу электродвигателя | кВт | 28 |
| Система охлаждения | воздушная | |
| Система смазки | Циркуляционная, под давлением | |
| Марка применяемого масла | КОМПРЕОЛ-С | |
| Количество масла заливаемого в масляную систему | л | 15 |
| Содержание масла в сжатом воздухе на выходе из установки | мг/м3 | 3,0 |
| Тип электродвигателя привода | Асинхронный трехфазный | |
| Номинальная мощность электродвигателя | кВт | 55 |
| Напряжение питания | В | 380 |
| Частота тока номинальная | Гц | 50 |
| Частота вращения | об/мин | 1460 |
| Уровень шума | дБА | 75 |
Мотор-компрессор ВВ-3,5/10 представлен на рисунке 1.1.
1 – Корпус; 2, 26 – Крышка; 3 – Противовес; 4 – Воздухоочиститель; 5 – Прокладка рсгулировочная; 6 – Шатун; 7 – Поршень; 8 – Кольцо маслосъёмное; 9 – Кольцо компрессионное; 10 – Коробка клапанная; 11,12 – Клапанные плиты; 13 – Клапанные пластины; 14 – Цилиндры; 15,18 – Трубы; 16 – Лента; 17 – Холодильник; 19 – Палец; 20 – Втулка; 21 – Клапан предохранительный; 22 – Болт; 23 – Коленчатый вал; 24 – Радиальный шариковый подшипник; 25 – Устройство регулирования производительности; 27 – Электроподогреватель; В – Всасывающая полость; Н – Нагнетательная полость
Рисунок 1.1 – Мотор-компрессор ВВ-3,5/10
Агрегат компрессорный предназначен для выработки сжатого воздуха и снабжения им пневматических систем подвижного состава железнодорожного транспорта, а также для других потребителей.
Конструктивно агрегат состоит из следующих элементов (см. рисунок 1.1) и систем: фильтр воздушный, шкаф управления, электродвигатель, виброопоры, теплообменник, масляный фильтр с регулятором температуры, фильтр тонкой очистки с сепаратором, маслоотделитель, винтовой компрессорный модуль, осушитель.
Привод компрессорной установки осуществляется асинхронным трехфазным электродвигателем, питающимся напряжением 380 В с частотой тока 50 Гц. Крутящий момент от электродвигателя передается на вал компрессора посредством упругой муфты.
Основным узлом компрессорной установки является компактный модуль. Компактный модуль – это объединенные составные части: компрессор, воздушный фильтр, впускной (дроссельный) клапан, маслоотделитель, сепаратор масляный фильтр, термостат, предохранительный клапан, клапан минимального давления.
Клапан впускной (дроссельный) - обеспечивает регулирование объемного потока воздуха всасываемого компрессором. Монтируется непосредственно на компрессор. Оборудован пневмоприводом с запорным клапаном, обеспечивающим доступ воздуха и разгрузку блока при пуске и остановке компрессора.
Воздушный фильтр – обеспечивает очистку воздуха на входе к впускному клапану. Фильтр смонтирован на раме.
Сепаратор тонкой очистки масла – служит для отделения воздуха от масла, устанавливается на выходе воздуха из винтового компрессора.
Клапан минимального давления – устанавливается после сепаратора и обеспечивает минимальное давление внутри компрессорной установки, предотвращает обратный поток воздуха из магистрали или ресивера в компрессор, что дает возможность разгружать компрессор при отключении.
Клапан предохранительный – служит для защиты маслоотделителя от превышения давления.
Масляный фильтр – обеспечивает очистку масла от загрязнения, установлен на блоке с перепускным (термостатическим) клапаном, который открывается при холодном масле.
Клапан термостатический – регулирует рабочую температуру масла, направляя его либо в масляный охладитель, либо прямо в компрессор.
Маслоотделитель – служит для первичной очистки воздуха от масла и является одновременно емкостью для масла. В конструкции маслоотделителя предусмотрены заливная горловина и отверстие для слива масла.
Теплообменник – состоит из двух секций: масляной и воздушной и служит для отвода избыточного тепла выделяемого компрессором в процессе работы.
Система осушки воздуха – служит для осушки сжатого воздуха и включает в себя влагомаслоотделитель, осушитель и бай-пассную линию, предотвращающую работу холодных осушителей.
1.2 Главные резервуары
Компрессорный агрегат нагнетает сжатый воздух в питательную магистраль через главные резервуары РГ1, РГ2, РГ3, РГ4,вместимостью 250 л каждый (см. рисунок 1.2). Общая вместимость главных резервуаров одной секции электровоза составляет 1000 л.
На задних стенка каждой секции электровоза слева и справа от переходных площадок размещены главные воздушные резервуары с продувочными клапанами и разобщительными кранами, над главными резервуарами находится запасный резервуар для поднятия токоприемника.
Главные резервуары защищены от повышенного давления предохранительными клапанами КП1 и КП2, отрегулированными на срабатывание при давлении в главных резервуарах 1 МПа (10 кгс/см2). Предохранительные клапаны установлены на трубопроводе от компрессора, между ними устанавливается обратный клапан КО1. Для присоединения трубопроводов, установки спускных кранов в резервуары вварены специальные бобышки с резьбой.
Рисунок 1.2 – Схема подключения главных резервуаров
Для лучшего охлаждения и удаления влаги из сжатого воздуха главные резервуары соединены между собой последовательно. Выпадающий в главных резервуарах конденсат удаляется в атмосферу включением клапанов продувки КЭП6,КЭП7, КЭП 8 и КЭП 9, управление которыми осуществляется, как автоматически при каждом включении компрессорной установки, так и в ручном режиме из кабины машиниста. Все клапаны продувки оборудованы подогревом.
Между резервуарами и клапанами установлены разобщительные краны КН17, КН18, КН19, КН20. В нормальном положении краны КН17, КН18, КН19, КН20 открыты и перекрываются в случае выхода из строя клапанов КЭП6,КЭП7, КЭП 8 и КЭП 9.
Из главных резервуаров через влагомаслоотелитель МО, оборудованный продувочным краном КН21, разобщительный кран КН8 воздух поступает в питательную магистраль секции. Из питательной магистрали через концевой кран КНК4 в питательную магистраль электровоза.
Разобщительные краны служат для включения и выключения тормозных приборов либо агрегатов тормозного оборудования, а также их устанавливают на ответвлениях труб тормозной, питательной и других магистралей. Краны состоят из корпуса, в котором размещена притертая к корпусу пробка, прижимаема снизу пружиной. Гнездо пробки закрыто заглушкой, а на квадрат пробки насаживается ручка и закрепляется штифтом. Ручка крана имеет два рабочих положения: вдоль трубы – кран открыт, поперек трубы – кран закрыт.
1.3 Схема питания аппаратов управления электровозом
1.3.1 Зарядка магистрали цепей управления от вспомогательного компрессора
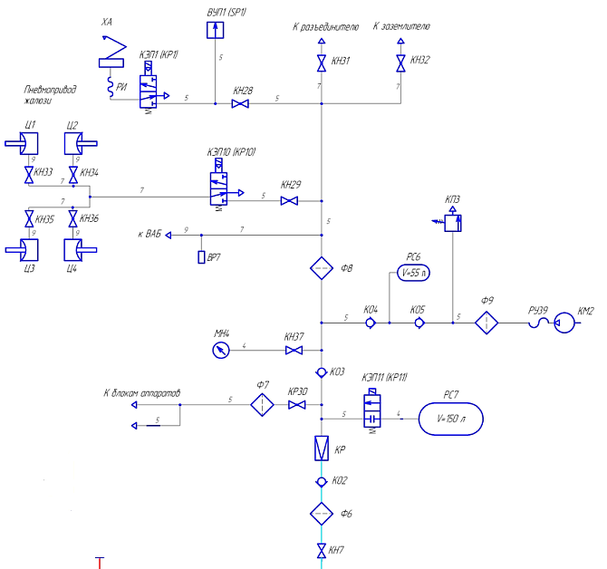
При отсутствии воздуха в питательной магистрали схемой предусмотрено поднятие токоприемников от компрессорной установки КМ2 (см. рисунок 1.3). Воздух от компрессорной установки через обратные клапана КО4 и КО5, фильтр Ф5 поступает в цепи управления электровоза и в резервуар 3Р объемом 55л, расположенный над главными резервуарами. Давление воздуха создаваемое компрессорной установкой контролируется по манометру МН4, который расположен в конце кузова со стороны помощника машиниста.
Во избежание перегрева компрессорной установки, для сокращения времени подъема токоприемника и подачи управляющего импульса к компрессорному агрегату перед ее включением необходимо перевести кран КР11 по направлению запасного резервуара ЗР2 (вертикальное положение).
Для предотвращения создания повышенного давления в магистрали компрессорной установки КМ2 на трубопроводе установлен предохранительный клапан КП3, отрегулированный на срабатывание при давлении 0,75 МПа (7,5 кгс/см2) и с целью разгрузки клапанов компрессора КМ2 при его остановке от противодавления воздуха установлен обратный клапан КО5, который также исключает доступ воздуха из питательной магистрали к предохранительному клапану и компрессору.
Рисунок 1.3 – Схема подъема токоприемника от вспомогательного компрессора
Из ЗР2 воздух через разобщительные краны КН31 и КН32 поступает к электропневматическим вентилям разъединителя и заземлителя, через КН28 к ВУП1 и вентилю токоприемника. После повышения давления в цепи управления до 0,35 МПа подготавливается схема электрических соединений для подъема токоприемника. Одновременно воздух поступает к пневматическому приводу включения БВ.
Подъем токоприемника возможен только на той секции, где включен вспомогательный компрессор. При поднятом токоприемнике, включенном БВ, запустившемся ПСН, после включения кнопки компрессоры на пульте управления запускается двигатель компрессорной установки.
1.3.2 Зарядка питательной магистрали электровоза
Из главных резервуаров, через влагомаслоотделитель со спускным краном, разобщительный кран КН8 под кузовом электровоза, сжатый воздух поступает в питательную магистраль. Из питательной магистрали через разобщительный кран КН7 фильтр Ф6, обратный клапан КО2 к редуктору цепей управления КР, который настраивается на давление сжатого воздуха 0,5 МПа (5 кгс/см2), разобщительный кран КР30 ( расположен за модулем охлаждения 3 и 4 ТЭД) к блокам аппаратов 1 и 2 (см. рисунок 1.4), разобщительный кран КН29 к электропневматическому клапану привода жалюзи, через разобщительный кран КН28 и ВУП1 к электропневматическому клапану токоприемника, через разобщительные краны КН31 и КН32 к электропневматическим вентилям разъединителя и заземлителя.
Одновременно через электропневматический клапан КЭП11 (срабатывает после включения ВЦУ при включенном автомате «Вспомогательный компрессор») происходит зарядка резервуара цепей управления РС7 объемом 150л. Давление в цепи управления контролируется по манометру МН4. Резервуар цепей управления находится под кузовом электровоза около АБ со стороны помощника машиниста и продувочным краном не оборудован.
Редуктор цепей управления, установленный на секции электровоза, предназначен для регулировки и поддержания определенного давления в магистрали цепей управления независимо от величины максимального давления воздуха в главных резервуарах и питательной магистрали. Давление, поддерживаемое редуктором, регулируется изменением усилия пружины, действующей на диафрагму. Диафрагма, прогибаясь, открывает клапан, соединяющий питательную магистраль с управляемой магистралью до тех пор, пока давление в управляемой магистрали и в камере над диафрагмой редуктора не окажется достаточным для преодоления усилия регулировочной пружины, после чего питательный клапан перекрывается. Редуктор может быть отрегулирован на поддержание давления от 0,005 до 0,65 МПа.
Характеристики
Тип файла документ
Документы такого типа открываются такими программами, как Microsoft Office Word на компьютерах Windows, Apple Pages на компьютерах Mac, Open Office - бесплатная альтернатива на различных платформах, в том числе Linux. Наиболее простым и современным решением будут Google документы, так как открываются онлайн без скачивания прямо в браузере на любой платформе. Существуют российские качественные аналоги, например от Яндекса.
Будьте внимательны на мобильных устройствах, так как там используются упрощённый функционал даже в официальном приложении от Microsoft, поэтому для просмотра скачивайте PDF-версию. А если нужно редактировать файл, то используйте оригинальный файл.
Файлы такого типа обычно разбиты на страницы, а текст может быть форматированным (жирный, курсив, выбор шрифта, таблицы и т.п.), а также в него можно добавлять изображения. Формат идеально подходит для рефератов, докладов и РПЗ курсовых проектов, которые необходимо распечатать. Кстати перед печатью также сохраняйте файл в PDF, так как принтер может начудить со шрифтами.















