Dzyubak Aleksej Dmitrievich 2016 (1217711), страница 8
Текст из файла (страница 8)
Таблица 2.7
|
|
|
| |
| 1 |
|
|
|
| 2 |
|
|
|
| 3 |
|
|
|
| 4 |
|
|
|
| … | … | … | … |
| i |
|
|
|
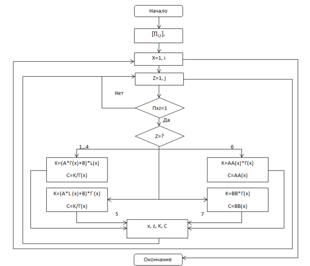
Таким образом, если представить МТК в виде матрицы
, строки которой показывают вид транспорта, возможный на звене, а столбцы – количество звеньев и объем перевозок в виде вектор-столбца, то алгоритм расчета дисконтированных затрат по звеньям сети можно представить на рис. 2.5
Рис. 2.5 Блок-схема алгоритма расчета дисконтированных полных и удельных затрат по звеньям МТК
2.4 Методика формирования экономически эффективных альтернатив облика и мощности МТК «Материк-Сахалин-Япония» с учетом влияния на принятие решений недостаточной информации по прогнозу грузовой работы.
При оценке вариантов необходимо учесть стоимость грузовой массы на колесах. Без учета стоимости грузовой массы, по мнению профессора Гипшмана А.Е. одного из соавторов методики [23] не допускается сравнения МТК в котором взаимодействуют разные виды транспорта. Поэтому рассмотрим стоимость грузовой массы на колесах.
Грузовая масса по конкретной перевозке определяется как сумма грузовых масс на каждом из видов транспорта, участвующих в этой перевозке.
Для определения грузовой массы в стоимостном выражении величины, надо умножать на цену 1 т перевозимого груза.
При решении внутритранспортных задач достаточно рассматривать грузовую массу только в части, зависящей от транспорта. При исследовании пропорциональности развития производства и транспорта необходимо учитывать, кроме того, грузовую массу, обусловленную сочетанием характера производства и потребления.
Грузовая масса рассматриваемого продукта, находящаяся в процессе перевозки, определяется на основе следующего: годовой объем перевозки продукта распределяется между несколькими вилами транспорта; в общем виде эта продукция может быть доставлена частично круглогодовыми видами транспорта (равномерно или сезонно), частично сезонными с участием круглогодовых (только сезонно), а остальная часть этими видами транспорта яри поочередной в течение года работе по двум схемам (только круглогодовыми видами транспорта, а затем сезонными совместно с круглогодовыми).
Исходя из этого грузовая масса в сфере обращения, обусловленная транспортом, по конкретной продукции будет складываться из грузовых масс по каждой схеме транспортирования:
т, где (2.8)
и
- грузовая масса по грузопотокам, осваиваемым только круглогодовыми видами транспорта, соответственно при равномерных и сезонных перевозках;
- грузовая масса по грузопотокам, осваиваемым сезонными видами транспорта с участием круглогодовых при сезонных перевозках;
- грузовая масса по грузопотокам, осваиваемым при поочередной работе транспорта по двум схемам.
В стоимостном выражении грузовая масса определится по формуле
, где (2.9)
- цена 1 г продукта в руб.
, где (2.10)
– объем перевозок в размере потребления за год в т.;
– продолжительность года в сутках;
– срок доставки грузов круглогодовым видом транспорта в сутках.
Таким образом, для расчета стоимости грузовой массы по данному продукту надо знать характер его производства и потребления, схемы и сроки доставки каждым видом транспорта, участвующим в перевозках, и цену за 1 г этого продукта.
Стоимость грузовой массы в расчете на 1 г груза на всем пути следования при перевозке его разными видами транспорта устанавливаем делением суммы стоимостей грузовых масс, находящихся на всех участвующих в перевозке видах транспорта, на объем перевозок по рассматриваемому маршруту, т. е. определяем как сумму показателей стоимости грузовой массы каждого из этих видов транспорта.
Стоимость грузовой массы на 1 т продукта любой отрасли народного хозяйства определяем делением стоимости грузовой массы в сфере обращения по данному продукту на годовой объем его перевозок, выполненный участвующими в них видами транспорта.
Вопрос о ценах, которыми надо пользоваться для таких расчетов, пока не исследован. Ввиду сложности его решения, а также в связи с тем, что затраты по доставке большинства продуктов (по количеству тонн) исчисляются несколькими процентами от их стоимости, представляется допустимым в первом приближении пользоваться оптовыми ценами для средств производства и розничными для предметов потребления. Объемы перевозок за год и по периодам должны быть известны по условиям исследования.
Таким образом, зная конкретные условия перевозки и вычислив сроки доставки груза всеми видами транспорта, участвующими в рассматриваемой перевозке, можно определить стоимость грузовой массы на 1 т данного груза.
На основе разработанной экономико-математической модели формирования экономически эффективных альтернатив развития облика и мощности, исследуемых мультимодальных транспортных коридоров «Материк-Сахалин-Япония» расчеты произведем по следующей методике.
(2.11)
Из участков формируются варианты развития сети путей сообщения (входы), критерий оптимальности по которым определяется следующим образом:
(2.12)
В каждый вариант входят вполне определенное количество звеньев (участков). Чтобы выражение (2.12) можно было использовать при механизированном подсчете критерия по вариантам, в него необходимо внести целочисленную переменную X, которая может принимать только два значения X=0 и X=1 и позволит исключить из выражения (2.12) участка, не входящего в данный вариант.
Тогда выражение (2.12) имеет следующий вид:
(2.13)
Если выражение (2.13) раскрыть относительно X
(2.14)
И принять
=1,
=1,
=1,
=1,
=1, а остальные X=0, то получим критерий по конкретному варианту, например
(2.15)
3. Технико-экономические расчеты по формированию экономически эффективных альтернатив развития МТК «Материк-Сахалин-Япония».
3.1 Подготовка информации для технико-экономических расчетов по формированию МТК «Материк-Сахалин-Япония».
На основе разработанной методики формирования МТК в исследуемом регионе исходная информация для МТК «Материк-Сахалин-Япония» представлена в табличной форме (табл. 3.1-3.5 и на расчетной модели рис.3.1, 3.2)
Таблица 3.1 - Характеристики звеньев расчетной схемы
| № | Звено | Кол-во путей | L звена, км | Вид тяги |
| 1 |
| Ж.Д. однопутный | 442 | тепловозная |
| 2 |
| Ж.Д. однопутный | 43 | тепловозная |
| 3 |
| Ж.Д. однопутный | 540 | тепловозная |
| 4 |
| Ж.Д. однопутный | 451 | тепловозная |
| 5 |
| Ж.Д. однопутный | 117 | тепловозная |
| 6 |
| Ж.Д. однопутный | 39 | тепловозная |
| 7 |
| Паромная переправа | 210 | паром |
| 8 |
| Ж.Д. однопутный | 463 | тепловозная |
| 9 |
| Паромная переправа | 267 | паром |
| 10 |
| Ж.Д. однопутный | 169 | тепловозная |
| 11 |
| Ж.Д. однопутный | 27 | тепловозная |
| 12 |
| Ж.Д. двухпутный | 954 | электровозная |
| 13 |
| Паромная переправа | 800 | паром |
Таблица 3.2 Матрица целочисленных переменных, где строки представляют номера звеньев, а столбцы варианты, через сортировочную станцию г. Хабаровск.
| j i | 1 | 2 | 3 | |||
|
| 1 | 1 | 0 | |||
|
| 0 | 1 | 0 | |||
|
| 0 | 1 | 0 | |||
|
| 0 | 1 | 0 | |||
|
| 1 | 1 | 0 | |||
|
| 1 | 1 | 0 | |||
|
| 1 | 1 | 0 | |||
|
| 1 | 0 | 0 | |||
|
| 1 | 0 | 0 | |||
|
| 1 | 0 | 0 | |||
|
| 1 | 0 | 0 | |||
|
| 0 | 0 | 1 | |||
|
| 0 | 0 | 1 | |||
Таблица 3.3 Матрица целочисленных переменных, где строки представляют номера звеньев, а столбцы варианты, через сортировочную станцию г. Комсомольск-на-Амуре
| j i | 1 | 2 | 3 | |||
|
| 0 | 0 | 1 | |||
|
| 0 | 1 | 0 | |||
|
| 0 | 1 | 0 | |||
|
| 0 | 1 | 0 | |||
|
| 1 | 1 | 0 | |||
|
| 1 | 1 | 0 | |||
|
| 1 | 1 | 0 | |||
|
| 1 | 0 | 0 | |||
|
| 1 | 0 | 0 | |||
|
| 1 | 0 | 0 | |||
|
| 1 | 0 | 0 | |||
|
| 0 | 0 | 1 | |||
|
| 0 | 0 | 1 | |||














