Внедрение статистического управления процессами в деятельность организации (1193031), страница 4
Текст из файла (страница 4)
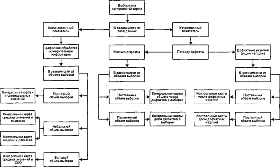
Рисунок 6 – Типизация контрольных карт
Преимущество контрольных карт по количественному признаку. Такие карты обладают большей чувствительностью, чем контрольные карты по альтернативному признаку. Благодаря этому они могу указать на существование проблемы ухудшения качества до того, как в потоке продукции появятся бракованные изделия, выявляемые с помощью контрольной картой по альтернативному признаку. Нередко контрольные карты по количественному признаку называют индикаторами ухудшения качества, которые предупреждают о подобных проблемах задолго до того, как в процессе производства возрастает доля бракованных изделий.
Классификация типов контрольных карт часто осуществляется согласно типам величин, которые выбраны для отслеживания характеристик качества.
Контрольные карты для количественных признаков принято делить на подтипы в зависимости от объема той подгруппы, какую мы измеряем в некоторой точке процесса (в некоторый момент времени). Этот объем принято обозначать через n (рис. 7).
Если n=1, то рекомендуется использовать карту индивидуальных значений и размахов (сокращенное название x-mR).
Когда n>1, то, как видно на схеме можно использовать карты нескольких подтипов. Когда n мало, то рекомендуется использовать карты среднего и размаха R. Когда n велико (больше 10), то целесообразно применять карты среднего и стандартного отклонения s. Причины такого разделения сложились исторически. Пока не изобрели компьютеры, размах был удобной практической оценкой вариабельности данных, поскольку для выборки объема меньше 10 его информативность в этом качестве близка к информативности стандартного отклонения. Однако при большом объеме подгруппы, размах теряет свою информативность, поскольку это всего лишь оценка, основанная на двух крайних значениях, и существенно уступает в этом качестве величине s. Сегодня, в эпоху всеобщей компьютеризации, этот факт перестал играть сколь-нибудь существенную роль для практики, но дифференциация контрольных карт пока сохраняется.
Рисунок 7 - Контрольные карты для количественных признаков
Контрольные карты по качественным признакам принято делить на два подвида в зависимости от соотношения числа наблюдений и объектов. Если число наблюдений превышает число объектов, т.е. в каждом объекте возможно несколько дефектов или несоответствий, то при постоянном объеме подгруппы рекомендуется использовать карту с или и-типа. При непостоянном объеме подгруппы следует использовать карту и-типа. Если же число наблюдений не превышает числа объектов, то при постоянном объеме подгрупп можно использовать либо карту р-типа, либо карту рп-типа, тогда как при непостоянном объеме подгрупп рекомендуется использовать только карту р-типа.[11]
Рисунок 8, представленный ниже, содержит в себе обозначения, формулы расчета центральной линии и контрольных границ, для контрольных карт по качественному признаку и количественному признаку.
Рисунок 8 - Формулы расчета центральной линии и контрольных границ, для контрольных карт
Нормативные положения ГОСТ Р ИСО 7870 содержат в себе стандартизованные требования, устанавливающие относительно контрольных карт (обоих типов) правила по сбору данных, выбору шкалы для контрольных карт, вычислению контрольных границ, оценке статистически управляемого состояния процесса, анализу расположения точек на карте, нахождению особых причин, оценке возможностей процесса.
Порядок построения контрольных карт рассмотрим на примере построения карты средних арифметических и размахов. Это двойная карта, при построении которой в качестве характеристик показателя качества принимаются среднее арифметическое значение этого показателя (анализ уровня настройки процесса) и размах (анализ рассеяния значений показателя качества)
На рисунке 9 приведена схема системного подхода к построению контрольных карт для количественных данных.
Рисунок 9 - Схема системного подхода к построению контрольных карт для количественных данных.
Для каждого типа контрольных карт имеются собственные методы вычислений контрольных границ и центральной линии, но при этом при построении любого типа контрольных карт можно придерживаться следующих основных этапов:
1)Определение стратегии сбора данных:
Если предварительные данные не были разбиты на подгруппы в соответствии с намеченным планом, то необходимо разбить весь набор наблюдаемых значений на последовательные подгруппы. Подгруппы должны иметь одинаковую структуру и объем. Единицы продукции необходимо объединить в подгруппы на основе предполагаемого важного общего фактора, например, все они изготовлены за короткий интервал времени или все единицы получены из одного или нескольких одних и тех же источников или мест. Разные подгруппы должны представлять возможные или предполагаемые различия процесса, из которого они сформированы.[12]
2)Сбор данных для вычисления:
Для каждой подгруппы вычисляют среднее
и размах R.Затем подсчитывают общее среднее всех полученных значений
и средний размах
.
3) Построение
-карт и R-карт
На соответствующей форме или бумаге строят
-карту и R-карту, для чего на вертикальной оси откладывают
и R. а на горизонтальной оси — номера подгрупп. Наносят вычисленные значения
на карту средних и вычисленные значения R на карту размахов.
На соответствующие карты наносят сплошные горизонтальные прямые, представляющие
и
.
На карты наносят контрольные границы. Контрольные границы рассчитываются по следующим формулам:
Для
-карт:
(11)
Для R-карт:
, (12)
(13)
Где CL- центральная линия, UCL и LCL -контрольные пределы,
,
,
- коэффициенты, которые зависят от объема наблюдений n в подгруппе и приведены в приложении А.
При n менее 7 LCL на R-карту не наносят, т.к. соответствующее значение
равно нулю.
Смысл интерпретации контрольной карты заключается в поиске источников улучшения либо системы в целом, либо конкретных процессов. В современном бизнесе любая организация, стремящаяся удержаться на рынке, вынуждена, прежде всего, ориентироваться на потребителя. Текущую оценку удовлетворенности потребителя в первом (грубом) приближении можно представить следующим образом: удовлетворен или неудовлетворен. Кроме того, интерпретация контрольной карты может привести к одному из двух утверждений: процесс статистически управляем (специальные причины вариаций не выявлены) или процесс статистически неуправляем (специальные причины вариаций выявлены).
Общий алгоритм построения и интерпретации контрольных карт состоит из этапов, представлены в таблице 6
Таблица 6 – Этапы построения и интерпретации контрольных карт
| Этап | Описание |
| 1.Сбор предварительных данных | Отбирают предварительно рациональные подгруппы из процесса в стандартных условиях эксплуатации. Вычисляют s(или R) для каждой подгруппы, вычисляют среднее арифметическое ( |
| 2.Анализ s-карты (или R-карты) | Вычисляют и строят пробную центральную линию и контрольные границы s-карты (или R-карты). Проверяют расположение нанесенных точек относительно пробных контрольных границ, отмечают точки вне границ, необычные структуры или тренды. Для каждого сигнала на карте проводят анализ процесса для идентификации и устранения особых причин. |
| 3.Устранение неслучайных причин и пересмотр карты | Исключают все подгруппы, на которые повлияла выявленная особая причина, затем пересчитывают и наносят на карту новые центральную линию и контрольные границы. Исследуют карту для определения того, что все оставшиеся точки подтверждают статистическую управляемость процесса при их сопоставлении с пересмотренными контрольными границами, и повторяют последовательность идентификации и расчетов при необходимости. |
| 4.Анализ Х-карты | Как только установлено, что стандартные отклонения (или размахи) находятся в состоянии статистической управляемости, изменчивость процесса (вариабельность — внутри подгрупп) считается стабильной. Затем анализируют средние для проверки(меняется ли во времени положение среднего процесса). Вычисляют и наносят на |
Продолжение таблицы 6
| Этап | Описание |
| трендов. Исключают все точки, для которых выявлены особые причины, повторно вычисляют и наносят на карту центральную линию и контрольные границы. Проверяют, что по сравнению с новыми границами все точки демонстрируют статистически управляемое состояние, при необходимости возобновляют последовательные действия: «идентификация — корректировка — пересчет». Подгруппы, исключенные при построении s-карты (или R-карты), должны также быть исключены при построении Х-карты. | |
| 5.Непрерывный мониторинг процесса | Если статистическая управляемость установлена, и положение точек на контрольной карте не указывает на возможную потерю этой управляемости, то пересмотренные контрольные границы должны быть приняты для будущего непрерывного мониторинга процесса. Поскольку процесс продемонстрировал состояние статистической управляемости, нет необходимости изменять контрольные границы, по мере того как дополнительные подгруппы будут собраны на данном этапе мониторинга. Однако время от времени контрольные границы можно пересматривать, если это представляется целесообразным или при изменениях в процессе. |
Если контрольная карта указывает на наличие особой причины изменчивости процесса и если идентифицирована особая причина, устранение которой потребует существенных изменений процесса, то для восстановления управляемого состояния процесса может потребоваться процедура идентификации/перерасчета карты в соответствии с пунктами 1-4.
Систематические или неслучайные структуры в расположении данных на контрольной карте могут указывать на такие изменения среднего или разброса процесса, какие, возможно, не настолько велики. чтобы привести к выходу точек за контрольные границы. Аналитик должен внимательно изучать все структуры точек на карте, которые могут указывать на воздействие неслучайных причин на процесс.[13] Данный вопрос является довольно спорным и у каждого специалиста имеется свой набор правил интерпретации контрольных карт. В используемой зарубежной и отечественной литературе я нашел шесть правил обнаружения специальных причин вариаций, представленных в таблице 7
Таблица7 - Правила обнаружения специальных причин вариаций
| Правило | Описание |
| 1.Выход точек за контрольные пределы | Точка выходит за нижнюю или верхнюю контрольную границу |
| 2.Серия | это такое состояние, когда точки неизменно оказываются по одну сторону от средней линии, причем число таких точек называется длиной серии Серия длиной в семь точек рассматривается как ненормальная. Кроме того, ситуацию следует рассматривать как ненормальную, если: а) не менее 10 из 11 точек оказываются по одну сторону от центральной линии; б) не менее 12 из 14 точек оказываются по одну сторону от центральной линии; в) не менее 16 из 20 точек оказываются по одну сторону от центральной линии. |
| 3.Тренд (дрейф) | Если точки образуют непрерывно повышающуюся или понижающуюся кривую, то говорят, что имеет место тренд |
| 4.Приближение к контрольным пределам | Рассматриваются точки, которые приближаются к 3-сигмовым контрольным пределам, причем, если из трех последовательных точек две оказываются за 2-сигмовыми линиями, то такой случай надо рассматривать как ненормальный |
Продолжение таблицы 7
| 5.Приближение к центральной линии | Если на контрольной карте большинство точек концентрируется в пространстве, ограниченном 1,5-сигмовыми линиями, делящими пополам расстояние между центральной линией и каждой из контрольных границ, то причина, скорее всего, в неподходящем способе раз биения данных на подгруппы. Приближение к центральной линии не всегда означает, что достигнуто контролируемое состояние. Зачастую такая карта указывает, что в подгруппах смешиваются данные различных распределений, что делает размах контрольных пределов слишком широким. В этом случае надо изменить способ разбиения данных на подгруппы |
| 6.Периодичность | Когда кривая имеет периодическую структуру (то подъем, то спад) с примерно одинаковыми интервалами времени, это тоже ненормально |
Данные правила позволяют выявить особые причины и предотвратить производство дефектной продукции, но использование всех правил сразу усложняет работу с контрольными картами специалистам на местах (операторам), что уменьшает возможность тотального применения статистического управления процессами в организации. В связи с этим большинство авторов предлагает сконцентрировать усилия на нескольких правилах. В таблице 8 представлены позиции ученных по вопросу использования правил обнаружения специальных причин вариаций.[14]
Таблица 8 – Позиции авторов по вопросу использования правил обнаружения специальных причин вариаций
| Автор | Предлагаемые для использования правила |
| У. Шухарт | 1 |
| И. Бэрр | 1,2 |
| Э. Отт | 1,2,4 |
Продолжение таблицы 8
| Автор | Предлагаемые для использования правила |
| Л. Нельсон | Рекомендует, как правило, пользоваться критериями 1 и 4, дополнив их своим правилом 3 (шесть точек подряд возрастают или убывают). Он также рекомендует использовать критерии 7, 8 для проверки правильности формирования подгрупп при построении контрольной карты. |
| Д. Уилер | Правило 4 и другие, где используются серии точек, можно добавлять по мере того, как персонал наберется опыта в области применения контрольной карты . Правила 5, 6 он рекомендует применять в тех случаях, когда крайне важно увеличить чувствительность контрольной карты . |
Данные таблицы показывают, что каждый автор имеет свой взгляд по вопросу интерпретации контрольных карт, но все сходятся в одном, что использование все правил одновременно не имеет смысла.
или 















