Внедрение статистического управления процессами в деятельность организации (1193031), страница 8
Текст из файла (страница 8)
Рисунок 11 –Диаграмма результатов самооценки
Данная модель наглядно показывает текущую эффективность процессов организации и помогает в выявлении участков, требующих совершенствования и (или) нововведений. Такие возможности должны быть выявлены в рамках процесса, и в результате оценки должен быть разработан план действий. Организация может характеризоваться разными уровнями зрелости по каждому из элементов. Анализ расхождений может помочь высшему руководству в планировании и определении первоочередных мер по улучшению и (или) инновационных инициатив, необходимых для перевода отдельных элементов на более высокий уровень.
В результате проведения самооценки можно сделать вывод, что в первую очередь, улучшений требует менеджмент процессов, так как средний уровень зрелости данного раздела составил 2,5 ,а оценка остальных разделов показала лучшие результаты. Для начала необходимо проанализировать разработать план улучшений для планирования и управления процессами.
2.3 Описание стадий технологической схемы производства пива
Технологический процесс производства пива является достаточно сложным, качество готового продукта определяется множеством факторов, которые необходимо учитывать и управлять ими для достижения требуемого результата. Производство пива в ООО «ОПХ» филиал «Амур-пиво» состоит из десяти этапов, каждый из которых охарактеризован в данном пункте, а в приложении Б приведена общая схема технологического процесса приготовления пива.
Этапы производства пива:
1)Очистка солода. Ячменный сухой солод после хранения содержит некоторое количество пыли, остатки ростков, случайно попавшие частицы и другие примеси, наличие которых может ухудшить качество пива.
Поэтому отлежавшийся солод очищают на магнитном сепараторе и воздушно-ситовом сепараторе.
2)Дробление солода. Биохимическим процессом растворения при затирании солода предшествует механический процесс дробления, который необходимо проводить очень тщательно, так как от состава помола зависит выход экстрактивных веществ. Решающее значение имеет содержание в дробленом солоде шелухи (оболочки). Растворимые составные части помола легко переходят в воду, а не растворимые разлагаются под действием ферментов. Чем тоньше помол, тем полнее извлекаются экстрактивные вещества. Но не следует проводить очень тонкий помол, так как. извлекаются дубильные и горькие вещества, ухудшающие качество пива, снижается качество фильтрации затора. Поэтому процентное содержание помола должно быть такое: оболочка 18-25%, крупная крупка 8-12%, мелкая крупка 30-40%, мука 25-30%.
3)Приготовление затора. Затор - это смесь дробленных зернопродуктов с водой, предназначенных для затирания.
Целью затирания является перевод из солода и несоложеных материалов в водный раствор растворимых частей зернопродуктов, составляющих экстракт сусла и пива. Экстрактивные вещества зернопродуктов переходят в сусло путём преимущественно биохимических процессов, поскольку в ячмене и солоде они находятся в виде высокомолекулярных соединений- биополимеров. Во время затирания выделяют следующие паузы:
-
белковая t - 50-52 °С происходит гидролиз белков;
-
мальтозная t - 60-65°C гидролиз происходит под действием в – амелазы;
-
осахаривание t - 70-72 °С осахаривание происходит под действием £ - амелазы.
4)Фильтрование затора. Процесс фильтрования затора подразделяют на две стадии: фильтрование первого сусла, т.е. сусла получаемого при фильтровании затора, и промывание дробины горячей водой для извлечения экстрактивных веществ. В результате образуются промывные воды. В зависимости от использования оборудования различают фильтрование затора в фильтрационном аппарате и в заторном фильтр - прессе.
Кипичение сусла с хмелем. Кипичение сусла с хмелем проводят с целью концентрирования его до заданной плотности, перевода ценных составных веществ хмеля в раствор, инактивации ферментов, коагуляции белковых веществ и стерилизации сусла.
5)Отделение хмелевой дробины.
Отделение хмелевой дробины производят, для того, чтобы исключить отрицательное влияние её на цвет и вкус пива.
6)Осветление и охлаждение сусла.
Осветление и охлаждение сусла проводят для выделения из него взвесий, насыщения его кислородом и снижения температуры до начальной температуры внесения дрожжей.
7)Главное брожение сусла. Спиртовое брожение – это превращение простых сахаров под действием ферментов дрожжей (основной процесс при производстве пива).
При брожении большое значение имеет первоначальный состав сусла (содержание сбраживаемых сахаров, несбраживаемых углеводов, азотистых веществ, неоргонических солей и другие) и дрожжи.
8)Дображивание молодого пива. Дображивание молодого пива проводится для дображивания оставшихся несбрадивших сахаров, насыщение пива диоксидом углерода и осветление пива.
При созревании происходит окончательное формирование и облагораживание вкуса и аромата готового продукта. Молодое пиво в стадии дображивания созревает в результате физических процессов и химических реакций.
9)Осветление пива. В процессе дображивания происходит осветление пива. Оно связано с осаждением дрожжей и соединений, вызывающих помутнение. Эти соединения состоят в основном из белковых, горьких и полифенольных веществ, а так же из углеводов и небольшого количества минеральных веществ.
10)Розлив пива. Пиво разливают в деревянные и металлические бочки, автотермоцистерны и бутылки. Применяют так же новые полимерные бутылки вместимостью 2 дм³.
Общая схема технологического процесса приготовления пива представлена в приложении Б.
Изучив технологический процесс производства пива в ООО «ОПХ» филиал «Амур-пиво» можно сделать вывод о том, что на каждом этапе производства необходим высокий уровень менеджмента процессов, ведь на конечный продукт влияет очень много факторов, следовательно, мы еще раз утверждаемся в том, что следование таким принципам стандартов ISO серии 9000 как «принятие решений, основанных на фактах» требует определенной системы мониторинга и управления процессами.
3 ВНЕДРЕНИЕ СТАТИСТИЧЕСКОГО УПРАВЛЕНИЯ ПРОЦЕССАМИ
3.1 Обоснование внедрения статистического управления процессами
С точки зрения потребителя понятие «качество пива» является достаточно субъективным и во многом зависит от индивидуальных предпочтений. Тем не менее, общепризнанным стандартом хорошего пива является напиток, в котором соблюдается баланс между горечью, кислотностью, сладостью, содержанием алкоголя, концентрацией эфиров и приятным хмелевым ароматом и имеется достаточное количество диоксида углерода, придающего пиву приятную свежесть и способствующего пенообразованию.
При употреблении пива возникает вкусовые ощущения, которые переходят из одного в другое и быстро теряют свою остроту. Вкусовые ощущения протекают в три стадии- начальную, оценивающую и завершающую. Общая вкусовая картина этих стадий должна быть сбалансирована. Полнота вкусового ощущения зависит от температуры пива(чем оно холоднее, тем ниже полнота ощущения), от содержания диоксида углерода, от личных предпочтений дегустатора.
В формировании вкуса большое значение имеет аромат. Аромат может быть хмелевым или иметь эфирно-спиртовые ноты. Выразительность последнего зависит от содержания высших спиртов, эфиров и альдегидов. Кроме того, на первой стадии возникает ощущение более или менее выраженной полноты вкуса, которая зависит от массовой доли сухих веществ начального сусла и цветности пива. Полнота вкуса обусловлена, с одной стороны, степенью сладости сахаров , оставшихся в пиве после брожения, а так же декстринами и спиртом, а с другой- количеством и размером коллоидных частиц. Спустя некоторое время после начала дегустации оценивается «игристость» пива, которая зависит от значения pH пива, содержания растворенных буферных веществ и фосфатов, от качества солода и состава пивоваренной воды. Непосредственное влияние на вкус пива оказывает также содержание диоксида углерода: чем оно выше (в пределах 0,38 до 0,50 %), тем дольше сохраняется вкус пива, однако высокое содержание CO2 при несбалансированном составе пива (при недостаточном содержании коллоидов и низкой вязкости) может приводить к появлению резкого вкуса.
Завершающая стадия оценки вкуса определяется по горечи. Кроме того, на третьей стадии вкус пива может характеризоваться слегка кисловатым оттенком. Вкус пива считается завершенным, когда отличные друг от друга вкусовые ощущения гармонично переходят от одного к другому.
Наиболее важными компонентами, влияющими на сенсорный профиль пива, являются: органические спирты, кислоты, эфиры, карбонильные и серосодержащие соединения/
Таким образом, с органолептической точки зрения пиво представляет собой сложный комплекс соединений различных классов, каждое из которых вносит определенный вклад в качество пива. Для того, чтобы качество пива соответствовало нормативным документам и ожиданиям потребителя, производителю необходимо определить основные компоненты, которые будут формировать отличительный вкус и аромат напитка. Определив их, остается лишь, применяя комплекс инструментов управления качеством, управлять технологическим процессом, анализировать его и улучшать.
В данной работе мы выбрали объектом исследования уровень pH в процессе приготовления сусла, для того, чтобы разработать проект улучшений для данного процесса нам необходимо тщательно изучить все этапы приготовления сусла, а так же влияния уровня pH на уровень качества конечного продукта.
Основным процессом при производстве пива является сбраживание содержащихся в сусле сахаров в спирт и двуокись углерода. Чтобы создать для этого необходимые предпосылки, прежде всего, необходимо превратить первоначально нерастворимые составляющие солода в сбраживаемый сахар. Это превращение и растворение составляющих является целью производства сусла. Тем самым создается исходная основа для сбраживания сусла в бродильном и лагерном отделениях.
Приготовление сусла осуществляют в варочном цехе. На рисунке 12 представлена схема производства сусла.
Рисунок 12 - Схема производства сусла
На рисунке 12 изображены последовательные стадии процесса приготовления сусла: 1-Бункер для солода; 2-дробилка для грубого помола; 3- аппарат для затирания; 4- фильтрационный чан; 5- сусловарочный котел; 6- вирпул; 7- пластинчатый холодильник.
Процесс приготовления сусла состоит из следующих этапов:
-
Солод из солодового бункера попадает в солододробилку, где он соответствующим образом измельчается.
-
В варочном цехе дробленый солод смешивается с водой (затирается) и в двух заторных емкостях (заторном чане и в заторном котле) происходит расщепление его компонентов с образованием максимально возможного количества растворимых экстрактивных веществ.
-
В следующем фильтрационном чане растворимые экстрактивные вещества сусла отделяют от нерастворимых веществ (дробины).
-
Сусло кипятится в сусловарочном котле с хмелем, благодаря чему пиво приобретает горький вкус. В конце кипячения сусла в котле работу в варочном цехе контролируют путем определения выхода экстракта в варочном цехе.
-
В вирпуле горячее сусло освобождается от отделившихся частичек, белкового отстоя и охлаждается на пластинчатом холодильнике , так как последующее сбраживание должно проводиться при более низких температурах.
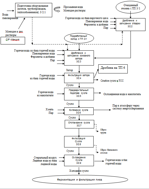
На рисунке 13 изображена блок-схема процесса приготовления сусла, применяемая в ООО «ОПХ» филиал «Амур-пиво».
Рисунок 13 - Блок-схема процесса приготовления пивного сусла
Особое значение при приготовлении сусла имеет постоянный мониторинг уровня pH, так как вода в пивоварении играет одну из самых важных ролей, поскольку от нее зависит вкус конечного продукта. Вода, разумеется, должна быть чистой, без посторонних запахов и вкусов, а ее химические характеристики должны соответствовать необходимым нормам. В особенности это важно при зерновом пивоварении.
Кислотность (рН) — характеристика активности ионов водорода в растворах и жидкостях.
Благодаря взаимодействию pH-активных водных солей кальция и магния особенно с фосфатами и другими компонентами солода в заторе устанавливается pH порядка 5,6-5,8. Существует ряд важных процессов и превращений, протекающих значительно быстрее и лучше при пониженном значении pH.
Поэтому пивовары заинтересованы в существенном понижении pH до значений 5,1-5,2, которое осуществляют:
-
путем добавления неорганических кислот, если это разрешено законом;
-
путем биологического подкисления, то есть путем выращивания культуры молочнокислых бактерий, которые не являются чужеродным для пива компонентом, так как они всегда присутствуют на поверхности солода, они вырабатывают достаточно молочной кислоты, чтобы понизить величину pH.
По стадии дозирования биологической молочной кислоты различают:
-
подкисление затора;
-
подкисление сусла.
Оба метода дозирования применяют обычно комплексно или по отдельности.
Важным мероприятием является подкисление затора в начале затирания и/или подкисление сусла. Положительными здесь являются следующие моменты:
-
существенно улучшается комплекс активных ферментов, так как все основные ферменты, за исключением α-амилазы, активируются;
-
при низких pH переходит в раствор больше ростовых веществ, например, улучшается поступление цинка;
-
повышается выход экстракта;
-
улучшается отделение белка (лучше образуются хлопья взвесей горячего сусла);
-
улучшается окислительно-восстановительный потенциал, благодаря чему снижается вредное воздействие кислорода;
-
быстрее протекает фильтрование затора;
-
при варке сусла менее интенсивно происходит повышение цветности;
-
повышается активность фосфатаз и усиливается буферная емкость затора и сусла благодаря выделению фосфатов;
-
ускоряется процесс брожения благодаря лучшему отделению взвесей сусла, ускоренному снижению pH и повышенной степени сбраживания в бродильном отделении;
-
улучшается фильтруемость в связи с более низкой вязкостью;
-
вкус становится более округлым, полным и мягким;
-
хмелевая горечь становится приятнее и быстрее проходящей (не остающейся);
-
пиво лучше сохраняется, вкус становится более свежим, ядреным и характерным;
-
повышается пеностойкость, пена образуется с более мелкими пузырьками;
-
цветность пива снижается;
-
следует ожидать лучшей стойкости вкуса, к тому же липоксигеназа чувствительна к значениям pH ниже 5,2 и в дальнейшем она уже не действует;
-
улучшается физико-химическая стойкость пива, уменьшается его склонность к белковому помутнению;
-
при потреблении такого пива активизируется пищеварение, на которое положительно влияет молочная кислота;
-
биологическая уязвимость пива уменьшается благодаря:
-
низким значениям pH - вредители пива не развиваются при pH ниже 4,4;
-
повышенной конечной степени сбраживания и, благодаря этому, низкому содержанию несброженных сахаров;
-
повышенному антибиозу дрожжей, которые подавляют жизнедеятельность микроорганизмов-вредителей пивоваренного производства как «своих конкурентов».
Все вышесказанное - хорошее обоснование для биологического подкисления затора в начале затирания. Так как фосфатазы высвободили значительную часть фосфатов, составляющих существенную часть буферности затора, в дальнейшем снова происходит частичное смещение pH в обратную сторону. Поэтому выгодно подкислить также и сусло. При приготовлении сусла следует стремиться к оптимальному значению pH (5,1-5,2).
















