КИ семинар 8 (1077107)
Текст из файла
Занятие 8. Криволинейный интеграл 2-го рода. Криволинейный интеграл от полного дифференциала на плоскости и в пространстве. Формула Грина.
Вычисление криволинейного интеграла второго рода
Причем, заданная ориентация на L соответствует изменению параметра t от t = α до t = β (возможно также, что α > β). Тогда
Теорема Грина (Формула Грина)
П
усть на плоскости дана односвязная замкнутая область D, ограниченная замкнутым кусочно-гладким ориентированным контуром Γ (символически
), причем при обходе контура область остается слева (т.е. обход контура производится против часовой стрелки), Пусть, далее, компоненты P(x, y) и Q(x, y) плоского векторного поля G(x, y) = P(x, y)i + Q(x, y)j и их частные производные по у и по х, соответственно, непрерывны в области D. Тогда справедлива формула (формула Грина):
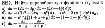
Задачи. ОЛ-4 10.72, 74, 76, 78, 79, 82, § 4: 10.133. или ОЛ-5: 2315, 2310, 2313, 2314, 2325, 2317, 2318(а, б, д), 2319(а, б), 2322(а, г), 2327, 2329, 2332.
Домашнее задание : ОЛ-4 10.71, 73, 77, 81, 80, 134, § 4: 10.140. или ОЛ-5: 2312, 2316, 2324, 2318(в, г), 2319(в, г), 2322(б, в), 2328, 2330, 2335.
Ответы:
Характеристики
Тип файла документ
Документы такого типа открываются такими программами, как Microsoft Office Word на компьютерах Windows, Apple Pages на компьютерах Mac, Open Office - бесплатная альтернатива на различных платформах, в том числе Linux. Наиболее простым и современным решением будут Google документы, так как открываются онлайн без скачивания прямо в браузере на любой платформе. Существуют российские качественные аналоги, например от Яндекса.
Будьте внимательны на мобильных устройствах, так как там используются упрощённый функционал даже в официальном приложении от Microsoft, поэтому для просмотра скачивайте PDF-версию. А если нужно редактировать файл, то используйте оригинальный файл.
Файлы такого типа обычно разбиты на страницы, а текст может быть форматированным (жирный, курсив, выбор шрифта, таблицы и т.п.), а также в него можно добавлять изображения. Формат идеально подходит для рефератов, докладов и РПЗ курсовых проектов, которые необходимо распечатать. Кстати перед печатью также сохраняйте файл в PDF, так как принтер может начудить со шрифтами.
















