ПЗ ВКР (1231721), страница 7
Текст из файла (страница 7)
Рисунок 3.1 – Цель внедрения эффективной системы учета, контроля и управления ремонтом приборов безопасности
Для снижения эксплуатационных расходов, связанных с ремонтом приборов безопасности, необходимо разработать эффективную систему управления, базирующуюся на оптимальном распределении рабочего времени ремонтного персонала и материальных ресурсов предприятия.
Структура взаимодействия подразделений, эксплуатирующих и ремонтирующих подвижной состав, оборудованный приборами безопасности разработана с целью обеспечения качественного сервисного обслуживания, ремонта, постоянного мониторинга и анализа работы устройств безопасности на всех уровнях.
Взаимодействие с разработчиками и изготовителями систем безопасности осуществляется в целях обеспечения необходимой эксплуатационной надежности поставляемого оборудования и организации качественного технического обслуживания и ремонта.
Система обслуживания и ремонта устройств безопасности должна обеспечивать своевременный и качественный ремонт, техническое обслуживание систем безопасности на тяговом подвижном составе.
Система мониторинга и анализа работы устройств безопасности должна обеспечивать постоянный контроль работы устройств безопасности на всех уровнях, анализ статистических данных и разработку мероприятий по предупреждению отказов и неисправностей оборудования во взаимодействии с разработчиками и изготовителями систем безопасности.
3.1 Разработка системы контроля параметров оборудования
В настоящее время обслуживанием и ремонтом локомотивных приборов безопасности занимаются Дорожные Центры (ДЦ). Цеха по ремонту контрольно-измерительных приборов (КИП) так же предназначены для ремонта измерительных приборов (манометров, термометров) непосредственно в цехе КИП, а так же контрольных приборов (приборы бдительности машинистов, приборы безопасности движения, локомотивной сигнализации АЛСН, автостопов), ремонт производится в цехе.
Обслуживание и ремонт оборудования систем безопасности производится в соответствии с нормативной документацией, действующими инструкциями МПС РФ, ОАО "РЖД" [10].
Система технического обслуживания приборов безопасности разделяется на текущее обслуживание, планово-предупредительный и текущий ремонт.
Текущее обслуживание включает в себя:
а) осмотр приборов безопасности на предмет целостности;
б) техническое обслуживание на контрольном посту или пункте технического обслуживания подвижного состава;
в) замена откорректированных электронных карт КЛУБ-У (-УП),
г) проведение модернизации тягового подвижного состава (далее ТПС) новыми приборами безопасности.
Планово-предупредительный ремонт включает:
а) периодические регламентные работы по обслуживанию блоков устройств безопасности;
в) замену откорректированных электронных карт КЛУБ-У (-УП) и локомотивной базы данных САУТ;
г) метрологическую проверку оборудования.
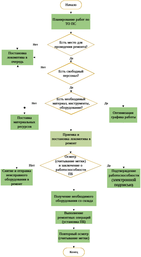
Процесс диагностики и ремонта начинается с планирования работ по техническому обслуживанию подвижного состава. Далее эта информация поступает диспетчеру по управлению. По приходу сообщения о подходе локомотива к локомотивному депо, начинаются мероприятия по подготовке процесса ремонта (согласуется наличие свободного стойла, материалов, оборудования, персонала, считывание электронного паспорта локомотива из сети ОАО «РЖД», операционное планирование процесса ремонта и так далее). При заходе локомотива в депо, цех ремонта уже готов принять его в ремонт или поставить его в очередь
Обслуживание аппаратуры приборов безопасности, должно осуществляться следующим порядком, при постановке локомотива на техническое обслуживание проводится проверка всех установленных ПБ с помощью КПК и считывания метки. В роли метки выступает ярлык со штрихкодом.
Для удобства считывания штрихкод необходимо крепить на открытую, ровную поверхность детали (предварительно очищенную) с помощью специального клея. Необходимо применять меры административной защиты, то есть ввести: штрафы (до 100% премиальных) за умышленную порчу оборудования электронной идентификации.
Штрихкод предназначен для быстрого бесконтактного считывания фиксированной идентифицирующей информации с объекта. При этом фиксируется время начала работ на устройстве.
После считывания метки, делается заключение о сроке службы и исправности приборов. Если прибор исправен и удовлетворяет всем нормам, то электромеханик производит подтверждение электронной подписью. При этом фиксируется время окончания работы на данном устройстве. Если же прибор неисправен или просрочен по сроку службы, электромеханик производит замену прибора, а неисправный прибор отправляет в ремонт. При обнаружении на пункте технического обслуживания неисправности системы безопасности, устранение которой невозможно за время, отведенное на проведение технического обслуживания, работник, обслуживающий устройства безопасности обязан запросить постановку ПС на внеплановый ремонт с изъятием из эксплуатации до устранения неисправности.
Алгоритм работы по замене неисправного прибора безопасности представлен на рисунке 3.2, а алгоритм работы по установке нового прибора безопасности на локомотив представлен на рисунке 3.3.
Рисунок 3.2 – Алгоритм работы по замене неисправного прибора безопасности
Рисунок 3.3 – Алгоритм работы по установке нового прибора безопасности
Обмен данными между личным КПК электромеханика и «Электронным паспортом локомотива» старшего электромеханика обеспечивается автоматически и представлен на рисунке 3.4. Происходит передача информации в базу данных, по факту сканирования штрих кодов, отметки исполнения и переноса работ, замены приборов, результатов сверки приборов.
Рисунок 3.4 – Система контроля и учета приборов безопасности
При проведении технического обслуживания, работы по обслуживанию приборов безопасности на ПС должны проводить в соответствии с технологией, за время, не превышающее норм, отведенных на соответствующие виды обслуживания или ремонта.
Доставка блоков устройств безопасности для их ремонта и обратно должна осуществляться силами предприятия балансодержателя ПС (локомотивное ремонтное депо). На каждую систему безопасности должен быть свой паспорт или дубликат паспорта.
Предприятие балансодержатель ПС должно обеспечить беспрепятственный ввоз и вывоз аппаратуры приборов безопасности и запасных частей для транспортировки в эксплуатацию, заводской или в текущий ремонт.
Доставка блоков устройств безопасности в центры и подразделения ЦПБ должна производиться в сроки, предусмотренные графиком.
3.2 Выбор основного оборудования для обслуживания системы
Для обслуживания всей системы необходимо иметь основное оборудование, такое как: считыватель (терминала сбора данных), метки (штрих кода), принтер.
Терминалы сбора данных (ТСД) представляют собой специализированные портативные мобильные компьютеры, оснащенные встроенным сканером штрих кодов, клавиатурой и дисплеем. Эти устройства позволяют быстро и безошибочно собирать информацию о товарах и оборудовании, и далее передавать ее в компьютер через интерфейс или по радиоканалу [11].
Терминалы сбора данных (ТСД), бывают ручные, переносные и стационарные.
Ручные – это терминалы сбора данных, которые оснащаются пистолетной рукояткой, за которую оператор держит устройство и подносит к оборудованию для считывания штрих-кода.
Внешний вид терминала представлен на рисунке 3.5.
Рисунок 3.5 – Ручной терминал сбора данных
Данные можно передавать по WI-FI, или использовать устройство как накопитель в ситуации отсутствия доступа к сети. Модели могут комплектоваться различными видами встроенных сканеров, дальность считывания которых может составлять до 9 метров.
Переносные – это вид терминалов сбора данных, которые имеют дополнительную опцию голосового управления.
Внешний вид терминала представлен на рисунке 3.6.
Рисунок 3.6 – Переносной терминал сбора данных
В их конструкции отсутствует пистолетная рукоятка, вместо этого такие модели крепятся на запястье и позволяют увеличить эффективность работы сотрудника за счёт освобождения рук. Таким образом, оператор может попутно совершать другие операции, не прерывая процесса обработки данных. Сканер для таких видов терминалов, как правило, продается отдельно, и представляет собой небольшое устройство в виде кольца с проводом, которое надевается на палец оператора, а шнур подключается к самому ТСД. Преимущество такого терминала в том, что сбор данных с его помощью можно совершать в любом месте.
Стационарные – это терминалы сбора данных, в которых не предусмотрен встроенный считыватель штрих-кода.
Внешний вид терминала представлен на рисунке 3.7.
Рисунок 3.7 – Стационарный терминал сбора данных
К ним сканер подключается отдельно через провод. Большинство стационарных моделей работает на базе мобильных операционных систем, однако есть ТСД, поддерживающие Linux и другие современными ОС, что позволяет интегрировать их с планшетами и персональными компьютерами.
Выбирать терминал нужно, исходя из задач и требований к работе. В нашем случае, более оптимальным вариантом использования будет ручной или переносной терминал сбора данных, с лазерным считывателем, потому что преимущество лазерного считывателя заключается в повышенной дальность и работе с потертыми труднораспознаваемыми штрих кодами. Так же необходимо что бы ТСД имел 2D считыватель (сканеры qr кодов), так как ТСД с 2D созданы для считывания всех типов штрих кодов (линейных и двумерных). Еще одним важным моментом является, способность устройства работать в трудных условиях. Этот момент определяется такими параметрами как: класс защиты устройства (устойчивость к падениям), IP рейтинг и диапазон рабочих температур. Сегодня в широком ассортименте представлены модели с классами IP54, IP65 и IP67. При выборе терминала необходимо учитывать эти показатели. Для наших условий работы подходит устройство с классом защиты IP65 (пыленепроницаемый корпус и воздействие струй воды) или IP67 (пыленепроницаемый корпус и полное погружение в воду) так как могут использоваться даже в самых критических условиях. Диапазон рабочих температур большинства современных моделей ТСД варьируется от -30 до +55 градусов. Наличие модулей WiFi и 3G несомненные плюсы в работе терминала, поскольку это удобно при передаче данных или выхода в интернет или для синхронизации с другим оборудованием. WiFi в качестве опции уже давно присутствует в большинстве терминалов.
Технические характеристики нескольких видов ТСД представлены в таблице 3.1.
Таблица 3.1 – Технические характеристики терминалов сбора данных ТДС
| Характеристики | CipherLab 9700 | Motorola MC3200 | Intermec CK3X/CK3R |
| Операционная система | Windows CE 6.0 | WEC 7.0 Android | WEH6.5 |
| Память | 512МБ/4ГБ | 512МБ/2ГБ 1ГБ/4ГБ | 256МБ/512МБ |
| Считыватель | Лазерный/2D-считыватель/ | Лазерный//2D-считыватель | 2D-считыватель/2D-считыватель дальнего действия |
| RFID | Встроенный | Нет | Нет |
| WiFi | 802.11 a/b/g/n, CCXv4 | 802.11 a/b/g/n, CCXv4 | 802.11 a/b/g/n, CCX |
| Прочность /Падение | IP65/1.8 м | IP54/1.2 - 1.5 м | IP54/1.2-1.5м |
| Размеры, мм | 214 х 87 х 47 | 190 x 82 x 45 | 216 x 83 x 36 |
| Вес, г | 447(с акб 3600) | 365(c акб 2740) | 499 (с акб 5100) |
| Температура | Работа: -30° C до 50° C; | Работа: -20° C до 50° C; | Работа : -10° C до 50° C; |
| Стоимость | 68 488 руб. | 101554.52 руб. | 86000 руб. |
Проанализировав данные терминалы, можно сделать вывод, что оптимальным вариантом будет применение ТСД CipherLab 9200, рисунок 3.8.
Рисунок 3.8 – Внешний вид ТСД CipherLab 9200
Так как это новая универсальная модель защищенных терминалов сбора данных с поддержкой RFID.















