Выбор и обоснование стратегии экономического развития преприятия ( на примере ООО _Семейное Дело _Н.Е.В.А._) (1191860), страница 7
Текст из файла (страница 7)
Рисунок 6 – Динамика показателей финансовой устойчивости и платежеспособности ООО «Семейное Дело «Н.Е.В.А»
Рисунок 7 - Динамика показателей деловой активности и прибыльности ООО «Семейное Дело «Н.Е.В.А»
Согласно представленным в таблице 15 и на рисунках 6 и 7 данным можно сделать следующие выводы.
Рассчитанное значение коэффициента автономии на протяжении всего периода исследования выше оптимального значения и к концу 2016 года не изменился, что характеризует предприятие как независимое от внешних кредиторов.
Рассчитанное значение коэффициента финансового левериджа в 2016 году близко к оптимальному, то есть на 1 рубль собственных средств приходится 5 копеек заемных.
Рассчитанное значение коэффициента обеспеченности собственными оборотными средствами снижается, что является негативной тенденцией, в первую очередь это связано тем что темпы роста заемных средств превышают темпы рота собственных в течении трех лет.
Рассчитанное значение коэффициента абсолютной ликвидности за исследуемый период не соответствует оптимальному, однако к концу периода уменьшился, так наиболее ликвидные средства составляют 1% от обязательств рассматриваемого предприятия. В 2016 году показатель показывает, что на 100 рублей краткосрочных обязательств приходится 83 копейки собственных средств.
В целом ООО «Семейное Дело «Н.Е.В.А» имеет высокую финансовую устойчивость и его финансовое положение улучшается, что подтверждают рассмотренные коэффициенты.
Рассчитанные показатели деловой активности за рассматриваемый период имеют положительную динамику, что является положительным фактом.
В целом на протяжении трех лет предприятие прибыльно и рентабельно и его финансовые результаты улучшаются, о чем также свидетельствует рост рентабельности продаж к концу 2016 года.
2.4 Основные направления совершенствования деятельности предприятия
Для продолжения развития собственной производственно-хозяйственной деятельности ООО «Семейное Дело «Н.Е.В.А» должно обоснованно выбрать имеющиеся альтернативы и обосновать конкретные направления расширения в краткосрочной и долгосрочной перспективе.
Анализ существующих тенденций на рынке пищевой продукции позволил выявить, что одним из самых быстрорастущих перспективных сегментов является производство оздоровительного хлеба под торговой маркой «Здоровье».
Как уже отмечалось выше у компании «Семейное Дело «Н.Е.В.А» достаточно собственных средств для финансирования инвестиционных проектов. Компания находится в стадии жизненного цикла расцвет, так производство нового вида хлеба предлагается производить на уже функционирующей пекарне компании.
В связи с тем, что ООО «Семейное Дело «Н.Е.В.А» всегда старается более полно удовлетворять нужды потребителей, предлагается организовать на производство нового вида продукции хлеба под торговой маркой «Здоровье». Реализации данного предложение способствует и наличие собственной хлебопекарни, открытой сравнительно недавно и эксплуатируемой еще не на полную мощность.
Рекомендуемый к производству тип хлеба под торговой маркой «Здоровье» обладает оздоровительным действием, так как в состав входит вместо муки 15% «Рекицен-РД».
«Рекицен-РД» изготавливается из натурального экологически безупречного сырья (пшеничных отрубей), по оригинальной технологии, содержит ферментированные пищевые волокна. Поступая в кишечник, Рекицен-РД с одной стороны обеспечивает глубокое очищение организма, а с другой насыщает его пищевыми волокнами, микроэлементами, витаминами (В1, В2, В6, РР, Д2), аминокислотами и другими необходимыми веществами. Средство проявляет высокую эффективность при лечении дисбактериоза, восстанавливает работу внутренних органов, устраняет аллергические заболевания, повышает иммунитет.
По данным официальной статистики [30], в 60– 70% всех случаев острых кишечных инфекций (ОКИ) этиология болезни остается неизвестной, причем показатель выявления этиологии ОКИ не изменяется на протяжении последних 10 лет. В Хабаровском крае эта статистика не лучше – число ОКИ установленной этиологии за последние годы не превышает 25% случаев. Это связано с тем, что в отечественном здравоохранении основным средством этиологической расшифровки ОКИ по- прежнему остаются клинический, бактериологический и, в меньшей степени, серологический методы.
Одной из форм сбора данных о потребителях, спросе и его характере являются опросы. По специально разработанной анкете (приложение 4) был проведен опрос покупателей магазина ООО «Семейное Дело «Н.Е.В.А», всего было опрошено 500 человек. На основании результатов анкетирования (приложение 5) была определена возрастная структура потребителей оздоровительного хлеба. Наибольшую долю 49,6% в структуре потребителей занимают люди от 45 до 65 лет.
Из числа опрошенных 44,2% респондентов употребляют продукцию хлебопекарни ООО «Семейное Дело «Н.Е.В.А». 68,6% воспринимают стоимость хлеба, как среднюю. Следует отметить, что 48,8% будут покупать хлеб под торговой маркой здоровье и 18,4% скорее да, но слегка сомневаются.
Таким образом, результат опроса показали, что новая продукция под торговой маркой «Здоровье» будут востребование и найдет своего покупателя, что подтверждает целесообразность внедрения предлагаемого проекта.
Еще одним рекомендуемым направлением в рамках стратегии экономического развития для рассматриваемого предприятия является участие в специализированных ярмарках.
Ярмарки занимают видное место в достижении целей, формирования спроса и сбыта. Руководство ООО «Семейное Дело «Н.Е.В.А» убедилось, что важное достоинство их предприятия - возможность предоставить покупателям товар в подлинном виде. На ярмарках удается организовать дегустацию, распространить печатную рекламу и т. п. При проведении ярмарок необходимо четко представлять себе, ради каких коммерческих целей предприятие участвует в ней.
Участие в ярмарке позволяет заключить дополнительные договора, расширить рынки сбыта, поэтому объекту исследования рекомендуется активизировать участие в них. Наиболее перспективными рынками сбыта являются г. Хабаровск и близлежащие поселения.
Участие в ярмарках позволит ООО «Семейное Дело «Н.Е.В.А» приобрести новые деловые контакты и расширить точки сбыта, тем самым способствуя расширению производственно-хозяйственной деятельности.
Таким образом, было определено, что в настоящее время руководство ООО «Семейное Дело «Н.Е.В.А» при управлении предприятием придерживается стратегии «концентрированного роста», что предполагает концентрацию усилий на развитии и расширении хозяйственной деятельности.
Для продолжения развития собственной производственно-хозяйственной деятельности ООО «Семейное Дело «Н.Е.В.А» должно обоснованно выбрать имеющиеся альтернативы и обосновать конкретные направления расширения в краткосрочной и долгосрочной перспективе. Как показал проведенный анализ рассматриваемой предприятие имеет все предпосылки для дальнейшего экономического развития в сложившихся условиях. Ввиду наличия финансовых возможностей и существовании спроса в рамках стратегии экономического развития в 2017 году было рекомендовано реализовать проект по производству нового вида продукции хлеба под торговой маркой «Здоровье». То есть является целесообразным, учитывая растущий спрос на здоровое питание и здоровый образ жизни среди российского населения в коммерческих целях увеличить имеющийся ассортимент хлеба, включив в производство новый вид с полезными и оздоровительными характеристиками. Среди достоинств реализации предложенного проекта является невысокая цена на его реализацию и стабильно высокий потребительский спрос.
Еще одним мероприятием, способным стать основой для дальнейшего экономического развития рассматриваемого предприятия является предложение принимать участие в ярмарках.
Однако реализация разработанных мероприятий предполагает предварительных анализ их экономической эффективности, чему и будет посвящена следующая глава.
3 РАЗРАБОТКА СТРАТЕГИИ РАЗВИТИЯ ООО «СЕМЕЙНОЕ ДЕЛО «Н.Е.В.А»
3.1 Разработка миссии и целей компании при выборе новой стратегии развития
Основная общая цель ООО «Семейное Дело «Н.Е.В.А» обозначается как миссия, и все другие цели вырабатываются для ее реализации.
Миссия детализирует статус компании и обеспечивает направление и ориентиры для определения целей и стратегий на разных уровнях развития. Формирование миссии содержит:
1. Задача компании с позиции ее основных услуг и рынков.
2. Внешняя среда по отношению к предприятию, определяющие его рабочие принципы
3. Культура предприятия.
В миссию ООО «Семейное Дело «Н.Е.В.А» входит задача определения основных потребностей потребителей и их эффективного удовлетворения для создания клиентуры в поддержку достигнутых объемов продаж и в будущем.
Общепроизводственные цели рассматриваемого предприятия формулируются и устанавливаются на основе общей миссии и определенных ценностей и целей, на которые ориентируется директор.
Следует отметить, что цели будут значимой частью процесса стратегического управления только в том случае, если высшее руководство организации правильно их сформулирует, эффективно институционализирует, проинформирует о них персонал и стимулирует их осуществление во всей организации.
Так главной целью деятельности ООО «Семейное Дело «Н.Е.В.А» является оказание услуги наивысшего качества и потребительской ценности, улучшающей жизнь потребителей. В свою очередь, клиенты помогают предприятию занять ведущие позиции по уровню продаж, обеспечить процветание бизнеса, что способствует повышению благосостояния работников и сотрудников предприятия.
Принципы деятельности ООО «Семейное Дело «Н.Е.В.А»: уважение личности каждого; интересы компании и работника неразделимы; четкое определение целей деятельности; новаторство – основа успеха фирмы; активное взаимодействие с внешним окружением; высокая оценка профессионализма; стремление быть лучшими; взаимодействие и взаимопомощь – стиль жизни;
Морально-этические ценности: честность; лидерство; хозяйское отношение; стремление к победе; взаимное доверие;
Качественная продукция и коллектив – основа успеха предприятия. Сотрудники воплощают в жизнь морально-этические ценности предприятия, добиваясь поставленных передними требований.
Таким образом, изучив цели деятельности рассматриваемого предприятия, можно увидеть, что не хватает глобальной цели, то есть миссии. Все цели ограничивают предприятие лишь одним профилем деятельности и исходят от директора компании. В рассматриваемом предприятии нет индивидуального подхода к целям предприятия в зависимости от ее нахождения по демографическому признаку. Поэтому требуется четкое определение целей деятельности предприятия.
Помимо всего прочего необходимо улучшать работу с конкурентами, это и анализ их деятельности и, может быть, какие-либо виды сотрудничества, взаимодействия и т.д. Причем, нужно брать во внимание и предприятия высшего уровня, лидирующие по предоставлению аналогичных услуг на занимаемом рынке.
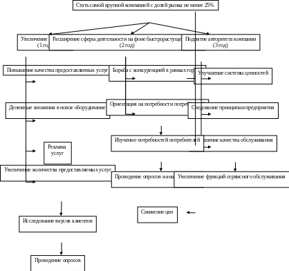
В ООО «Семейное Дело «Н.Е.В.А» для создания эффективной системы, рекомендуется использовать метод “построения дерева целей” (рисунок 8).
Рисунок 8 – Дерево целей ООО «Семейное Дело «Н.Е.В.А»
Таким образом, основной целью ООО «Семейное Дело «Н.Е.В.А» должно стремление стать самой крупной компанией в областном центре. Данная цель делится на подцели:
- увеличение прибыли;
- расширение сферы деятельности на фоне быстрорастущего рынка;
- поднятие авторитета компании.
В таблице 16 представлены мероприятия для достижения данных целей и их содержание.
Таблица 16 – Цели ООО «Семейное Дело «Н.Е.В.А» и их содержание
| Цели и мероприятия | Содержание мероприятия |
| Повышение качества предоставляемых услуг | Необходимо постоянно поднимать профессионализм персонала на предприятии. Для этого целесообразно проведение тренингов по повышению компетентности, введение наставничества при адаптации новых работников и осуществление постоянного контроля за результатами. |
| Денежные вложения в новое оборудование | Для увеличения прибыли необходимо объем продаж, который напрямую зависит от торговых площадей предприятия. В перспективе необходимо рассмотреть возможность пристройки или открытие дополнительного филиала. |
| Реклама продукции | Раздача буклетов, листовок позволит познакомить новых покупателей с услугами ООО «Семейное Дело «Н.Е.В.А». |
| Увеличение ассортимента товаров | Это привлечет покупателей с различными вкусами и потребностями. Но для изучения вкусов потребителей необходимо провести акции, опрашивая перспективных покупателей. И, уловив, правильную тенденцию можно правильно подобрать необходимый ассортимент предоставляемых услуг |
| Ориентация на потребности потребителей | Методом опроса потребителей сформировать ассортимент услуг таким образом, чтобы он в наибольшей степени удовлетворял их потребности |
| Улучшение качества обслуживания | Хорошо обслуженный и удовлетворенный клиент обязательно вернется, и возможно привлечет других потребителей. Для этого необходимо улучшать сервисное обслуживание на предприятии. Для стимулирования персонала в этом вопросе можно ввести проведение конкурса “Лучший сотрудник по итогам квартала или года”. |
Все мероприятия предполагают за собой какую-либо экономическую эффективность после их проведения. Таким образом, на предприятии необходимо постоянно проводить работу по разработке целей и задач для достижения главной цели миссии.
Цели совершенно необходимы для успешного функционирования и выживания организации в долгосрочной перспективе. Если цели плохо или неверно определены, это может привести к очень серьезным негативным последствиям для ООО «Семейное Дело «Н.Е.В.А».














