Диссертация (1105781), страница 6
Текст из файла (страница 6)
В целом в республике процесс отстаивания конкретных интересов носит локальный, разрозненный, некорпорированный характер. Интересы не всегда отстаиваются с использованием легальных механизмов, объединение в синдикативные группы интересов, организации, партии, участвующие в политике
– в Казахстане существует феномен коррупции (см. п.2.3).
Из представителей бизнеса особенно сильную переговорную позицию имеют крупные корпорации нефтяного бизнеса, в том числе ТНК, которым
-
URL: http://www.kazpravda.kz/print.php?lang=rus&chapter=1132606761 (Дата обращения – 12.01.2011)
-
Dahl, R.A. Pluralism Revisited / R.A. Dahl //Comparative Politics. – 1978. – January. - No. 2. - P. 191
удаётся пролоббировать свои интересы не только в договорах с государством70, но и в законодательных актах.
Соответственно, конкуренция между правящей и оппозиционными партиями при формировании органов государственной власти практически отсутствует.
Существование альтернативных (конкурирующих) источников информации и убеждений, выведенных из-под правительственного контроля. Наличие цензуры и официальной идеологии (вторая часть девятого критерия)
На сегодняшний день в Казахстане достаточное количество СМИ - 1824, из них 1202 - газетные, 483 - журнальные, 124 - телевизионные, радио и 15 - новостные. Подавляющее большинство из них являются неаффилированными с правительством. Однако, все же некоторые международные организации отмечают, что этот институт также требует дальнейшего развития ( (Freedom House71,72.
Распространённость избирательного права в государстве (десятый критерий)
Согласно Конституции РК, «граждане ... имеют право избирать и быть избранными в государственные органы и органы местного самоуправления, а также участвовать в республиканском референдуме» 73. Рассмотрим распространённость избирательного права в системе власти Казахстана (табл.3).
Таблица 3
Распространённость избирательного права в Казахстане
-
URL: http://freeas.org/?nid=3147(Дата обращения – 12.01.2011)
-
URL: http://www.freedomhouse.org/template.cfm?page=22&year=2009; http://www.freedomhouse.org/template.cfm?page=363&year=2010&country=7801 (Дата обращения
– 12.01.2011)
-
URL: http://eurasia.org.ru/index.php?/sobytiya-i-mneniya/tsenzura-kazahstane.html (Дата обращения – 12.01.2011)
-
URL: http://www.akorda.kz/ru/official_documents/the_constitution/the_constitution (Дата обращения – 12.01.2011)
№ Уровень иерархии управления Способ прихода к власти
| Президент | Избирается | |
| Администрация президента | Назначается | |
| Премьер-министр | Назначается | |
| Правительство | Назначается | |
| Председатель Национального Банка, Генеральный Прокурор и Председатель Комитета национальной безопасности | Назначается | |
| Председатель сената | Выдвигается президентом, избирается депутатами | |
| Депутаты Сената (верхняя палата): 32 человека 15 человек | Избираются Назначаются | |
| Председатель Мажилиса | Выдвигается и избирается депутатами | |
| Депутаты Мажилиса (нижняя палата) | Избираются | |
| Акимы | Назначаются или избираются (по усмотрению президента) | |
| Председатель и члены Центральной избирательной комиссии | Назначаются | |
| Высший судебный совет | Назначается | |
| Председатель и судьи Верховного Суда | Избираются Сенатом по представлению президента Республики, основанному на |
| рекомендации Высшего Судебного Совета. | ||
| Председатели и судьи местных и других судов | Назначаются | |
| Председатель и члены конституционного совета | Назначаются | |
| Местные представительные органы | Избираются |
Источник: построено автором на основе изучения законодательства РК
Таким образом, избирательное право в чистом виде реализуется на выборах президента, части депутатов сената (68%) и депутатов маслихата. На остальные должности происходит назначение либо выборы по предварительному представлению ограниченного круга кандидатур.
Справедливость организуемых выборов в государстве (одиннадцатый критерий)
Глава государства, Н. Назарбаев, находится у власти уже более 20 лет74. И на всех президентских выборах он набирал максимальное большинство голосов. Так, на выборах 1991 года Н. Назарбаев набрал 98,7%, а в декабре 2005-го — 91,15 %75. Внеочередные президентские выборы 2011 года он выиграл, набрав 95,5% голосов избирателей76 при 89,9 явке77.
На этих выборах были замечены некоторые нарушения, поэтому, по мнению некоторых европейских экспертов, институт выборов также имеет потенциал для развития. «Эти выборы показывают, что, к сожалению, демократические институты в Казахстане ещё не развились в такой же степени, как экономические», - отметил глава миссии наблюдателей Даан Эверт.
-
URL: http://www.akorda.kz/ru/the_head_of_the_state/president (Дата обращения – 29.11.2010)
-
URL: http://www.trud.ru/article/04-04-2011/261142_obse_ne_priznaet_vybory_v_kazaxstane.html
(Дата обращения – 29.11.2010)
-
URL: http://www.gazeta.ru/news/lastnews/2011/04/04/n_1776605.shtml (Дата обращения – 19.04.2011)
-
URL: http://www.trud.ru/article/04-04-2011/261142_obse_ne_priznaet_vybory_v_kazaxstane.html
(Дата обращения – 19.04.2011)
Зависимость правительства от избирателей и результатов выборов (тринадцатый критерий)
В Казахстане законодательно закреплена высокая зависимость правительства от результатов выборов президента - согласно конституции страны, правительство образуется президентом78, которому премьер-министр представляет своё предложение о его составе и структуре. В свою очередь, премьер-министр назначается президентом. При отставке премьер-министра правительство отправляется в отставку автоматически.
Может ли правитель отменить применение ранее принятого закона в конкретном случае. Равенство граждан перед законом (восьмой критерий). Соблюдение конституционных норм. Соответствие мероприятий административных органов государственно-правовым основам. Преобладание/непреобладание официально-легальной сферы в общем объёме действий правительства (восьмой критерий)
Согласно п.1 ст. 14 Конституции, «Все равны перед законом и судом». В соответствие Конституционному закону Республики Казахстан «О Президенте Республики Казахстан», Президент страны имеет право отменить либо приостановить полностью или частично действие актов Правительства и Премьер-Министра Республики
В целом мероприятия административных органов соответствуют государственно-правовым основам и действия правительства находятся в легально-правовом поле. Резюмируем результат применения критериев анализа (п. 1.2) к изучению институциональной среды Республики Казахстан:
-
Политический режим современного Казахстана – становящаяся демократия.
-
В настоящее время в республике существует сильная президентская власть, менее сильная парламентская и правительственная. Президент назначает руководителей территорий (акимов), членов правительства (премьер-министра, министров) и часть депутатов парламента.
-
URL: http://www.akorda.kz/ru/official_documents/the_constitution/the_constitution (Дата обращения – 14.01.2011)
-
Институт свободы слова и прав человека гарантируется законодательно.
-
Стратегические решения принимаются централизованно, приоритеты устанавливает президент. Активная обратная связь групп интересов к власти отсутствует.
-
Исполнение принимаемых стратегических и иных решений достигается за счёт механизмов исполнительной власти.
-
Избирательное право в чистом виде реализуется в выборах президента, части депутатов сената (68%) и депутатов маслихата. На остальные должности происходит назначение либо выборы по предварительному представлению ограниченного круга кандидатур.
-
Правительство зависит от избирателей и результатов выборов.
-
Оппозиция и общественные организации в республике слабы и не влияют на принимаемые решения.
Рассмотрев характеристики существующего политического режима и определив его классификационную принадлежность, рассмотрим модель разработки стратегии в республике, а также проведём её анализ с использованием методики п.1.3.
-
Модель разработки стратегии в Республики Казахстан
Т.к. Казахстан, судя по результатам анализа, проведённого в п. 2.1., имеет модель становящейся демократии, соответственно, постоянная часть модели разработки стратегии характеризуется некоторой централизацией решений в верхних эшелонах власти с неполным вовлечением влиятельных групп населения. Рассмотрим существующую модель разработки стратегии Республики Казахстан.
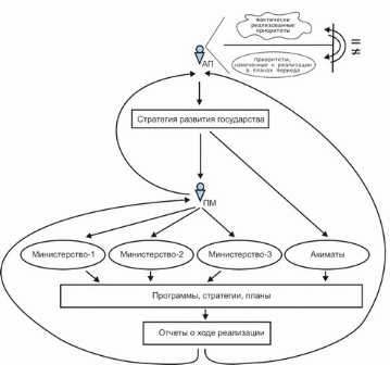
На сегодняшний день, согласно Конституции Казахстана, президент является лицом, «определяющим основные направления внутренней и внешней политики государства» 79.
При этом операционно разработкой стратегии и подготовкой проектов стратегических приоритетов политики в республике занимается администрация президента страны по указанию президента. Этот процесс является систематическим и состоит из нескольких стадий.
Администрация президента республики собирает информацию о развитии экономики страны посредством специализированных подразделений через призму иерархии критериев. Причём процесс сбора информации бывает двух видов. Первый связан с плановым сбором информации для контроля изменения ситуации в стране согласно ранее принятым показателям. Второй имеет инициативный характер, т.е. запускается при необходимости анализа какой-либо предлагаемой инициативы – необходимости разработки нового стратегического документа, корректировки ранее принятого и др. И структура запрашиваемой информации, соответственно, определяется характером инициативы.
После сбора информации по плановым показателям, учитывая ранее установленные приоритеты страны (критерии), администрация президента констатирует стадию их выполнения, анализирует причины невыполнения и, принимая это во внимание, разрабатывает новые приоритеты. Разработанные приоритеты президент страны озвучивает в своём ежегодном послании народу
-
URL: http://akorda.kz/ru/category/konstituciya (Дата обращения: 04.02.13)
Казахстана (системно) либо на специальных собраниях в парламенте и/или правительстве страны.
Далее все государственные органы, которым были поставлены задачи в послании либо в другом выступлении в явном или неявном виде, разрабатывают и принимают соответствующие программы и стратегии.
Далее на базе программ и стратегий разрабатываются планы мероприятий - годовые, трех-, а затем пятилетние80.
После разработки всей документации по установленному приоритету (задаче) соответствующие органы выполняют утверждённые нормативно- правовые акты, и о реализации докладывают в вышестоящие органы по иерархии государственных органов Республики Казахстан (рис. 3).
-
URL: http://www.akorda.kz/www/www_akorda_kz.nsf/sections? OpenForm&id_doc=DD8E076B91B9CB66462572340019E60B&lang=ru&L1=L1&L2=L1-10 (Дата обращения – 28.08.10)
















