rpd000002014 (1008579), страница 4
Текст из файла (страница 4)
Practice4.doc
Практическое занятие 4. Нахождение собственных значений и собственных векторов матриц (2 ч, СРС – 1 ч, тема 1, лекция 4).
Пример 1. С точностью
вычислить собственные значения и собственные векторы матрицы
Р е ш е н и е.
1). Выбираем максимальный по модулю внедиагональный элемент матрицы
, т.е. находим
, такой что
=
. Им является элемент
.
2). Находим соответствующую этому элементу матрицу вращения:
В полученной матрице с точностью до ошибок округления элемент
.
, следовательно итерационный процесс необходимо продолжить.
Переходим к следующей итерации
:
Переходим к следующей итерации
Таким образом в качестве искомых собственных значений могут быть приняты диагональные элементы матрицы
:
Собственные векторы определяются из произведения
Полученные собственные векторы ортогональны в пределах заданной точности, т.е.
Пример 2.
Вычислить спектральный радиус матрицы
с точностью
.
В качестве начального приближения собственного вектора возьмем
.
Реализуем итерационный процесс (1.26, лекции), полагая
.
Таким образом, полученное на 4-ой итерации значение
=6,9559 удовлетворяет заданной точности и может быть взято в качестве приближенного значения
. Искомое значение спектрального радиуса
= 6,9559.
Practice5.doc
Практическое занятие 5. Решение нелинейных уравнений (2 ч, СРС – 1 ч, тема 2, лекция 5).
Пример 1.
Решить уравнение
Решение.
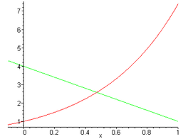
Для локализации корней применим графический способ. Преобразуем исходное уравнение к следующему эквивалентному виду:
Построив графики функций
и
, определяем, что у решаемого уравнения имеется только один корень, который находится в интервале
.
Метод половинного деления. В качестве исходного отрезка выберем [0.4, 0.6]. Результаты дальнейших вычислений, согласно приведенному выше алгоритму содержатся в таблице.
| 0 1 2 3 4 5 6 7 | 0.4000 0.4000 0.4500 0.4500 0.4625 0.4688 0.4719 0.4734 | 0.6000 0.5000 0.5000 0.4750 0.4750 0.4750 0.4750 0.4750 | -0.5745 -0.5745 -0.1904 -0.1904 -0.0906 -0.0402 -0.0148 -0.0020 | 1.1201 0.2183 0.2183 0.0107 0.0107 0.0107 0.0107 0.0107 | 0.5000 0.4500 0.4750 0.4625 0.4688 0.4719 0.4734 [0.4742] | 0.2183 -0.1904 0.0107 -0.0906 -0.0402 -0.0148 -0.0020 |
Метод Ньютона. Для корректного использования данного метода необходимо, в соответствии с теоремой 2.2 (лекции), определить поведение первой и второй производной функции
на интервале уточнения корня и правильно выбрать начальное приближение
.
,
- положительные во всей области определения функции. В качестве начального приближения можно выбрать правую границу интервала
, для которой выполняется неравенство (2.3, лекции):
Дальнейшие вычисления проводятся по формуле
, где
,
.
Итерации завершаются при выполнении условия
.
Результаты вычислений содержатся в таблице.
| k | ||||
| 0 1 2 3 | 0.6000 0.4838 0.4738 [0.4737] | 1.1201 0.0831 0.0005 | 9.6402 8.2633 8.1585 | -0.1162 -0.0101 -0.0001 |
Метод секущих. В качестве начальных точек зададим:
и
.
Дальнейшие вычисления проводятся по формуле
,
Итерации завершаются при выполнении условия
.
Результаты вычислений содержатся в таблице.
Метод простой итерации. Исходное уравнение можно записать в виде
Из двух этих вариантов приемлемым является второй, так как, взяв за основной интервал (0.4,0.55) и положив
, будем иметь:
2)
. Отсюда, на интервале (0.4,0.55)
.
Условия теоремы 2.3 (лекции) выполнены.
В качестве начального приближения положим
.
Вычисляем последовательные приближения
с одним запасным знаком по формуле
, где
.
Достижение требуемой точности контролируется условием
.
Результаты вычислений приведены в таблице
Practice7.doc
Практическое занятие 7. Полиномиальная интерполяция (2 ч, СРС – 1 ч, тема 3, лекция 7).
Пример 1.
Используя таблицу значений функции
-
, вычисленную в точках
построить многочлен Лагранжа, проходящий через точки
.
Вычислить значение погрешности интерполяции в точке
.
Решение.
Функция
задана в четырех точках, следовательно, искомым является многочлен Лагранжа третьей степени
Заполним таблицу:
Искомый многочлен Лагранжа может быть записан в виде:
Вычислим значение интерполяционного многочлена и точное значение функции в точке
:
Абсолютная погрешность интерполяции составляет:
.
Пример 2.
Используя таблицу значений функции
-
, вычисленную в точках
построить многочлен Ньютона, проходящий через точки
.
Вычислить значение погрешности интерполяции в точке
.
Решение.
Функция
задана в четырех точках, следовательно, искомым является многочлен Ньютона третьей степени
Заполним таблицу конечных разностей
Искомый многочлен Ньютона записывается в виде:
Вычислим значение интерполяционного многочлена и точное значение функции в точке
:
















