Для студентов МГТУ им. Н.Э.Баумана по предмету Кратные интегралы и рядыКратные интегралы леванковКратные интегралы леванков
5,0057
2025-10-062025-10-08СтудИзба
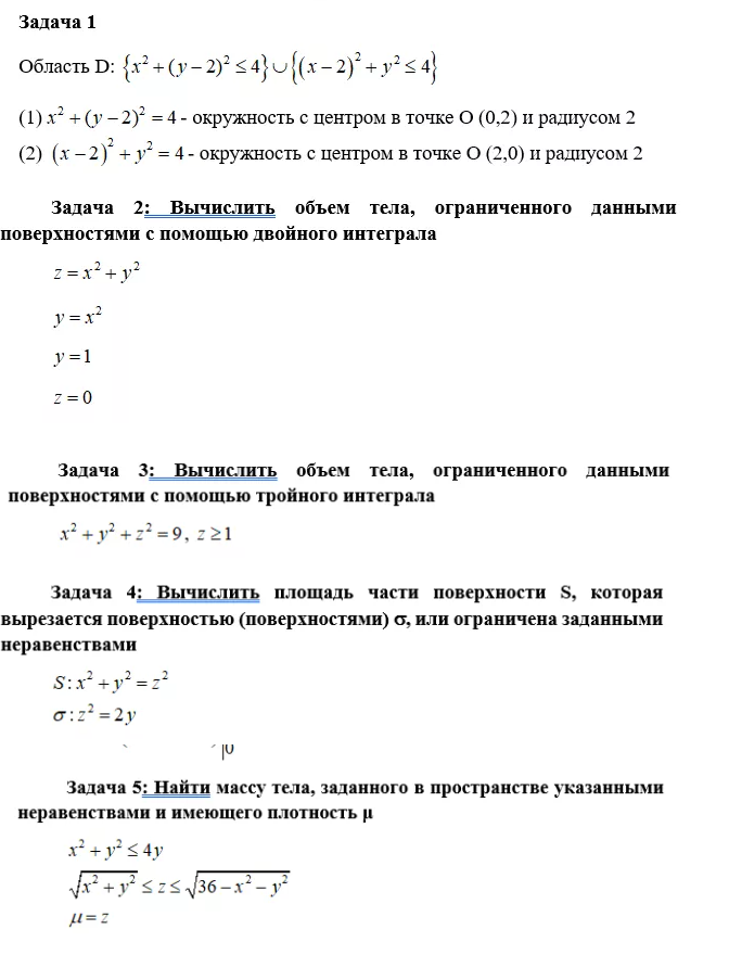
ДЗ 1: Кратные интегралы леванков вариант 5
Новинка
Описание

Характеристики домашнего задания
Предмет
Учебное заведение
Семестр
Номер задания
Вариант
Просмотров
3
Качество
Идеальное компьютерное
Размер
267,92 Kb
Преподаватели
Список файлов
типарь_краты.docx