63414 (633983), страница 2
Текст из файла (страница 2)
Этот генератор можно использовать как пробник, источник звуковых колебаний при озвучивании игрушек и т. д. Амплитуда напряжения на выходе генератора около 14 В. Его недостатком является то, что на диоде выделяется большая мощность, превышающая максимально допустимую. Диод желательно установить на радиатор и эксплуатировать генератор непродолжительное время. Уменьшать емкость конденсатора С1 до величины, меньшей 0,15 мкФ, нельзя.
Замена электретного микрофона
При повторении некоторых зарубежных схем нередко возникает проблема замены электретного (конденсаторного) микрофона обычным динамическим. Как видно из схемы, каскад на одном транзисторе позволяет успешно справиться с этим.
Датчик температуры
Датчик температуры можно использовать как защитное устройство мощных транзисторов от перегрева.
Такой датчик отключает питание от защищаемого блока или узла, как только температура корпуса мощного транзистора превысит допустимую. Термодатчиком в устройстве служит транзистор V2, приклеенный через изоляционную прокладку к корпусу защищаемого транзистора, На транзисторах V2 и V4 собрано пороговое устройство, которое срабатывает при определенной температуре корпуса V2 вследствие увеличения коллекторного тока транзистора при повышении температуры.
Благодаря наличию положительной обратной связи через резистор R7, процесс открывания транзисторов V2 и V4 протекает лавинообразно, при этом срабатывает реле К1 и своими контактами отключает питание защищаемого блока. При снижении температуры устройство возвращается в исходное состояние. Порог срабатывания можно регулировать в пределах +30...+80°С переменным резистором R2.
Детали. Транзистор V2 типа МП40-МП42, V4 типов КТ605, КТ608Б, КТ503; для более высоких температур используют кремниевый транзистор МП116, КТ361 с любым буквенным индексом; резисторы типа МЛТ-0,25; R6 - типа МЛТ-0,5; реле типа РЭС-22.
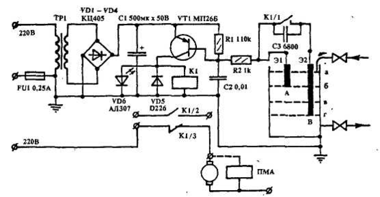
Датчик уровня жидкости
От всех известных датчиков уровня воды этот прибор отличается простотой, экономичностью, малыми габаритными размерами и, что весьма важно, отсутствием дребезга контактов. Достоинство этого датчика в том, что его сможет повторить и настроить даже начинающий радиолюбитель.
Датчик уровня незаменим при автоматизации водонапорных башен, поливочных систем в фермерских хозяйствах, да и в любых других случаях, когда требуется контролировать уровень жидкостей.
Работает датчик так. При подаче питания в схему и отсутствии воды в резервуаре (если уровень ее ниже отметки "б") реле К1 обесточено и через контакт К1.3 питание поступает на коллекторный электродвигатель или включающий магнитный пускатель ПМА. Когда вода накачается в емкость до уровня "б", сработает реле К1 и своими контактами отключит электродвигатель, пускатель или электромагнитный водозапорный клапан. Реле К1 блокирует систему через электрод Э2 и с этого момента насос включится только тогда, когда уровень воды упадет ниже отметки "г", а выключится — когда вода коснется электрода Э1.
Меняя расстояние АВ, можно настроить датчик для любых
условий работы. В конструкции автора применен резервуар из металла, если же емкость будет из диэлектрика, необходимо установить третий электрод, который должен соединяться с минусовой шиной источника питания и располагаться на дне резервуара.
Детали в схеме должны применяться с запасом надежности. К примеру, трансформатор лучше применить в 1,5 — 2 раза превышающий расчетную мощность. Конденсаторы С1 — К60-6, К50-35, С2 — МБМ, СЗ — КСО, резисторы — МЛТ 0,125. Монтаж выполнен "навесным" способом. Номиналы резисторов при настройке могут меняться: у R1 — от 75к до 150к, у R2 — 820 до 2,2 к. Реле — любое маломощное, малогабаритное, у автора — РЭН-18, но можно использовать и типа РЭС-9. Диодный мост КЦ405 можно заменить диодами Д226. Если датчик уровня применяется в холодных регионах, электролитические конденсаторы лучше использовать оксидно-полупроводниковые морозостойкие (типа К53). Электроды Э1 и Э2 выполняются в виде прутков длиной 100 мм и 500 мм соответственно, хотя данные размеры некритичны и могут быть другими, в зависимости от габаритов применяемой емкости.
Двухтональный звонок
Двухтональный звонок содержит управляющий генератор, собранный на элементах D1.1-D1.3 микросхемы К155ЛАЗ и вырабатывающий управляющие импульсы, частота которых зависит от емкости конденсатора С1 и сопротивления резистора R1.
При указанных на схеме номиналах частота переключений генератора равна 0,7...0,8 Гц. Импульсы управляющего генератора подаются на генераторы тона и поочередно подключают их к усилителю звуковой частоты, собранному на транзисторе, VI. Первый генератор выполнен на элементах микросхемы D1.4, D2.2, D2.3 и вырабатывает импульсы частотой 600 Гц (регулируется подбором элементов С2, R2), второй генератор выполнен на элементах D2.1, D2.4, D2.3 и работает с частотой 1000 Гц (регулируется подбором элементов СЗ, R3). Громкость звучания регулируют резистором R5.
Детали. Резисторы типа МЛТ-0,125, подстроечный резистор типа СПЗ-16; конденсаторы С1-СЗ типа К50-6; микросхема К155ЛАЗ, К133ЛАЗ, К131ЛАЗ, К158ЛАЗ; транзисторы КТ603В, КТ608, КТ503 с любым буквенным индексом.
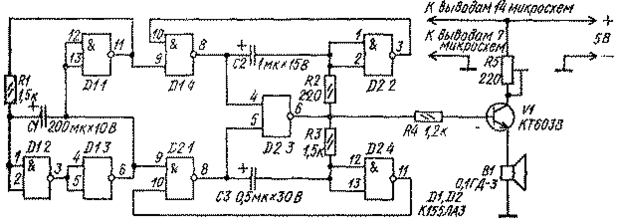
Двухтональный звонок на микросхемах
Двухтональный звонок на микросхемах собран на двух микросхемах и одном транзисторе.
Логические элементы D1.1-D1.3, резистор R1 и конденсатор С1 образуют переключающий генератор.
При включении питания конденсатор С1 начинает заряжаться через резистор R1. По мере заряда конденсатора повышается напряжение на его обкладке, соединенной с выводами 1, 2 логического элемента D1.2. Когда оно достигнет 1,2...1,5 В, на выходе 6 элемента D1.3 появится сигнал логической "1" ( 4 В), a нa выходе 11 элемента D1.1 - сигнал логического "0" (0,4 В). После этого конденсатор С1 начинает разряжаться через резистор R1 и элемент D1.1. В итоге на выходе 6 элемента D1.3 будуг формироваться прямоугольные импульсы напряжения. Такие же импульсы, но сдвинутые по фазе на 180°, будут на выводе 11 элемента D1.1, выполняющего роль инвертора.
Продолжительность заряда и разряда конденсатора С1, а значит, частота переключающего генератора, зависит от емкости конденсатора С1 и сопротивления резистора R1. При указанных на схеме номиналах этих элементов частота переключающего генератора составляет 0,7...0,8 Гц.
Импульсы переключающего генератора подаются на генераторы тона. Один из них выполнен на элементах D1.4, D2.2, D2 3, другой - на элементах D2.1, D2.4, D2.3. Частота первого генератора - 600 Гц (ее можно изменять подбором элементов С2, R2), частота второго - 1000 Гц (эту частоту можно изменять подбором элементов СЗ, R3). При работающем переключающем генераторе на выходе генераторов тона (вывод 6 элемента D2.3) будет периодически появляться то сигнал одного генератора, то сигнал другого. Затем эти сигналы поступают на усилитель мощности (транзистор V1) и преобразуются головкой В1 в звук. Резистор R4 необходим для ограничения тока базы транзистора. Подстроечным резистором R5 можно подобрать нужную громкость звучания.
Постоянные резисторы-МЛТ-0,125, подстроечный-СПЗ-1Б, конденсаторы С1-СЗ - К50-6. Логические микросхемы К155ЛАЗ можно заменить на К133ЛАЗ, К158ЛАЗ, транзистор КТ603В - на КТ608 с любым буквенным индексом. Источником питания служат четыре последовательно соединенных аккумулятора Д-0,1, батарея 3336Л или стабилизированный выпрямитель на 5 В.
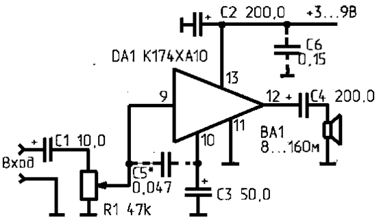
Есть ли усилитель проще?
Минули те времена, когда радиолюбители в качестве одной из первых конструкций собирали ламповые усилители звуковых частот (УЗЧ). Громоздкие выходные и силовые трансформаторы определяли конечный вес и габариты устройства, большие уровни питающих напряжений, требовали применения высоковольтных сглаживающих конденсаторов в фильтрах анодного и экранного питания и создавали опасность электрошока. Требовался также значительный ток накала ламп, что снижало КПД усилителя и создавало дополнительный (ничем не оправданный) его нагрев. Для приведения в состояние готовности после включения требовалось некоторое время (для прогрева катодов ламп) или надо было держать катоды ламп нагретыми. Воздадим должное лампам и отметим, что от всех перечисленных недостатков свободны транзисторные и интегральные УЗЧ. Но некоторые транзисторные усилители по сложности изготовления превосходят ламповые, а интегральные требуют большого количества дополнительных "навесных" элементов, что сводит на нет их преимущества от применения микросхем.
Но ничего не стоит на месте, и, на мой взгляд, последняя трудность тоже преодолена. Правда, такая удобная схема вдруг оказалась частью более сложной комбинированной аналоговой интегральной микросхемы (ИМС) К174ХА10, хотя было бы полезно иметь такой "чип" отдельно.
Как видно из принципиальной схемы (см. рисунок) УЗЧ содержит минимум деталей и может найти очень широкое применение. Достоинством этой ИМС является также перспектива для начинающего радиолюбителя после "обкатки" УЗЧ и изучения возможностей ИМС [1,2] собрать на этой же микросхеме AM приемник, а затем и комбинированный — АМ-ЧМ.
Представим себе типичную житейскую картину: после подключения к телевизору игровой приставки "Dandy" (как обычно — одним шнуром в антенное гнездо) и включения питания приставки соседи вдруг начинают вести себя как дети — стучать в стены, по батареям, приходить незваными гостями, чтобы высказать свое oтношение к вам за помехи, появившиеся на их телевизорах! Настроение на игру, как правило, после этого сильно ухудшается. Но у многих телевизоров есть "видеовход", а на "Dandy" — видеовыход, их нужно соединить между собой, но при этом при качественной "картинке" на экране телевизора игра становится "немой". Чтобы вернуть "голос", необходимо выход "Dandy" соединить со входом УЗЧ телевизора, а такого, как правило, нет и нужно "залезать" в телевизор. Чтобы избежать этого, можно изготовить предлагаемый УЗЧ, подключить его к выходу ЗЧ приставки — и проблема решена.
Входной сигнал ЗЧ, пройдя разделительный (по постоянному току) конденсатор С1, поступает на регулятор громкости R1, и с его движка — на вход ИМС, усиливается ею и через разделительный конденсатор С4 поступает на громкоговоритель (динамическую головку) ВА1. От емкости конденсатора СЗ зависит усиление ИМС, сильно уменьшать ее не рекомендуется. С2 обеспечивает развязку каскадов УЗЧ (внутри ИМС) по питанию, а также способствует устойчивости УЗЧ при питании от разряженных батарей. С5 и С6 повышают устойчивость усилителя к самовозбуждению, причем С5 влияет еще и на частотную характеристику. УЗЧ. С5 и С6 — не обязательны и устанавливаются только при необходимости. Оксидные конденсаторы можно использовать любой марки, резистор R1 регулятора громкости — по возможности группы В, обеспечивающий более плавную регулировку уровня звука. Динамическая головка ВА1 — любого типа с сопротивление 8... 16 Ом, важно чтобы соединительные провода были как можно короче, так как при длинных проводах на них теряется часть выходной мощности, поскольку эти провода являются частью сопротивления нагрузки УЗЧ;
Усилитель может служить отдельным блоком везде, где необходимо поднять уровень сигнала ЗЧ для восприятия человеческим ухом: в магнитофонной приставке, плейере, в составе различных пробников, громкоговорящих игрушках, квартирных звонках, в качестве УЗЧ для детекторных приемников, например на даче и т.д. УЗЧ некритичен к напряжению питания и потребляет небольшой ток, но обеспечивает качественное воспроизведение звука. Teм, кто рассчитывает на большее усиление, следует применять более высокое напряжение питания.
Автор сознательно не приводит технические данные усилителя: они полностью соответствуют приведенным в [1] и в комментариях не нуждаются.
Литература
1. Микросхемы для бытовой аппаратуры/Справочник. — М. Радио и связь, 1989. — С.169 — 173.
2. Бродский Ю. "Селга-309" — супергетеродин на одной микросхеме//Радио. — 1986. — N1. — С.43 — 45.
Звучащий брелок на одной микросхеме
















