Для студентов МГТУ им. Н.Э.Баумана по предмету Высокоточные системы навигации (ВСН)Оптимизация динамических характеристик и исследование устойчивости и автоколебаний гиросистемы с сопутствующей нелинейностью (Вариант 19)Оптимизация динамических характеристик и исследование устойчивости и автоколебаний гиросистемы с сопутствующей нелинейностью (Вариант 19)
4,90547571
2021-06-032024-09-03СтудИзба
Оптимизация динамических характеристик и исследование устойчивости и автоколебаний гиросистемы с сопутствующей нелинейностью (Вариант 19)
-41%
Описание
Задание на курсовую работу
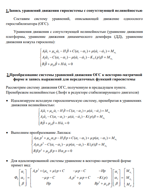
Тема: Оптимизация динамических характеристик и исследование устойчивости и автоколебаний гиросистемы с сопутствующей нелинейностью. Содержание курсовой работы: Для гиросистемы с заданными кинематической схемой и параметрами механической части: 1. Записать уравнение движения с сопутствующей нелинейностью. 2. Для идеализированной линейной системы преобразовать исходные уравнения к векторно-матричной форме и записать выражения для передаточных функций гиросистемы: а) как объекта управления; б) как объекта стабилизации. 3. Осуществить оптимизацию параметров упруго-диссипативной связи динамических элементов гиросистемы по критерию
![]()
Тема: Оптимизация динамических характеристик и исследование устойчивости и автоколебаний гиросистемы с сопутствующей нелинейностью. Содержание курсовой работы: Для гиросистемы с заданными кинематической схемой и параметрами механической части: 1. Записать уравнение движения с сопутствующей нелинейностью. 2. Для идеализированной линейной системы преобразовать исходные уравнения к векторно-матричной форме и записать выражения для передаточных функций гиросистемы: а) как объекта управления; б) как объекта стабилизации. 3. Осуществить оптимизацию параметров упруго-диссипативной связи динамических элементов гиросистемы по критерию



Файлы условия, демо
Характеристики курсовой работы
Учебное заведение
Семестр
Вариант
Просмотров
16
Размер
505,57 Kb
Список файлов
Оптимизация динамических характеристик и исследование устойчивости и автоколебаний гиросистемы с сопутствующей нелинейностью (Вариант 6).pdf

Друзья, спасибо за доверие! Если вам понравилась работа – поставьте 5⭐ и напишите отзыв. Это поможет другим студентам, а мне даст силы делать ещё больше качественных материалов для вас 🔥