Для студентов МГТУ им. Н.Э.Баумана по предмету Интегралы и дифференциальные уравнения (ИиДУ)Определенные интегралыОпределенные интегралы
5,00540
2023-02-072025-04-23СтудИзба
Услуга: Определенные интегралы
Бестселлер
-66%
Описание
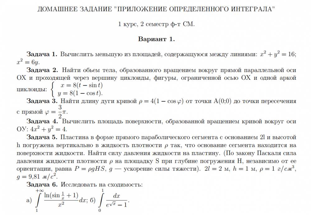
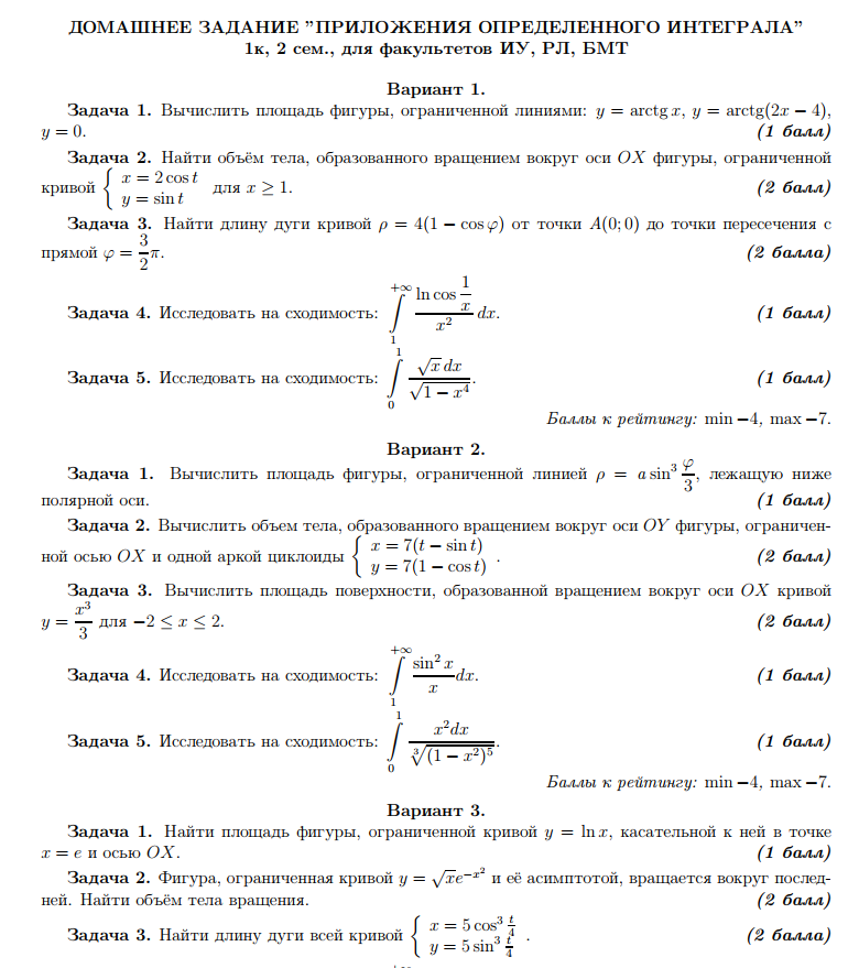
Решение Дз № 1 - Определенные интегралы (Все варианты) 🔥 ⚡ ⚡⚡(кафедры ФН-1, ФН-2, ФН-12)
- Кафедра ФН-1






Условия остальных вариантов могут быть рассмотрены в прикрепленных файлах !!! ⚡ ⚡
Файлы условия, демо
Характеристики домашнего задания
Учебное заведение
Семестр
Номер задания
Программы
Просмотров
1286
Качество
Идеальное компьютерное
Срок выполнения
3 суток

Ваше удовлетворение является нашим приоритетом, если вы удовлетворены нами, пожалуйста, оставьте нам 5 ЗВЕЗД и позитивных комментариев. Спасибо большое!. Смотрите файлы в моем профиле, там есть много полезных !