Пояснительная записка (1200152), страница 3
Текст из файла (страница 3)
Вагонный участок Хабаровск является структурным подразделением Дальневосточного филиала АО «Федеральной пассажирской компании». Основной деятельностью участка является подготовка пассажирских поездов в рейс (производство планового технического обслуживания пассажирских вагонов в объеме ТО – 1, ТО – 2, ТО – 3, текущего отцепочного ремонта пассажирских вагонов), а также обслуживание пассажиров в поездах.
Техническое обслуживание и подготовка пассажирских составов в рейс производятся на путях комплекса путей станции Хабаровск – I, Хабаровской дистанции пути Дальневосточной дирекции инфраструктуры Центральной дирекции инфраструктуры – филиала ОАО «РЖД» (далее – ПЧ – 5), используемые вагонным участком Хабаровск на основании Договора об оказании услуг по использованию инфраструктуры железнодорожного транспорта общего пользования от 31.03.2010 года № 252.
Границей пути вагонного участка Хабаровск является стык рамного рельса стрелочного перевода № 126, где расположен сигнальный знак «Граница железнодорожного пути необщего пользования», установленный на обочине с правой стороны по ходу движения. Предохранительный тупик в месте примыкания отсутствует. Для предотвращения самопроизвольного ухода подвижного состава с путей вагонного участка Хабаровск на станцию Хабаровск – I имеется сбрасывающая стрелка № 128, включенная в ЭЦ и находящаяся под контролем дежурного по станции Хабаровск – I. Перевод в нормальное положение сбрасывающей стрелки, на «сброс», осуществляет дежурный по станции с пульта управления.
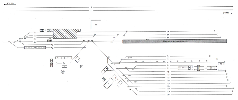
На территории вагонного участка Хабаровск расположены 18 путей ранжирного парка, 7 деповских путей. На балансе участка находится 4 пути, 3 - расположенных в корпусе депо и 1 – в вагономоечном комплексе. Также имеется 5 подкрановых путей: 3 пути расположены в корпусе депо и 2 пути расположены в ранжирном парке.
На рисунке 1.2 представлена схема расположения путей вагонного участка Хабаровск.
Ведомость железнодорожных путей и стрелочных переводов вагонного участка Хабаровск представлена в таблице 1.2.
Рисунок 1.2. Схема расположения путей вагонного участка Хабаровск
1 – основное здание с мастерскими; 2 – служебно – бытовой корпус; 3 – котельная; 4 – служебно – производственное здание; 5 – склад; 6 – склад ГСМ; 7 – гараж; 8 – цех резерва проводников; 9 – комбинат обслуживания пассажиров (ЛБОП); 10 – склад ЛБОП; 11 – склад ЛБОП; 12 – гараж ЛБОП; 13 – площадка для сбора золы; 14 – площадка для разделки вагонов в металлолом; 15 – угольный склад; 16 – пункт отцепочного ремонта вагонов; 17 – очистные сооружения; 18 – резервуар пожарного запаса; 19 – колесный парк; 20 – установка для наружной обмывки вагонов; 21 – вагономоечный комплекс; 22 – резервуар для наружного хранения топочного мазута; 23 - убежище
Таблица 1.2
Ведомость железнодорожных путей вагонного участка Хабаровск
| № п/п | Назначение пути | Границы пути | Длины путей, м. | Вместимость усл. ваг. | Вместимость мест погрузки, выгрузки, ваг | Мин. радиус кривых, м. | Максимальный уклон | Тип рельсов | Максимально допустимая скорость движения | Наличие электрической изоляции пути | |||||||||||
| от | до | полная | полезная | В какую сторону | Величина тыс. | ||||||||||||||||
| 1д | Ремонтный | КП | 324 | 460,8 | 406 | 29 | 13 | 210 | к стр. №324 | 6,2 | Р-50 | 5 | нет | ||||||||
| 2д | Ремонтный | стр. №309 | стр. №320 | 574,7 | 332 | 23 | 13 | 422 | к стр. №309 | 5,9 | Р-50 | 5 | нет | ||||||||
| 3д | Ремонтный | стр. №303 | стр. №316 | 527,9 | 332 | 23 | 13 | 180 | к стр. №303 | 5,5 | Р-50 | 5 | нет | ||||||||
| 4д | Ходовой | стр. №305 | стр. №304 | 419,2 | 281 | 20 | - | 540 | к стр. №305 | 5,6 | Р-50 | 15 | нет | ||||||||
| 5д | Ходовой | стр. №303 | стр. №308 | 496,9 | 281 | 20 | - | 368 | к стр. №308 | 6,3 | Р-50 | 15 | нет | ||||||||
| 6д | Для мойки пассажирских вагонов | стр. №126 | стр. №302 | 690,9 | 580 | 41 | - | 175 | к стр. №306 | 6,8 | Р-65 | 5 | нет | ||||||||
| 8д | Путь котельной | стр. №302 | упор | 190 | 149 | 10 | - | 119 | к стр. №302 | 14,5 | Р-50 | 5 | нет | ||||||||
| 1р | Объездной | стр. №322 | КП | 312,6 | 258 | 18 | 10 | 325 | к упору | 3,2 | Р-50 | 15 | нет | ||||||||
Продолжение таблицы 1.2
| № п/п | Назначение пути | Границы пути | Длины путей, м. | Вместимость усл. ваг. | Вместимость мест погрузки, выгрузки, ваг | Мин. радиус кривых, м. | Максимальный уклон | Тип рельсов | Максимально допустимая скорость движения | Наличие электрической изоляции пути | ||||||
| от | до | полная | полезная | В какую сторону | Величина тыс. | |||||||||||
| 3р | Отстой пассажирских вагонов | стр. №318 | КП | 629,4 | 571 | 40 | 23 | 214 | к упору | 6,4 | Р-65 | 15 | нет | |||
| 4р | Отстой пассажирских вагонов | стр. №314 | КП | 666,3 | 623 | 44 | 25 | 198 | от стр. №314 к переезду | 6,7 | Р-50 | 15 | нет | |||
| 5р | Экипировочный Отстой пассажирских вагонов | стр. №338 | КП | 434 | 382 | 27 | 16 | 467 | к стр. №338. от стр. №338 к упору | 4,0 | Р-50 | 15 | нет | |||
| 6р | Отстой пассажирских вагонов | стр. №332 | КП | 489,3 | 373 | 26 | 15 | 220 | к упору | 3,3 | Р-65 | 15 | нет | |||
| 7р | Экипировочный Отстой пассажирских вагонов | стр. №328 | КП | 533,5 | 455 | 32 | 18 | 629 | к упору | 3,0 | Р-50 | 15 | нет | |||
| 8р | Ремонтный | стр. №336 | КП | 245,6 | 183 | 13 | 6 | 403 | к упору | 3,8 | Р-50 | 15 | нет | |||
Продолжение таблицы 1.2
| № п/п | Назначение пути | Границы пути | Длины путей, м. | Вместимость усл. ваг. | Вместимость мест погрузки, выгрузки, ваг | Мин. радиус кривых, м. | Максимальный уклон | Тип рельсов | Максимально допустимая скорость движения | Наличие электрической изоляции пути | ||||||
| от | до | полная | полезная | В какую сторону | Величина тыс. | |||||||||||
| 9р | Ремонтный Угольная эстакада | стр. №334 | упор | 361,2 | 292 | 20 | 6 | от стр. №334 до стр. №336 | 9,0 | Р-50 | 15 | нет | ||||
| 10р | Отстой пассажирских вагонов, вагонов-ресторанов | стр. №330 | КП | 524,3 | 420 | 30 | 17 | 1252 | от стр. №330 до стр. №334 | 8,0 | Р-50 | 15 | нет | |||
| 11р | Отстой пассажирских и грузовых вагонов | стр. №340 | КП | 481,9 | 417 | 29 | 16 | 792 | от стр. №340 к упору | 9,1 | Р-50 | 15 | нет | |||
| 12р | Отстой пассажирских вагонов | стр. №342 | КП | 429,6 | 367 | 26 | 15 | 594 | от стр. №342 к упору | 10,6 | Р-50 | 15 | нет | |||
| 13р | Отстой пассажирских вагонов | стр. №344 | КП | 447,4 | 387 | 27 | 16 | 681 | от стр. №344 к упору | 14,8 | Р-50 | 15 | нет | |||
















