Для студентов МГТУ им. Н.Э.Баумана по предмету Теория вероятностей и математическая статистика (ТВиМС)Домашнее задание №3 по теории вероятностей (вариант №13)Домашнее задание №3 по теории вероятностей (вариант №13)
5,00551
2019-05-172019-05-17СтудИзба
ДЗ 3: Домашнее задание №3 по теории вероятностей (вариант №13) вариант 13
Описание
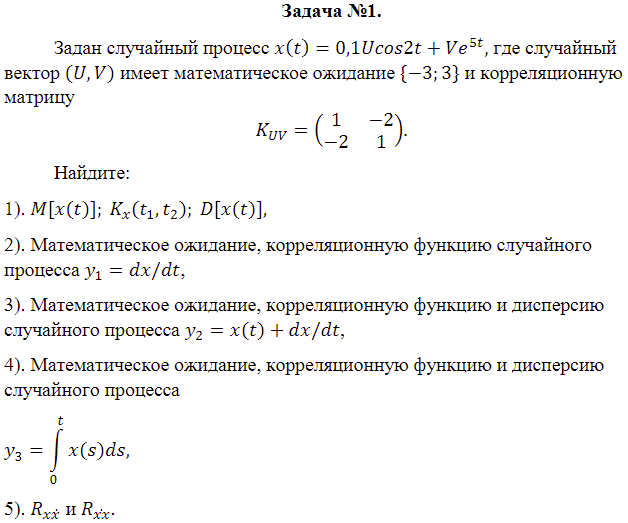
Домашнее задание по третьему модулю (случайные процессы) - только первая задача

Характеристики домашнего задания
Учебное заведение
Номер задания
Вариант
Просмотров
649
Качество
Идеальное компьютерное
Размер
110,03 Kb
Список файлов
Домашнее задание №3 по теории вероятностей (вариант №13).pdf
Обратная связь.txt

Всё на свете могло быть иным, но иметь тот же смысл. Но иначе и быть не могло.
Комментарии

Отзыв
все верно, спасибо