Для студентов МГТУ им. Н.Э.Баумана по предмету ФизикаДинамика материальной точки + Динамика вращательного движенияДинамика материальной точки + Динамика вращательного движения
5,00530
2022-03-212024-09-03СтудИзба
ДЗ 1: Динамика материальной точки + Динамика вращательного движения вариант 6
-70%
Описание
Вариант 6 - ДЗ №1 + ДЗ №2 - Динамика материальной точки - Динамика вращательного движения
Зачтено на максимальный балл 💥💥💥
Спасибо за покупку 🥰🥰🥰
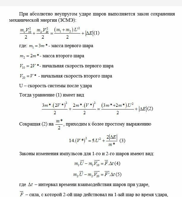
Условие:
Пример решения
На рис.1:
b - угол встречи, т.е. угол, образованный векторами и ;
a = (p - b) - дополнительный угол;
j - угол между линией удара O1O2 и вектором .
Другие обозначения:
и - скорости соответственно 1-ой и 2-ой частицы после удара.
- совместная скорость частиц после абсолютно неупругого удара.
q - угол отклонения частицы после удара, т.е. угол, образованный векторами и или и
g - угол разлета частиц после удара, т.е. угол, образованный векторами и .
и - импульсы соответственно 1-ой и 2-ой частицы после удара.
E1, E2 - кинетические энергии соответственно 1-ой и 2-ой частицы после удара.
DE - изменение кинетической энергии механической системы, состоящей из двух частиц за время удара.
Виды взаимодействия:
а) абсолютно упругий удар (АУУ);
б) неупругий удар (НУУ);
в) абсолютно неупругий удар (АНУУ).
Общие исходные данные: m* = 10-3 кг, V* = 10 м/с, a* = p/2.



Ось вращения перпендикулярна плоскости рисунка. Малый шарик массой m=0,1кг, летящий горизонтально со скоростью , движется в плоскости рисунка и ударяет в стержень. При этом взаимодействие шарика со стержнем может происходить в виде:
a) абсолютно упругого удара (АУУ);
b) неупругого удара (НУУ);
c) абсолютно неупругого удара (АНУУ).
Сразу после удара стержень вращается с угловой скоростью 0, а шарик приобретает скорость и продолжает двигаться в плоскости рисунка. Другие обозначения:
E - потеря энергии при ударе;
- минимальная начальная скорость шарика, при которой стержень после удара совершает полный оборот;
K - угловая скорость стержня при прохождении им крайней верхней точки;
m - максимальный угол отклонения стержня от положения равновесия.
Другие исходные данные и искомые величины для каждого варианта задания представлены в таблице:
Характеристики домашнего задания
Предмет
Учебное заведение
Семестр
Номер задания
Вариант
Программы
Просмотров
1051
Качество
Идеальное компьютерное
Размер
334,17 Kb
Список файлов
Дз1-Вариант6-задача1.docx
Условие Вариант 1-10- задача 1.docx
Физика1-ДЗ1-задача2.1-вариант6.doc

Друзья, спасибо за доверие! Если вам понравилась работа – поставьте 5⭐ и напишите отзыв. Это поможет другим студентам, а мне даст силы делать ещё больше качественных материалов для вас 🔥