Диплом по КМБ Дуплий С.В. готовый (814391)
Текст из файла
СОДЕРЖАНИЕ
ВВЕДЕНИЕ.......................................................................................................8
1 АНАЛИЗ КОНСТРУКЦИИ КОЛЕСНО-МОТОРНОГО БЛОКА, ЕГО ВОЗМОЖНЫЕ НЕИСПРАВНОСТИ, СПОСОБЫ УСТРАНЕНИЯ…………………………………………………………………12
1.1 Пара колесная электродвигателем………………………………......12
1.2 Подвеска тягового электродвигателя………………………………14
1.3 Пара колесная……………………………………………………….16
1.4 Зубчатая передача…………………………………………………….18
1.5 Моторно-осевой подшипник с постоянным
уровнем смазки…..….................................................................................21
1.6 Тяговый электродвигатель………………………………………..…22
2 НАЗНАЧЕНИЕ И УСЛОВИЯ РАБОТЫ КОЛЕСНО-МОТОРНЫХ БЛОКОВ. ОСНОВНЫЕ НЕИСПРАВНОСТИ, ИХ ПРИЧИНЫ И СПОСОБЫ УСТРАНЕНИЯ………………………………..............................24
2.1 Назначение и условия работы колесно-моторных блоков….......24
2.2 Основные неисправности деталей колесно-моторного блока….. 25
2.3 Способы предупреждения износов и повреждений деталей колесно-моторного блока……………………………………….……………………......26
3 РАЗРАБОТКА МАРШРУТНОЙ ТЕХНОЛОГИИ РЕМОНТА КОЛЕСНО-МОТОРНЫХ БЛОКОВ И РАСЧЕТ ВРЕМЕНИ ПО ОПЕРАЦИЯМ, ЕЕ СОСТАВЛЯЮЩИМ …………………………….........31
3.1 Разборка колесно-моторных блоков……….………………………34
3.2 Сборка колесно-моторных блоков…………………………………37
4 ВЫБОР И ОБОСНОВАНИЕ МЕТОДА РЕМОНТА КОЛЕСНО-МОТОРНЫХ БЛОКОВ, РАСЧЕТ ПАРАМЕТРОВ ОРГАНИЗАЦИИ РЕМОНТНЫХ РАБОТ ПО ПРИНЯТОМУ МЕТОДУ……......................44
4.1 Выбор и обоснование метода ремонта колесно-моторных
блоков………………………………………………………………………...44
4.2 Технологический участок сборки колесно-моторных блоков с учетом модернизации…………………………………………………………..47
4.2.1 Разборка колесно-моторных блоков………………………….51
4.2.2 Сборка колесно-моторных блоков……………………………52
4.3 Разработка плана участка сборки колесно-моторных блоков с размещением оборудования, оснастки и указанием рабочих мест…………53
4.4 Разработка карты организации рабочего места слесаря при ремонте колесно-моторных блоков………………………………………………………56
4.4.1 Исходные данные……………………………………………….57
4.4.2 Трудовой процесс………………………………………………58
4.4.3 Рабочее место……………………………………………………59
4.4.4Обслуживание рабочего места…………………………………60
4.4.5 Условия труда…………………………………………………..61
4.4.6 Нормы труда……………………………………………………61
4.4.7 Требования к исполнителю…………………………………….62
4.5 Режим работы участка, расчет фондов рабочего времени работы (цеха, оборудования, трудовых ресурсов)…………………………………62
4.6 Расчет потребного числа трудовых ресурсов в ремонтном подразделении, разработка штатного расписания………………………..63
5 РАСЧЕТ ЭКОНОМИЧЕСКОЙ ЭФФЕКТИВНОСТИ РАЦИОНАЛЬНОЙ ОРГАНИЗАЦИИ РАБОТ НА УЧАСТКЕ РЕМОНТА КОЛЕМНО-МОТОРНЫХ БЛОКОВ………………………………………...69
5.1 Теоретические основы определения экономической
эффективности……………………………………………………………69
5.2 Определение себестоимости ремонта колесно-моторных блоков в данный момент…………………………………………………………………..70
5.3 Определение расходов на заработную плату при ремонте колесно-моторных блоков………………………………………………………………71
5.4 Определение стоимости материалов при ремонте колесно-моторных блоков……………………………………………………………………………74
5.5 Определение расходов на электроэнергию………..……………….74
5.6 Определение расходов на сжатый воздух………………………….75
5.7 Расчет себестоимости ремонта колесно-моторных блоков подвижного состава и технико-экономических показателей в спроектированном участке…………………………………………………………………………. 78
5.8 Определение срока окупаемости капитальных вложений………….80
6 ОРГАНИЗАЦИЯРАБОЧЕГО МЕСТА, ТЕХНИКА БЕЗОПАСНОСТИ ПРИ РЕМОНТЕ, СБОРКЕ И ИСПЫТАНИИ КОЛЕСНО-МОТОРНЫХ БЛОКОВ………………………………………………………………………..82
6.1 Общие требования безопасности………………………………………85
6.2 Обеспечение пожарной безопасности…………………………………90
ЗАКЛЮЧЕНИЕ..............................................................................................97
Список использованных источников..........................................................99
Уменьшенные копии демонстрированных листов
ВВЕДЕНИЕ
Одним из направлений по совершенствованию локомотиворемонтной базы железных дорог России является перевод ее на индустриальную основу.
Современное локомотиворемонтное предприятие, сопоставимое по своей сущности с предприятием машиностроительной отрасли, должно отвечать современным требованиям, предъявляемым к организации производственного процесса при ремонте локомотивов, к производственной структуре и техническому оснащению производства, к инфраструктуре предприятия, с целью обеспечения потребности в ремонте локомотивов с высоким качеством и минимальными затратами.
Рациональные решения задач, определенных требованиями к современному локомотиворемонтному предприятию, должны быть найдены еще на этапе проектирования вновь строящихся предприятий или реконструкции существующих. Поэтому важным этапом инвестиционного процесса в строительство (реконструкцию) локомотиворемонтного предприятия является разработка проектной документации на его строительство (реконструкцию).
Стержневым разделом проектной документации является технологическая часть проекта, определяющая производственную программу предприятия, характеристику и обоснование технологии производства, структуру и состав предприятия, данные о трудоемкости ремонтных работ, состав и потребное количество технологического оборудования, производственные площади предприятия, уровень автоматизации и механизации технологических процессов, число рабочих мест и численность работающих и др. Результаты, полученные в технологической части проекта, являются исходным материалом для смежных частей проекта локомотиворемонтного предприятия.
Дальневосточная железная дорога в числе первых получила электровоз переменного тока нового поколения серии ЭС5К в двухсекционном (2ЭС5К) и трехсекционном (3ЭС5К) исполнении. По многим эксплуатационным
характеристикам ЭС5К превосходит применяемые до этого на дороге локомотивы серий ВЛ-80Р, ВЛ-80с/т.
В настоящее время локомотивное депо Смоляниново является базовым депо по ремонту и обслуживанию локомотивов серии ЭС5К, ЭП1, ЭП2, ВЛ60пк, ВЛ80с выполняющее техническое обслуживание в объеме ТО-2, ТО-3, ТО-4, ТО-5, ТО-6 и текущий ремонт ТР-1 и ТР-2 локомотивам серии ВЛ60пк, ЭС5К. В своем составе депо имеет пункт технического обслуживания локомотивов (ПТОЛ) сетевого значения на станции Смоляниново, а также другие ремонтные цеха. Таким образом, можно сделать вывод, что сервисное локомотивное депо Приморское является базовым элементом в структуре локомотивного хозяйства.
Оптимальная организованная структура сервисного локомотивного депо Смоляниново является необходимым условием грамотной организации деятельности.
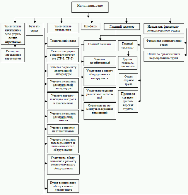
Предприятие имеет линейно-функциональную структуру управления. При такой структуре управления всю полноту власти берет на себя руководитель (начальник депо), возглавляющий производство. Начальник депо принимает общие решения стратегического характера с помощью своих заместителей, напрямую подчиняющегося только ему.
Организационная структура локомотивного депо Смоляниново представлена на рисунке 1.
Рисунок 1 – Организационная структура локомотивного депо Смоляниново
Стратегической целью депо является обеспечение бесперебойной и безаварийной работы тягового подвижного состава за счет своевременного и качественного ремонта локомотивов, их узлов и деталей.
Основные задачи, стоящие перед депо: выполнение программы текущего ремонта 1-го и 2-го объемов, техническое обслуживание локомотивов независимо от их принадлежности, ремонт запасных частей и деталей локомотивов, повышение эффективности своей хозяйственной деятельности, развитие основных и прочих видов деятельности, направленных на повышение финансовой устойчивости.
Колёсно-моторный блок является сборочной единицей ЭПС. Он служит для передачи тяговых усилий от электродвигателя на колёсную пару. От правильной работы колесно-моторных блоков зависят характеристики движения электровоза.
Для модернизации участка по сборке колесно-моторных блоков предполагается переоборудование технологического комплекса для разборки и сборки колесно-моторных блоков на усовершенствованный комплекс. Оборудование технологического участка сборки колесно-моторных блоков позволяет максимально механизировать и упростить сборку КМБ.
Внедрение нового технологического комплекса даст огромный экономический, социальный и экологический эффект, поскольку, сейчас для сборки колесно-моторных блоков расходуется больше времени и ресурсов. Работать в таких условиях весьма затруднительно и даже небезопасно.
Таким образом, стоимость модернизированного технологического комплекса по сборке и разборке колесно-моторных блоков по сравнению серийной, будет выше всего в 1,5-2 раза, а выгода от такой модернизации будет гораздо более значительной.
1 АНАЛИЗ КОНСТРУКЦИИ КОЛЕСНО-МОТОРНОГО БЛОКА, ЕГО ВОЗМОЖНЫЕ НЕИСПРАВНОСТИ, СПОСОБЫ УСТРАНЕНИЯ
Основными составными узлами пары колесной с электродвигателем, являются тяговый электродвигатель, подвеска тягового электродвигателя, колесная пара, зубчатая передача, буксы и кожухи.
1.1 Пара колесная с электродвигателем
Пара колесная с электродвигателем, представлена на рисунке 1.1, предназначена для преобразования вращающего момента электродвигателя в поступательное движение электровоза.
Рисунок 1.1 - Пара колесная с электродвигателем (общий вид):
На грузовых электровозах, конструкционная скорость которых 100—110 км/ч, обычно применяют опорно-осевое подвешивание двигателей, при котором двигатель одной стороной через моторно-осевые подшипники жестко опирается на ось колесной пары, а другой упруго связан с рамой тележки. При опорно-осевом подвешивании вращающий момент на колесную пару передается через тяговую зубчатую передачу, состоящую из шестерни, насаженной непосредственно на вал тягового двигателя, и зубчатого колеса, находящегося на колесной паре. На грузовых электровозах обычно применяют двусторонние передачи, т. е. шестерни насаживают на оба конца вала двигателя. Недостаток опорно-осевого подвешивания заключается в том, что удары, воспринимаемые колесной парой, жестко передаются на двигатель через моторно-осевые подшипники и зубчатое зацепление; кроме того, так как часть массы двигателя (примерно половина) передается жестко на колесную пару, то значительно увеличиваются масса неподрессоренных частей и динамические нагрузки на путь. Однако опорно-осевое подвешивание получило широкое распространение вследствие простой конструкции тяговой передачи. При опорно-осевом подвешивании тяговых двигателей наблюдается износ моторно-осевых подшипников как по внутренней поверхности, залитой баббитом и контактирующей с осью колесной пары, так и по наружной поверхности, сопряженной с остового тягового двигателя. При нарушении технологии ремонта моторно-осевых подшипников и правил ухода в эксплуатации в подшипниках могут возникать трещины, выплавление и выкрашивание баббита. Детали подвешивания тягового двигателя подвержены интенсивному механическому износу, наблюдаются случаи излома и просадки пружин. В кожухах зубчатых передач изнашиваются уплотнения, возникают трещины, ослабления крепежных болтов и др. Из-за неправильного разбега КП, либо неравномерной нагрузки происходит износ зубьев шестерни и зубчатого колеса, а также не редки случаи спрессовки малой шестерни.
Для проверки состояния зубчатой передачи, подвески тяговых двигателей, моторно-осевых подшипников производят их осмотр при техническом обслуживании ТО-2 и текущих ремонтах ТР-1 и ТР-2, а также диагностирование подшипников букс, МЯП и зубчатой передачи. Убеждаются в надежности крепления зубчатой передачи, отсутствии вмятин, трещин и течи смазки из кожухов, проверяют уровень смазки в моторно-осевых подшипниках, определяют необходимость смены подбивки на электровозах. Качество смазки, находящейся в моторно-осевых подшипниках, проверяют путем лабораторного анализа её пробы, в случае наличия боды в осевом масле более 0,4%, либо механических примесей более 0,07%, масло бракуется и производится его замена с полной сменой набивки букс МОП и их промывкой. При необходимости производят сварку трещин КЗП. В случае, когда по результатам диагностики выдаётся рекомендация произвести осмотр зубчатой передачи либо МОП, то в первом случае производим осмотр через смотровой лючок КЗП, если визуальная оценка затруднена, то снимаем нижнюю половину кожуха, для лучшей наглядности, а также проведения промеров основных геометрических параметров элементов зубчатой передачи, во втором случае скидываем буксу МОП и извлекаем одну половинку МОП для её визуализации и выявления износа баббита. При проведении ТО – 4 производят обмер и при необходимости обточку бандажей колёсных пар с целью недопущения неравномерности геометрических параметров всех КП локомотива, что приводит к пробуксовке и ряду других негативных факторов, а также не допущения неравномерного износа бандажа отдельной КП, что приводит к биению, а соответственно износу зубчатой передачи и МОП.
Характеристики
Тип файла документ
Документы такого типа открываются такими программами, как Microsoft Office Word на компьютерах Windows, Apple Pages на компьютерах Mac, Open Office - бесплатная альтернатива на различных платформах, в том числе Linux. Наиболее простым и современным решением будут Google документы, так как открываются онлайн без скачивания прямо в браузере на любой платформе. Существуют российские качественные аналоги, например от Яндекса.
Будьте внимательны на мобильных устройствах, так как там используются упрощённый функционал даже в официальном приложении от Microsoft, поэтому для просмотра скачивайте PDF-версию. А если нужно редактировать файл, то используйте оригинальный файл.
Файлы такого типа обычно разбиты на страницы, а текст может быть форматированным (жирный, курсив, выбор шрифта, таблицы и т.п.), а также в него можно добавлять изображения. Формат идеально подходит для рефератов, докладов и РПЗ курсовых проектов, которые необходимо распечатать. Кстати перед печатью также сохраняйте файл в PDF, так как принтер может начудить со шрифтами.














