ПЗ-Прусова (1229915), страница 5
Текст из файла (страница 5)
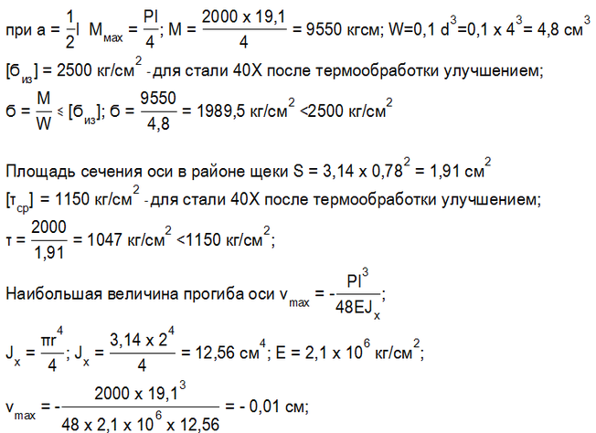
Рисунок 3.4 – Схема к расчету оси
4. ТЕХНОЛОГИЯ ИЗГОТОВЛЕНИЯ ДЕТАЛИ
Проектирование технологических процессов состоит из следующих этапов: анализа исходных данных, технологического контроля детали, выбора заготовки, баз, установление маршрута обработки отдельных поверхностей, проектирования технологического маршрута изготовления детали с выбором типа оборудования, расчёта припусков, построения операций, расчётов режимов обработки, технического нормирования операций, оформления технологической документации.
4.1. Выбор и описание изготавливаемой детали
В данном дипломном проекте разработаем технологический процесс изготовления оси ролика эстакады.
Рассмотрим изготавливаемую деталь более детально, проанализируем количество и качество изготовления поверхностей детали.
Говоря о поверхностях, необходимо присваивать каждой из них цифровые обозначения. Эти обозначения должны быть нанесены на соответствующие поверхности на эскизе детали. Далее следует определить допуски на размеры поверхностей, отсутствующие на чертеже, для соответствующей записи их в технологические карты.
Из описания назначения и конструкции детали должно быть ясно, какие поверхности и размеры имеют основное, решающее значение для служебного назначения детали и какие – второстепенное.
Взятая деталь является осью роликового катка. Оси в большинстве случаев выполняют ступенчатыми. Они удобны при сборке, а уступы используют для упора деталей, насаживаемых на ось, и передачи сил, действующих вдоль него.
Эскиз детали приведен на рисунке 4.1.
Рисунок 4.1 - Эскиз оси ролика
Присвоим поверхностям детали цифровые обозначения:
1 – плоскость, класс шероховатости 4, параметр шероховатости 6,3
2 – фаска 2×450 с двух сторон концевых участков 3 и 13
3 – концевой участок вала, цилиндрический, диаметр 43, длина 35 мм, класс шероховатости 6, параметр шероховатости 2,5
4 – паз, для крепления вала, ширина 6 мм, глубина 8 мм
5 – переходной участок оси в виде канавки, при переходе на 3 участок радиус 1,0 мм с переходом в фаску 1×450, при переходе на 5 участок радиус 0,5 мм, ширина канавки 3 мм
6 - цилиндрический участок, под посадку подшипника, диаметром 45k6 мм, длиной 25 мм, класс шероховатости 6, параметр шероховатости 1,25
7 – переходной участок в виде галтели, радиус 1 мм, ширина 3мм
8 – цилиндрический участок, упор для подшипника, диаметром 50 мм, длиной 100 мм, класс шероховатости 6, параметр шероховатости 2,5
9 – переходной участок в виде галтели, радиус 1 мм, ширина 3мм
10 – цилиндрический участок, под посадку подшипника, диаметром 45k6 мм, длиной 25 мм, класс шероховатости 6, параметр шероховатости 1,25
11 - переходной участок оси в виде канавки, при переходе на 3 участок радиус 1,0 мм с переходом в фаску 1×450, при переходе на 5 участок радиус 0,5 мм, ширина канавки 3 мм
12 – паз, для крепления вала, ширина 6 мм, глубина 8 мм
13 – концевой участок вала, цилиндрический, диаметр 43, длина 35 мм, класс шероховатости 6, параметр шероховатости 2,5
14 – плоскость, класс шероховатости 4, параметр шероховатости 6,3
Основное, решающее значение для служебного назначения детали имеют поверхности и размеры под номерами: 3, 6, 8,10,13;
– второстепенное: 1, 4, 12, 14.
Для изготовления детали примем легированную сталь 40 Х ГОСТ 4543-71.
4.2 Выбор заготовки
Вид и размер заготовки в большей степени влияют на технологический процесс механической обработки, использования материала, трудоемкость и стоимость изготовления деталей.
Рисунок 4.2 - Выбор заготовки.
В качестве заготовки используем стандартный профиль – прокат стальной горячекатаный круглый, основной диаметр d1 можно подобрать по размерам сортамента ГОСТ 2590-88.
Номинальное значение припусков на заготовку, выбираем из таблицы 2 /28/. Припуск на диаметр при заданной длине проката составляет - 3 мм, припуск на торец – 2 мм.
Тогда размеры заготовки составят:
d1 = 53 мм
d2 = d3 = 48 мм
L1 = L2 = 2 мм
L = 224 мм
4.3 Составление структуры технологического процесса
Составление маршрута обработки детали имеет целью дать общий план обработки детали, наметить содержание операций технологического процесса и выбрать необходимое оборудование, приспособления и инструмент.
Выбор маршрута обработки отдельных поверхностей детали и установочных баз произведем исходя из требований рабочего чертежа и типа заготовки.
Маршрут обработки поверхностей представим в виде плана операций и переходов, и занесем в таблицу 4.1.
В таблице первоначально назначим последовательность операций обработки поверхностей детали, с учетом выбранной заготовки.
Выбор последовательности операций обработки детали производим на следующих положениях. Сначала обрабатываются поверхности, принятые за установочные базы. Затем обрабатываются остальные поверхности в последовательности, обратной степени точности. Чем точнее должна быть обработана поверхность, тем позже она обрабатывается. Последней обрабатывается та поверхность, которая является наиболее точной и имеет наибольшее значение для работы детали.
Таблица 4.1 - План операций и переходов
| Номер операции | Наименование операции | Номера переходов | Наименование переходов и номера обрабатываемых поверхностей | Тип и марка оборудования | Тип приспособлений | Номера базовых поверхностей |
| 1 | Токарная | 1 2 3 4 5 6 7 8 9 10 1 2 3 4 5 6 7 | Установ А Точить однократно 14 Точить начерно 13 Точить фаску 13 Точить начерно 10 Точить начерно 8 Точить начисто 13 Точить начисто 10 Точить канавку 11 Точить начисто 8 Точить галтель 9 Установ Б Точить однократно 1 Точить начерно 3 Точить начерно 6 Точить начисто 3 Точить начисто 6 Точить канавку 5 Точить галтель 7 | Токарно-винторезный 1К62 | Трехкулачковый патрон | 6 8 |
Продолжение табл. 4.1
| 2 | Фрезерная | 1 2 | Установ В Фрезеровать 12 Установ Б Фрезеровать 4 | Горизонтально-фрезерный станок 6Н82 | Тиски | 8 8 |
| 3 | Шлифование | 1 2 | Установ В Шлифовать и полировать 10 Установ Б Шлифовать и полировать 6 | Шлифовальный станок 3А 164 | Поводковый патрон | 8 |
Далее определим установы, переходы и ходы по обработке каждой поверхности детали с учетом класса точности и шероховатости, исходя из экономически достижимой точности.
При первой установке заготовки А она закрепляется за участок 6, обрабатываются участки 14, 13, 10, 8, снимается фаска, точится канавка 11 и галтель 9, затем деталь закрепляют за участок 8, установка Б, и обрабатывают участки 1, 3, 6, снимается фаска 2, точится канавка 5 и галтель 7. При закреплении детали в фрезерном станке, сначала закрепляют по В, участок 8, но со стороны 1 участка и обрабатывают участок 12, затем установкБ – фрезерование участка 4.
Для достижения необходимого класса шероховатости используется сначала черновая, а затем чистовая обработка детали.
Таблица 4.2 - Шероховатость поверхности при различных методах обработки
| Вид обработки | Шероховатость, Rz (Rа), мкм | ||||||||||||||||||||
| 320 (80) | 160 (40) | 80 (20) | 40 (10) | 20 (5) | 10 (2,5) | 6,3 (1,25) | 3,2 (0,63) | 1,6 (0,32) | 0,8 (0,16) | ||||||||||||
| Точение | Черновое | + | + | + | |||||||||||||||||
| Получистовое | + | + | |||||||||||||||||||
| Чистовое | + | + | + | ||||||||||||||||||
| Сверление | + | + | + | ||||||||||||||||||
| Зенкерование | Черновое | + | + | ||||||||||||||||||
| Чистовое | + | + | |||||||||||||||||||
| Развертывание | Получистовое | + | + | ||||||||||||||||||
| Чистовое | + | + | + | ||||||||||||||||||
| Протягивание | + | + | + | ||||||||||||||||||
| Фрезерование | Черновое | + | + | ||||||||||||||||||
| Чистовое | + | + | |||||||||||||||||||
| Строгание | Черновое | + | + | ||||||||||||||||||
| Чистовое | + | + | |||||||||||||||||||
| Шлифование | Черновое | + | + | ||||||||||||||||||
| Чистовое | + | + | + | ||||||||||||||||||
| Хонингование | + | + | + | ||||||||||||||||||
| Суперфиниш | + | + | + | ||||||||||||||||||
| Зубонарезание | + | + | |||||||||||||||||||
| Шевингование | + | + | + | ||||||||||||||||||
| Полирование | + | + | + | + | |||||||||||||||||
| Притирка | + | + | + | + | |||||||||||||||||
Для токарной обработки детали возьмем распространенный токарно-винторезный станок - 1К62, станок 1 группы, модернизированный, шестой разновидности.
Основная характеристика станка:















