ВКР Хорошайлов (1227801), страница 5
Текст из файла (страница 5)
Внедрение таких систем, как КЛУБ-У, САУТ-ЦМ и ТСКБМ на определенном этапе оправдало себя. Это позволило улучшить ситуацию с предупреждением проездов запрещающих сигналов. Так же опыт эксплуатации показал, что каждая система имеет свои достоинства. Наиболее эффективно использование упомянутых приборов безопасности в комплексе, когда устройства функционально дополняют друг друга в едином процессе обеспечения безопасности движения поезда.
Но кабина машиниста оказалась перегруженной дублирующими друг друга информационными устройствами. А машинист вместо контроля безопасности движения поезда вынужден в результате следить за работой самих приборов. При расшифровки поездных параметров сложилась ситуация, когда имеются два и более источника данных. При этом считываемая с них информация может отличаться. Даже при компьютерной обработке, увеличились объемы операций, связанных с расшифровкой данных о поездке, потребовалась особая подготовка специалистов, обслуживающих системы дешифрации. Получается, что внедрение новых приборов безопасности не облегчило, а усложнило жизнь эксплуатационных депо. Попытки решить все перечисленные проблемы предпринимались, но дальше одиночных образцов дело не пошло, а высокая стоимость этих разработок практически исключала их массовое внедрение.
Таким образом, предпосылкой для создания комплекса БЛОК стала потребность в системе, которая реализовывала бы все функции обеспечения безопасности в едином устройстве, причём ее стоимость должна быть дешевле комплекса систем КЛУБ-У, САУТ-ЦМ/485 и ТСКБМ. Вопрос о создании такого принципиально нового устройства безопасности движения был поставлен в распоряжении президента компании «РЖД» В.И. Якунина от 19.11.2007 № 2187р «О реализации организационно-технических мероприятий по предотвращению случая несанкционированного проезда светофора».
Исполнять данное поручение совместными усилиями взялись специалисты ОАО «НИИАС», ООО «НПО САУТ», ЗАО «НЕЙРОКОМ», которые за короткое время создали объединенный комплекс БЛОК. Опытный образец, установленный на электровозе 2ЭС6, успешно прошел эксплуатационные испытания на Свердловской дороге. В итоге старший вице-президент, главный инженер ОАО «РЖД» В.А. Гапанович одобрил новую разработку. Результаты приемочной комиссии стали основанием для принятия решения оснащать комплексом БЛОК новые электровозы и тепловозы.
4.1 Структура, функции, принцип работы безопасного локомотивного объединенного комплекса
Безопасный объединенный локомотивный комплекс (БЛОК) предназначен для применения на электровозах постоянного и переменного тока, используемых в пассажирском, скоростном и грузовом движении поездов, магистральных и маневровых тепловозах, моторвагонном подвижном составе (электропоездах, дизель - поездах, автомотрисах и рельсовых автобусах), в том числе и высокоскоростном.
Основные функции комплекса БЛОК обеспечения безопасности движения:
- прием и обработка информации непрерывных рельсовых каналов АЛСН, АЛС-ЕН, точечных передатчиков САУТ, цифрового радиоканала;
- определение параметров движения поезда (железнодорожной координаты, фактической скорости, ускорения) по информации от устройства спутниковой навигации, датчиков пути и скорости ДПС и базы данных;
- формирование информации о значении целевой и допустимой скорости движения, количестве свободных впередилежащих блок-участков с учетом данных, поступающих по каналам связи, а также с учетом ограничений, заложенных в базу данных участка;
- сравнение фактической скорости движения с допустимой и применение одного из видом торможения при превышении фактической скорости над допустимой, в зависимости от поездной ситуации;
- отсчет текущего времени с корректировкой по астрономическому времени спутниковой навигационной системы;
- регистрация оперативной информации о движении поезда, состоянии напольных генераторов САУТ, диагностики системы, состоянии бодрствования машиниста, локомотивных и поездных характеристик на съемный носитель информации, с возможностью последующей дешифрации;
- применение любых видов торможения, в зависимости от поездной ситуации с автоматическим разбором тяги;
- прием информации и индикация о маршруте приема и следования по станции, скоростях следования по маршруту и его длине, координате прицельной остановки, о действующих ограничениях скорости и занятости перегона;
- защита от скатывания;
- осуществление непрерывного контроля бдительности и бодрствования машиниста по физиологическим параметрам с учетом его действий по управлению локомотивов (МВПС).
Внешний вид комплекса БЛОК приведён на рисунке 4.1.
Рисунок. 4.1 – Внешний вид комплекса БЛОК
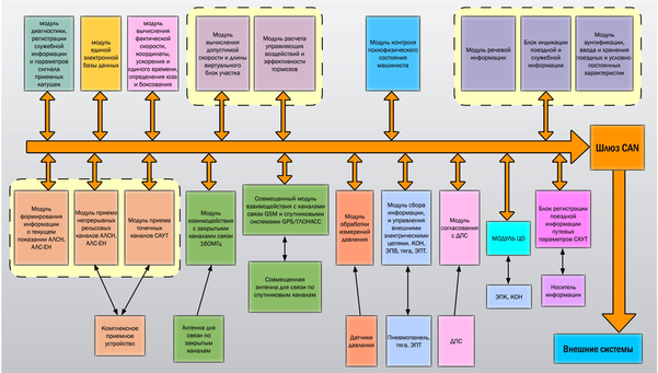
БЛОК представляет собой модульную структуру, элементы которой отвечают за реализацию комплекса, а так же обеспечивают взаимодействие с системами управления локомотива и в едином процессе ведения поезда. Эти элементы соединены между собой внутренним CAN-интерфейсом. Ещё на этапе разработке комплекса были заложены интеграции его с микропроцессорными системами управления и диагностики локомотива. Основные составляющие бортового оборудования комплекса БЛОК:
- системный шкаф;
- локомотивный блок индикации и блок индикации помощника машиниста;
- блок регистрации и кассета регистрации;
- универсальный блок приема сигналов АЛС-ТКС;
- речевой информатор;
- блок связи с датчиком скорости БС-ДПС;
- приёмная катушка сигналов из рельсовой цепи КПРС;
- приёмник сигналов ТСКБМ.
Так же к оборудованию, используемому в комплексе БЛОК, относятся электропневматический клапан ЭПК, блок контроля несанкционированного отключения ЭПК ключом КОН, датчики пути и скорости ДПС, антенное оборудование локомотива.
Программно-вычислительное ядро комплекса реализовано в виде ячеек, размещенных в системном блоке. Конструктивно системный блок состоит из трёх крейтов. Первый крейт находится в верхний части системного блока. В нём установлено высокочастотное оборудование. Во втором крейте установлены ячейки управления. Третий крейт находится в нижней части системного блока. В него устанавливают оборудование электропитания. Каждый крейт имеет одинаковую глубину и заднюю защитную панель с разъёмами для коммутации. Внутренняя коммутация между крейтами осуществляется при помощи шлейфов. Подвод питания системного блока осуществляется через разъёмы расположенные на нижней панели корпуса системного блока. Подвод радиочастотных кабелей и кабелей управления осуществляется через аналогичную панель находящуюся на верхней панели корпуса системного блока.
В целом комплекс БЛОК осуществляет те же функции, что и системы КЛУБ, САУТ, ТСКБМ по отдельности. А так же комплекс осуществляет взаимодействие с другими системами и устройствами, находящимися на борту локомотива по интерфейсу СAN, MVB, CAN-BUS. Это такие системы как МПСУиД, СВЛ ТР, УКТОЛ.
Структурная схема комплекса БЛОК приведена на рисунке 3.1.
Рисунок. 3.1 – Структурная схема комплекса БЛОК
По взаимодействию с тормозным оборудованием комплекс БЛОК может применять прямое управление, при помощи ЭПК, и интеллектуальное (непрямое) управление. Если в первом варианте всё предельно ясно, то при втором происходят следующие действия:
- БЛОК получает информацию от УКТОЛ по линии связи CAN о давлении (так как не имеет собственных датчиков);
- при необходимости выполнить торможение БЛОК передаёт в УКТОЛ соответствующие команды.
Именно отсутствие собственных датчиков давления в тормозной магистрали в комплексе БЛОК возможно является одним из недостатков.
5 ПРЕДЛОЖЕНИЯ ПО СОВЕРШЕНСТВОВАНИЮ СИСТЕМЫ БЕЗОПАСНОСТИ БЛОК
В настоящие время всё чаще начинают использовать новейшие приборы безопасности. На данный момент таким прибором считается безопасный локомотивный объединенный комплекс, но одним из недостатков этого комплекса является отсутствие собственных датчиков давления тормозной магистрали. То есть при необходимости торможения комплекс БЛОК не имеет информации о давлении в тормозной магистрали и ему необходимо запросить эту информацию у системы УКТОЛ.
Для более эффективных показаний эксплуатации тормозного оборудования, при использовании комплекса БЛОК, необходимо внедрение системы для прямого управления давлением в тормозной магистрали в комплекс БЛОК.
Прямое взаимодействие комплекса БЛОК с тормозной магистралью, разработано с целью обеспечения необходимой безопасности при эксплуатации локомотивов.
Внедряемая система должна обеспечивать своевременные и точные показания при передаче данных о состоянии тормозной магистрали, тем самым сократить число аварий связанных с системой торможения.
Цель внедрения эффективной системы управлением давления в тормозной магистрали представлена на рисунке 5.1.
Рисунок. 5.1 – Цель внедрения эффективной системы управлением давления в тормозной магистрали
5.1 Предложение по внедрению системы контроля плотности тормозной магистрали
Отклонения в работе тормозного оборудования совершается согласно многим факторам. Первоначально возможно рассмотреть безграмотное руководство тормозной системы поезда в затянутых спусках, если машинист нередкими вторичными торможениями истощает тормозную магистраль состава. Так же истощение тормозной магистрали может произойти по причине халатности вагонников.
До недавнего времени основной проблемой было то, что машинист не обладал практически никакой информацией о состоянии тормозной магистрали. Используемая система контроля плотности тормозной магистрали через датчик № 418 у воздухораспределителя не выполняла заявленных функций. Кроме этого машинист может не обратить внимания на перекрытие концевых кранов между вагонами.
Увеличение утечки воздуха из тормозной магистрали может привести к перегреву компрессоров и к нагнетанию подогретого воздуха в тормозную сеть, который при охлаждения приводит к образованию ледяных пробок. Причины отказов в срабатывании тормозного оборудования представлены на рисунке 5.2.
Рисунок. 5.2 – Причины отказов в срабатывании тормозного оборудования
В настоящее время комплекс БЛОК не имеет прямой связи с тормозным оборудованием. Как говорилось выше, БЛОК запрашивает информацию о давление в тормозной магистрали, далее при необходимости торможения посылает соответствующую команду.
Устройство контроля плотности тормозной магистрали предназначен для выдачи машинисту информации о состоянии плотности тормозной магистрали поезда на основании измерения расхода сжатого воздуха из главных резервуаров локомотива.
Принцип работы УКПТМ заключается в следующем. УКПТМ после каждого выключения компрессоров регулятором давления измеряет время снижения давления в главных резервуарах с 8,5 до 8,0 кгс/см 2 и даёт информацию об этом машинисту на табло. При изменении давления в тормозной магистрали поезда на величину 20% и более (перекрытие концевых кранов, замерзание магистрали) включается специальная визуальная сигнализация в виде треугольника для машинистов в виде треугольника.
При включенной сигнализации машинист обязан проверить состояние тормозной магистрали поезда и провести сокращённое опробование тормозов на стоянке, а при движении – опробовать действие тормозов. Это обусловлено необходимостью проведения проверки в неустановленных местах. Инструкция по эксплуатации тормозов подвижного состава железных дорог предусматривает проведение такой проверки с оценкой действий тормозов по времени снижения скорости в режиме торможения на 10 км/ч для пассажирских поездов.
Работа УКПТМ под составом поезда заключается в следующем. Необходимо полностью зарядить тормозную магистраль поезда. При этом на табло при очередных изменениях показаниях времени перестают увеличиваться. После очередного отключения компрессора регулятором давления следует дождаться, когда пройдёт очередное измерение времени для заданного диапазона, при этом в памяти прибора заносится предельное значение времени (время очередного измерения при заряженной тормозной магистрали +20%). При дальнейшей работе записанное время должно контролироваться прибором при каждом измерении и в случае изменения плотности магистрали будет происходить следующее:
- если плотность увеличивается, то на табло должно отображаться значение изменённого времени, должна сработать визуальная сигнализация в виде треугольника;
- если плотность тормозной магистрали уменьшается, на табло должно отобразиться новое значение времени.
Сигнализация или же индикатор в виде треугольника может начать работать по причине того, что локомотивная бригада устранила утечку из напорной магистрали локомотива после программирования прибора.
На изменение показания в сторону уменьшения так же влияет расход воздуха в цепи управления, тифон, свисток, песок и прочие факторы, которые имею своё место во время измерения. Это надо учитывать при определении нижнего предела плотности.
Система УКПТМ состоит из:
- приёмника (датчик давления);
- блока обработки аналогового сигнала;
- блока электронной обработки.
Система УПКТМ не получила обширного распространения согласно некоторым факторам, непосредственно: изобретена в конце прошлого века, дороговизна электроники (на тот период времени) и прочие ценности в формировании железнодорожной отрасли.
В настоящее время безопасность движения стоит на первом месте, электронная аппаратура подешевела и стала более доступной.















