Формирование ОЭС Диплом Правим (Телков)111111 — копия (1217734), страница 9
Текст из файла (страница 9)
Доминирующая по Гв (t) и К (t) последовательность ДМА изменения облика и мощности ВМТУ и/или его элементов для заданных условий и параметров
| № п/п | Состав мероприятий, образующих возможные альтернативы | Гв, тыс. TEU | К, млн. долл. |
| 1 | М0 | 500 | 0 |
| 2 | М0+М2 | 850 | 20 |
| 3 | М0+М2+М3 | 1250 | 55 |
| 4 | М0+М1+М2+М3 | 1850 | 95 |
В таблице 2.3.4 обязательно выполнение условия, что каждая последующая альтернатива имеет большую мощность, чем предыдущая.
Для формирования множества возможных стратегий развития ВСМТУ и/или его элементов используем всесторонне апробированный на железнодорожном транспорте графический способ использован в работах [39, 40] для решения локальных задач данного класса. При этом в работе [40] дано обоснование целесообразности применения данной методики для МТП. Количество стратегий, которые можно сформировать из допустимого множества альтернатив составляет 2n-2 , если учитывать, что начальное состояние существует, а конечное задано.
Рисунок 2.3.1- Одна из возможных стратегий развития облика ВСМТУ или его элементов
Таким образом, в данном случае при ДМА = 4 альтернатив, можно сформировать 24-1 → 23 → 8 стратегий. Для оценки стратегий этапного изменения области и мощности ВСМТУ на этапе выбора
оптимальной стратегии примем критерий – суммарные строительно – эксплуатационные расходы с учетом их дисконтирования.
, (2.5)
Выбрав критерии оценки стратегий этапного изменения облика и мощности элементов ВСМТУ переходим к формированию экономико математической модели комплексного решения проблемы развития исследуемой системы.
Системное представление облика ВСМТУ, анализ технического состояния его элементов и разработанная методика формирования допустимого множества альтернатив изменения облика и мощности элементов и системы в целом, позволяют сформулировать содержательную постановку задачи выбора оптимальной стратегии их развития.
По аналогии с работой [40] содержательную постановку решаемой в настоящем исследовании задачи можно представить следующим образом:
Из множества возможных альтернатив, наметить такие их совокупности, представляющие стратегии этапного развития облика и мощности элементов и системы ВСМТУ в целом, которые позволят выбрать из них экономически эффективные для разных сценариев развития экономики региона с учетом недостаточности информации по прогнозу объемов перевозок по критерию – суммарные дисконтированные строительно – эксплуатационные расходы.
2.4. Выбор метода и разработка методики решения поставленных задач
Анализ многочисленных существующих моделей и методов проектирования развития транспортных систем и их элементов, проведенный в п. 2.1-2.3, показал, что в большинстве работ авторы для учета фактора времени решают задачу на основе применения динамического программирования.
Поддерживая эти тенденции как наиболее приемлемые с точки зрения проектирования транспортных систем в пределах заданного горизонта расчета, принимаемого в пределах 10 – 20 лет, используется для реализации заявленной цели модифицированный метод динамического программирования, который широко апробирован на железнодорожном транспорте и использован при решении проблем развития облика и мощности МТС и ее элементов МТК, МТУ.[39,40]
В работе [40] для обоснования применения данного метода отмечено: «в результате многолетней работы по совершенствованию методологии анализа освоения перевозок, выполняемой под общим руководством члена-корреспондента АН СССР проф. Горинова А.В. на кафедре «Изыскания и проектирование железных дорог» Московского института инженеров железнодорожного транспорта, проф. Турбин И.В. и проф. Кондратченко А.П., разработали метод формирования оптимальных схем этапного освоения перевозок, который позволяет при неограниченно большом числе технических состояний относительно просто выявлять для каждого расчетного случая оптимальные решения. Далее материал изложен в соответствии с первоисточником [43,44] и его модификацией для решения проблемы изменения облика и мощности МТС. Метод основан на исследованиях, обосновавших возможность членения задачи на отдельные этапы [43,44] и применении метода динамического программирования [45] к решению такого рода многовариантных задач».
И далее, на основе изучения работ [43,44, 45] установлено, что «в рамках реализации заявленной цели настоящего исследования требуется:
-
из неограниченного множества альтернатив выделить подмножество состояний, включаемое в оптимальную стратегию;
-
установить последовательность альтернатив во времени в выбранном подмножестве;
-
определить сроки перехода от каждой предыдущей к каждой последующей альтернативе;
-
рассчитать значение экономического критерия для оптимальной стратегии, то есть определить суммарные дисконтированные строительно-эксплуатационные расходы в пределах принятого горизонта расчета;
-
выбрать все необходимые технико-экономические данные: число альтернатив, включенных в оптимальную стратегию, их последовательность, сроки перехода и значение критерия для стратегий, которые по величине критерия незначительно отличаются от оптимальных (такие стратегии можно условно называть сопутствующими или субоптимальными)».
Метод исключает необходимость комбинаторного анализа предварительно намеченных путей наращивания мощности, в результате которого могли бы быть выбраны лучшие стратегии из числа намеченных, но обеспечивает последовательное формирование оптимальной стратегии с применением определенной вычислительной процедуры, базирующейся на динамическом программировании [45]. В процессе реализации такой процедуры производится сопоставительный анализ всех стратегий этапного освоения перевозок, которые могли бы получаться в результате разных сочетаний рассматриваемых альтернатив, и исключать заведомо нерациональные переходы и связанные с ними экономически нерациональные стратегии.
Формирование оптимальной стратегии этапного изменения облика и мощности исследуемой системы ВСМТУ следует производить в рамках принятого сценария роста объема перевозок на перспективу, то есть для фиксированного комплекса существующих параметров проектирования при определенной величине функции Гп(t).
Решение задачи начинают с назначения комплекса элементов ВСМТУ и расчетных альтернатив изменения их облика и мощности, из которых должна формироваться оптимальная стратегия освоения перевозок. При назначении таких альтернатив, можно ориентироваться на известные сферы экономической целесообразности применения различных элементов системы в работе ВСМТУ и методов организации их работы.
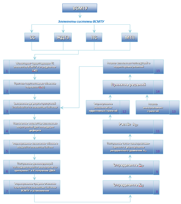
Методика формирования экономически эффективных стратегий изменения облика и мощности по элементам системы ВСМТУ, показанная на рисунке 2.4.1 базируется на реализации алгоритма Кеттеля при формировании доминирующего исходного и допустимого множества альтернатив по критериям инвестиций (К) и мощности (Г) и применении метода кафедры «Изыскания и проектирование железных дорог» МИИТа для формирования экономически эффективных стратегий по элементам или системе ВСМТУ в целом.
Апробация разработанной методики формирования экономически эффективных стратегий этапного развития облика и мощности элементов системы ВСМТУ для пропуска контейнерного транзита с учетом изменения прогнозов потребных объемов перевозок и построение области эффективных стратегий по методике, изложенной в третей главе диссертации будет проведена для теоретически возможных данных по объемам работы и параметрам элементов системы ВСМТУ.
Теоретическая реализация семи блоков представленного на рисунке 2.4.1 алгоритма показана в п. 2.4 настоящей главы.
Для подготовки информационной основы решения задачи формирования экономически эффективных стратегий изменения облика и мощности элементов и системы ВСМТУ в целом приведен пример по аналогии с работой [40] и рассмотрены этапы реализации методики МИИТа с использованием полученных значений Г, ti,j, Кi в п. 2.4.4.
Исходная информация, необходимая для решения задачи показана в таблицах 2.4.1, 2.4.2, 2.4.3. Реализация этапов 8 и 9 производится на основе формирования матриц Кi,jи Сi,j расчета стоимости переходов из i в j альтернативы Кi,jи эксплуатационных расходов Cij. В таблицах 2.4.1, 2.4.2 показаны фрагменты матриц для определения Кi,jи Сi,j.
Рисунок 2.4.1 - Блок-схема методики формирования экономически эффективных стратегий этапного развития облика и мощности по элементам и системе ВСМТУ в целом
Таблица 2.4.1
Матрица разрешенных переходов из менее в более мощную альтернативу
| j i | 1 | 2 | 3 | 4 |
| 1 | 1 | 1 | 1 | |
| 2 | 0 | 1 | 1 | |
| 3 | 0 | 0 | 1 | |
| 4 | 0 | 0 | 0 |
Таблица 2.4.2
Матрица стоимости разрешенных переходов, в млн. долл.USA
| j i | 1 | 2 | 3 | 4 |
| 1 | 20 | 55 | 95 | |
| 2 | - | 35 | 75 | |
| 3 | - | - | 40 | |
| 4 | - | - | - |
Таблица 2.4.3
Расчет эксплуатационных расходов при Е = 0,1 ,в млн. долл.USA
| t | 1 | 2 | 3 | 4 | 5 | 6 | 7 | 8 | 9 | 10 | 11 |
| at | 0,91 | 0,826 | 0,751 | 0,683 | 0,621 | 0,564 | 0,513 | 0,467 | 0,424 | 0,385 | 0,36 |
| Гп(t) | 0,53 | 0,66 | 0,8 | 0,93 | 1,1 | 1,19 | 1,32 | 1,45 | 1,59 | 1,72 | 1,85 |
| C(t) | 44,52 | 55,44 | 67,2 | 78,12 | 92,4 | 99,96 | 110,88 | 121,8 | 133,56 | 144,48 | 155,4 |
| C(t)αt | 40,51 | 45,793 | 50,46 | 53,355 | 57,38 | 56,377 | 56,881 | 56,88 | 56,629 | 55,62 | 55,94 |
В соответствии с рекомендациями изложенными в работах [40,41,42,43] формирование рекуррентных уравнений для определения оценки узловых точек на сетке «Альтернатива – Время» производится по шагам, которые определяют сроки переходов из менее в более мощные альтернативы. При этом метод и методика, разработанные профессорами Кондратченко А.П. и Турбиным И.В., предусматривают при определении Аj,t формирование рекуррентных уравнений для всех узловых точек, в которые разрешены переходы на основе использования исходной информации, полученной в матрицах 2.4.1, 2.4.2 и таблице 2.4.3.















