Формирование ОЭС Диплом Правим (Телков)111111 — копия (1217734), страница 7
Текст из файла (страница 7)
Процессы функционирования выделяются с точки зрения выполнения ВСМТУ основной цели – обеспечения контейнерного транзита.
Предлагаемый подход к описанию ВСМТУ и/или ее элементов (МТП, ТУ, ТЗ) по аналогии с [22,32,37] устанавливает следующий порядок рассмотрения системных представлений: процессуальное, макроскопическое, иерархическое, функциональное, микроскопическое – и применяется в дальнейшем для создании методологии формирования множеств альтернатив облика и внешней среды ВCМТУ при разработке концепции его инвестиционного проекта. [22]
Системное представление объекта исследования ВCМТУ и/или его основных элементов (МТП, ТУ, ТЗ) позволяет производить декомпозицию этих сложных технико-экономических систем для формирования эффективных стратегий их этапного развития с последующим агрегированием решения по системе в целом.
Рассмотренные системные представления ВCМТУ и их характеристика позволяют приступить к разработке стратегии решения проблемы этапного развития облика и мощности ВСМТУ севера Дальневосточного приморья для реализации контейнерного транзита в условиях недостаточности информации по прогнозу грузовой работы.
1.3. Разработка концепции этапного развития и мощности ВСМТУ для реализации экспорта углеводородов и контейнерного транзита.
Изучение основных системных представлений ВСМТУ, а в частности макро и микроскопического позволяет приступить к разработке искомой концепции.
Как известно и особо подчеркнуто в работе [38]применительно к развитию облика и мощности транспортной системы, концепция определяет стратегию действий лица , принимающего решения при создании инвестиционного проекта развития железнодорожной системы ВСМТУ.
По аналогии с работой [22] рассмотрим три составных этапа концепции.
Первый этап предусматривает проведение мониторинга:
1. Объемов работы исследуемой технико-экономической системы или ее элементов с прогнозом их роста на перспективу в пределах транзитного и местного района тяготения проектируемого объекта ВСМТУ;
2. Технико-экономический показателей, в работе существующей транспортной системы ВСМТУ и её элементов, причин, влияющих на отказы и уровень мощность;
3. Техническое состояние (ТС) элементов системы с установлением «узких мест», оказывающих влияние на реализацию мощности, соответствующей исходным параметрам ВСМТУ;
Реализация первого этапа концепции позволяет получить исходную информационную базу для проведения последующих действий в виде Гп(t) и Гв(t) , т.е. потребной и возможной провозной способности исследуемой системы.
Второй этап направлен на реализацию сопоставительного анализа Гп(t) иГв(t), с назначением мероприятий, поддерживающих работоспособность системы на требуемом уровне. При Гп(t) < Гв(t) можно улучшать ее технико-экономические показатели за счет модернизации, ремонтов, не требующих больших инвестиций, а при Гп(t) >Гв(t) за счет проведения реконструктивных мероприятий – этапно наращивать мощность ВСМТУ.
Устойчивый во времени прогноз потребной провозной способности Гп(t) определяет расчетный случай, в пределах которого на основе разработанной методики формируется искомая стратегия развития облика и мощности ВСМТУ.
Решение подобной задачи предусматривает создание соответствующего инструментария, который позволил бы реализовать процедуру формирования оптимальной и субоптимальной стратегии этапного изменения облика и мощности исследуемой системы.
Лицо, принимающее решение (ЛПР) на данном этапе анализирует оптимальные и возможные субоптимальные альтернативы и отбирает из них приемлемую альтернативу для эффективной реализации проекта строит ОЭС. При этом в качестве критерия поиска оптимальной и субоптимальной стратегией используются суммарные дисконтированные строительно-эксплуатационные расходы, а для формирования ОЭС интегральный эффект.
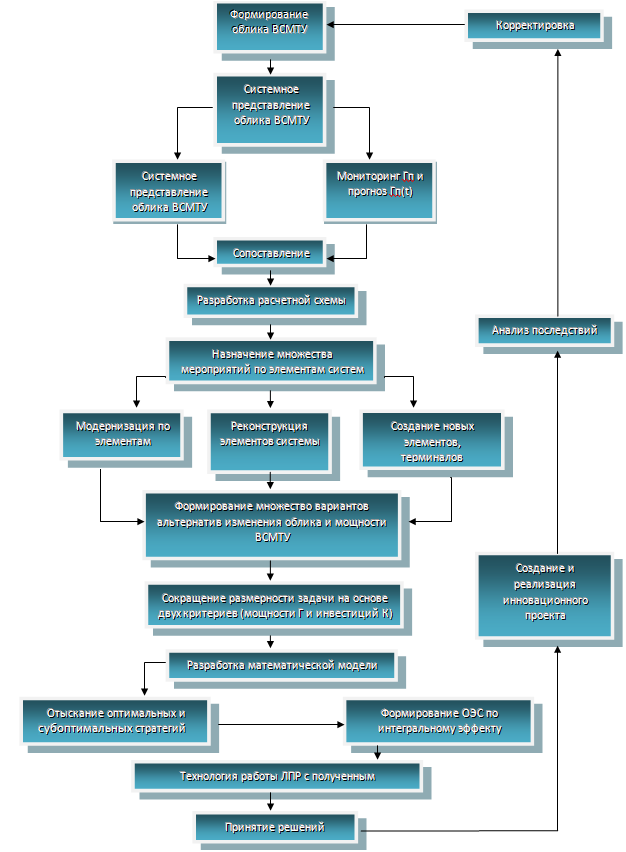
Разработка инвестиционного проекта по принятой ЛПР стратегии и последующей ее реализацией с анализом последствий и корректировкой дальнейших решений в пределах принятого горизонта расчета -это заключительный этап. Блок- схема разработанной концепции приведена на рисунке 1.3.1.
Рисунок 1.3.1 -Блок - схема концепции формирования облика и мощности Ванинско-Совгаванского мультимодального транспортного узла
2.Разработка методики формирования оптимальной стратегии этапного развития облика и мощности ВСМТУ
2.1. Создание информационной основы для формирования множества альтернатив развития облика и мощности ВСМТУ
Разработанная в первой главе концепция, определяющая алгоритм действий формирования области эффективных стратегий (ОЭС) этапного перспективного развития ВСМТУ позволяют преступить к созданию информационной основы для формирования множества возможных альтернатив развития облика и мощности ВСМТУ.
В настоящем исследовании под альтернативой этапного развития облика и мощности ВСМТУ предлагается понимать совокупность множества элементов исследуемой системы с учетом существующего технического состояния и используемого на данный период времени.
В связи с этим техническое состояние (ТС) исследуемой системы приводит к необходимости отбирать для ее функционирования такие мероприятия для ликвидации возможного дефицита пропускной способности, которые позволят этапно осваивать нарастающие объемы перевозок на близкую, среднюю и дальнюю перспективы. В свою очередь это приводит к необходимости формирования возможного множества альтернатив (ТС) с учетом использования различных намеченных мероприятий. При этом необходимо намеченные мероприятия проанализировать с позиции их влияния на работу системы и ее элементов и определить очередность их использования с учетом динамики роста перевозок, этапности развития исследуемой системы и рассредоточения инвестиций во времени (в пределах горизонта расчета).
Изменение параметров любого элемента системы приводит ее к новому облику и мощности, что в свою очередь, подчеркивает большую размерность задачи и необходимость дальнейшей декомпозиции ВСМТУ на элементы в соответствии с принятыми в первой главе системными представлениями.
В следствии этого, рождается необходимость поделить ВСМТУ на элементы: сортировочную станцию (СС), припортовые станции (ПСi), железнодорожные транспортные звенья (ЖТЗi), морские торговые порты (МТПi). При этом необходимо информационную основу для принятия решений готовить с учетом реализации конечной цели освоения перспективного объема транзита контейнеров при агрегировании стратегий развития элементов системы в единое целое.
Формирование информационной основы следует вести в соответствии с принятой в исследовании концепцией. Вначале на основе комплексного системного представления ВМТУ и его элементов, приведенных в первой главе, формируется модель облика исследуемой системы и ее элементов для решения проблемы беспрепятственного пропуска контейнерного транзита.
На рисунке 2.1.1. показан схематический облик исследуемой системы ВСМТУ, представляющий совокупность четырех припортовых станций.
Рисунок 2.1.1 - Схематический облик существующего ВСМТУ
(ВМТП- Ванинский морской торговый порт
СМТП-Совгаванский морской торговый порт)
Микроскопическое системное представление ВСМТУ, сделанное в первой главе, разрешает на основе принятой иерархии и с учетом дальнейшей декомпозиции исследуемой системы на элементы сформировать их облик.
На рисунке 2.1.2 приведен схематический облик МТПi и припортовых станций, входящих в структуру ВСМТУ для реализации контейнерного транзита.
Рисунок 2.1.2- Схематический облик МТП как элементов ВСМТУ
ВСМТУ имеет 3 терминала которые включают в себя 21 причал, и 1 из них контейнерный. Перегрузка контейнеров осуществляется на причале N 7, на котором установлен контейнерный перегружатель. СМТП содержит 7 причалов, но не имеет контейнерных.
На рисунке 2.1.3 показан схематический облик элементов железнодорожной инфраструктуры.
Рисунок 2.1.3 - Схематический облик существующих железнодорожных
транспортных звеньев ВСМТУ
2.2 Моделирование множества возможных стратегий этапного развития облика и мощности ВСМТУ
На основе микроскопического системного представления объекта исследования, анализа существующих подходов в моделировании транспортных сетей, мониторинга технического состояния элементов инфраструктуры ВСМТУ и прогноза возможных в перспективе объемов контейнерного транзита, может быть рассмотрен процесс моделирования множества возможных стратегий этапного развития существующих моделей облика и мощности ВСМТУ и его элементов.
При этом возможны две гипотезы в решении проблемы моделирования перспективного этапного изменения облика и мощности исследуемой системы ВСМТУ:
-
первая гипотеза предусматривает этапное изменение облика и мощности сортировочной станции и логистического центра в предположении, что мощность припортовых станций, транспортных звеньев и МТП достаточна для пропуска транзитного потока контейнеров, что позволяет реализовать формирование эффективной стратегии развития сортировочной станции и логистического центра, с последующим поиском, по мере необходимости, рациональных путей развития припортовых станций, транспортных звеньев и МТП;
-
вторая гипотеза предусматривает решение задачи, при которой вначале формируется стратегия развития облика и мощности МТП, ПС и ТЗ, а затем моделируется развитие СС для реализации суммарного объема контейнерного транзита.
Рассмотрим формирование по первой гипотезе возможного множества стратегий развития ВСМТУ для принятого сценария роста транзита TEU
.
1. Для решения данной задачи подбираем такие теоретически возможные мероприятия развития СС и ЛЦ, которые позволят освоить
в пределах принятого горизонта расчета до 2030 года и радикально решат проблему пропуска через ВСМТУ прогнозируемого объема контейнерного транзита при обязательном выполнении главного условия взаимодействия элементов исследуемой системы ВСМТУ по реализуемой грузовой работе:
(2.1)
где
,
,
,
– возможная провозная способность соответственно сортировочной станции, железнодорожных транспортных звеньев, припортовых станций, МТП.
2. Предположим,что мы сформировали оптимальную стратегию развития сортировочной станции в пределах принятого горизонта расчета и суммарного роста объема перевозок, далее следует распределить поток, проходящий через сортировочную станцию на расчетные сроки между припортовыми станциями и морскими торговыми портами с учетом перспективных возможностей изменения их облика и мощности.
3. Если предположить, что от МТП1 пойдет к сортировочной станции на 2030 год Г1 млн. TEU (рис.2.2.1)
4. На основе мониторинга существующего технического состояния инфраструктуры элементов МТП, назначаем множество возможных вариантов мероприятий, которые позволят сформировать исходное множество альтернатив этапного наращивания мощности портов с определением Гв.Используя алгоритм Кеттеля, производим сужение универсального множества альтернатив (УМА) до допустимого множества альтернатив (ДМА).
5. Для принятых к расчетам альтернатив из допустимого их множества произведем расчет
и нанесем их на графике для всех МТПi.















