Формирование ОЭС Диплом Правим (Телков)111111 — копия (1217734), страница 2
Текст из файла (страница 2)
Особенностью Дальневосточного Федерального Округа является наличие сухопутных границ с КНР и КНДР, а также морских границ с Японией и США. Кроме того, в федеральном округе представлены все виды субъектов РФ (кроме города федерального значения), в том числе единственная в России автономная область (Еврейская) и единственный в России автономный округ, вышедший из состава (Магаданской) области (Чукотский). Один из трёх федеральных округов, в котором нет ни одного города-миллионика.
Из справочника [8] известно, чтоплощадь Дальнего Федерального Округа равна 6 169 329 км², что составляет 36.08 % площади всей страны (самый большой по площади федеральный округ).
Как известно, ведущие места в работе транспортной системы ДФО занимает Транссибирская и Байкало-Амурская железные дороги, являющиеся опорными магистралями.
Транссибирская железнодорожная магистраль (Трансси́б), Великий Сибирский Путь (историческое название) — железная дорога через Евразию, соединяющая Москву (южный ход) и Санкт-Петербург (северный ход) с крупнейшими Восточно-Сибирскими и Дальневосточными промышленными городами России.Фактическая протяженность Транссибирской магистрали по главному пассажирскому ходу составляет 9288,2 км (примерно 5772 мили). По этому показателю она является самой длинной на планете, пересекая по суше почти всю Евразию. [9]
Магистраль проходит по территории 20 субъектов Российской Федерации и 5 федеральных округов. Эти богатые природными ресурсами регионы располагают значительным экспортным и импортным потенциалом.
Транссиб играет огромную роль в социально-экономическом развитии страны. В регионах, по которым проходит магистраль, добывается 65% российского угля, осуществляется 20% нефтепереработки и 25% выпуска древесины.
Магистраль обеспечивает выход на востоке на сеть железных дорог Северной Кореи, Китая, Монголии и Казахстана, а на западе, через российские порты и пограничные переходы — в европейские страны.
На Транссибе расположено 87 городов, из которых 14 являются центрами субъектов Российской Федерации. [9]
По Транссибу осуществляется существенный объем внешнеторговых перевозок. В 2015 году по магистрали в экспортно-импортном и транзитном сообщении перевезено 113,1 млн. тонн грузов.[10]
По Транссибу перевозится более 50% внешнеторговых и транзитных грузов. Транссибирская магистраль включена в качестве приоритетного маршрута в сообщении между Европой и Азией в проекты международных организаций ЕЭК ООН, ЭСКАТО ООН, ОСЖД. [11]
Байка́ло-Аму́рская магистра́ль (БАМ) — железная дорога в Восточной Сибири и на Дальнем Востоке в подчинении ВСЖД и ДВЖД.
Одна из крупнейших железнодорожных магистралей в мире. Основной путь Тайшет — Советская Гавань строился с большими перерывами с 1938 года по 1984 год. Строительство центральной части железной дороги, проходившее в сложных геологических и климатических условиях, заняло более 12 лет, а один из самых сложных участков: Северомуйский тоннель был введён в постоянную эксплуатацию только в 2003 году. БАМ является восточной частью Великого Северного железнодорожного пути, советского проекта 1928 года.БАМ почти на 500 км короче Транссиба на участке от Тайшета до морского порта Ванино. Объём грузоперевозок на 2014 год около 12 млн тонн.[12]
Сетевые задачи достаточно трудоемки в плане их решения из-за недостаточности информации по объёмам грузов и изменением структуры субъектов региона от Тайшета до Сахалина и от Владивостока до Анадыря.
Образование ДФО и изменение структуры административных единиц в него входящих, ставит новые задачи при решении рассматриваемой в настоящем исследовании проблемы, с учетом специфики проекта экономического развития региона, природно-климатических и других, влияющих на принятие решений, факторов. При этом сложность решения региональных сетевых задач, связана при вырезке фрагментов (элементов) ЕТС с количеством входов-выходов из выделяемой для самостоятельного рассмотрения подсистемы.
Для преодоления этих трудностей и концентрации внимания на элементах ЕТС, непосредственно участвующих в реализации задач «Стратегии 1» в многочисленных работах последних лет предложена дальнейшая декомпозиция сети на элементы, которые получили название: Мультимодальные транспортные коридоры (МТК), Мультимодальные транспортные узлы (МТУ) и Транспортные звенья (ТЗ) разных видов транспорта их соединяющие. В свою очередь, МТК, МТУ и ТЗ могут быть объединены в Мультимодальную транспортную сеть (МТС) на основных транзитных направлений, таких как «АТР - Европа». [13, 14, 15, 16,17, 18, 19 и др.]
При этом слово мульти… - (от лат. multum - много) - часть сложных слов, означающая множественность или многократность чего-либо [20], используется в аббревиатуре названий элементов сети, вместо слова многовидовая транспортная сеть.
В работе С.М. Гончарука [13] детально рассмотрены существующие подходы к решению вопросов развития опорной транспортной сети Дальнего Востока и Северо-Востока, с учетом взаимодействия разных видов транспорта, разработана оригинальная методика экономической оценки вариантов завоза грузов в малоосвоенные районы и даны предположения по строительству новых железных и автомобильных дорог в исследуемом регионе. Учет неопределенности прогноза грузовой работы выполнен на основе варьирования их объемами в большом диапазоне.
В работе использован принцип декомпозиции, предусматривающий сначала выделение полигона транспортной сети от Тайшета до острова Сахалин, а затем выделение опорных транзитных железнодорожных магистралей Транссиб и строящегося БАМа с перемычками и полигонов местной сети путей сообщения с входом в очаги природных ресурсов и пункты, через которые происходило снабжение малоосвоенных районов. Технико-экономические расчеты производились по методике, изложенной в [7]. В работе [13] впервые применен метод кафедры МИИТа для формирования оптимальной стратегии развития облика и мощности местной сети малоосвоенных районов. Разработанная в [13] расчетная схема многовидовой транспортной сети Дальнего Востока и Северо-Востока от Тайшета до Сахалина не потеряла актуальность в настоящее время.
Впервые выбор метода решения задачи формирования оптимальной стратегии развития мультимодального транспортного узла (МТУ) выполнен в работе [21] и получил дальнейшее развитие в монографии [22]. При этом в [22] введены новые понятия и определения. В частности, предложено и детально рассмотрено понятие «мультимодальная транспортная сеть» (МТС), как совокупность мультимодальных транспортных коридоров (МТК) и МТУ выделенных из ЕТС страны, или ее регионов для решения стратегических задач развития транспортных коммуникаций на основных направлениях транзита и экспорта.
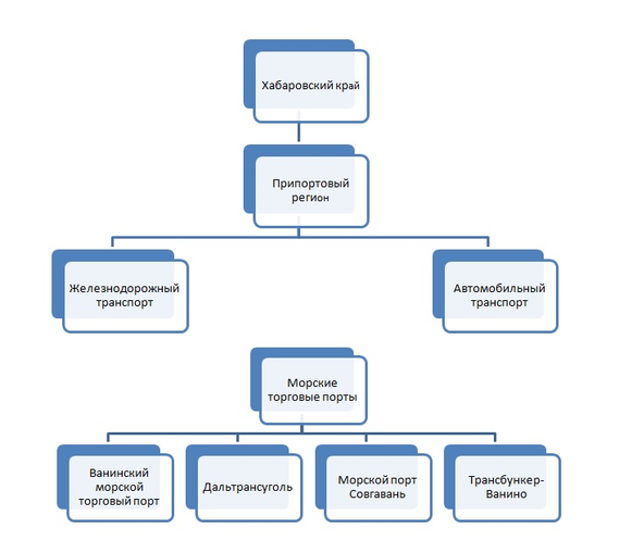
Учитывая изложенное в работе [22] следует отметить, что для реализации контейнерного транзитного потенциала РФ следует детально рассматривать элементы МТК «АТР - Европа», которые реализуются входы – выходы транзита контейнеров через морские торговые порты (МТП) Дальневосточного Приморья. В связи с этим уместно в рамках дальнейшей декомпозиции выделить в структуре транспортной сети Хабаровского края, так называемые «Припортовые регионы». При этом следует учесть, что сегмент рынка транспортных услуг, связанный с контейнеризацией, по мнению экспертов, наиболее инвестиционно привлекателен в мировой практике. На рисунке 1.1.3 показана укрупненная структура элементов исследуемого припортового региона Дальневосточного Приморья.
Рисунок 1.1.3 - Укрупненная структура Ванинско-Совгаванского припортового региона Дальневосточного приморья
Как известно из [22]МТУ подразделяются на два типа. Первый – узлы международного, федерального уровня, часто территориально соответствующие семи главным федеральным округам. Второй – узлы регионального (межрегионального) значения, распространяющие свое влияние на один, два или три субъекта РФ (республику, край, округ). Если транспортный узел охватывает один регион, его называют региональным, если два или три – межрегиональным. Ванинско-Совгаванский мультимодальный транспортный узел относится к федеральному.
Федеральные мультимодальные узлы используются для перевозок природных ресурсов из месторождений Дальневосточного региона и Сибири к местам их переработки, обеспечивая потребности западного региона.
Таким образом, ВСМТУ припортового региона представляет из себя сложную социо-технико-экономическую систему, состоящую из совокупности железнодорожных, автодорожных элементов , морских торговых портов и звеньев разных видов транспорта .
Рисунок 1.1.4 - Схема расположения припортовых регионов Дальнего Востока:
1 – Тайшет; 2 – Тында; 3 – Сковородино; 4 – Новый Ургал; 5 – Известковый;6 – Комсомольск-на-Амуре; 7 – Хабаровск; 8 – СС Уссурийск; 9 – МТП Ванино; 10 – МТП Советская Гавань; 11 – МТП Холмск; 12- «Ванинский морской торговый порт»; 13- «Трансбункер»; 14- «Дальтрансуголь».
На сегодняшний день основными проблемами для главных портов Дальнего Востока являются недостаточная грузопропускная способность, нехватка припортовых коммуникаций и высокий износ оборудования, а также недостаточная пропускная способность железных дорог. Последний фактор является определяющим в дальнейшем развитии портового хозяйства и всей транспортной системы Дальнего Востока. [23]
Исследуемый Ванинско-Совгаванский припортовый регион – это часть территории административного деления ДФО в пределах Хабаровского края, отличающаяся от других его частей совокупностью исторически сложившихся экономико-географических особенностей, дающих выход транзитных грузопотоков, сухопутного магистрального транспорта в морское мировое торговое пространство через крупные морские торговые порты, работающие в совокупности со связывающими их транспортными звеньями железнодорожного и автомобильного транспорта.
Порты Хабаровского края - Ванино и Советская Гавань, пропускная способность которых имеет высокий потенциал роста. Путь к ним пролегает по БАМу, движение по которому не столь интенсивно, как по Южному широтному ходу Транссиба. Развитие порта Владивосток невозможно ввиду территориальных ограничений. Рост грузооборота в других портах Приморья напрямую зависит от ограниченных возможностей Южного широтного хода магистрали.
В сравнении с другими дальневосточными портами, преимущественными позициями портов Ванино и Советская Гавань являются самая удобная и глубокая на Дальнем Востоке акватория и наличие возможности увеличения портовых мощностей и подходов к порту.
Преимуществом Ванинского порта является более короткое - на 400-500 км расстояние от месторождений на БАМе до моря по сравнению с портами Приморья, что позволяет иметь некоторое преимущество в здоровой конкурентной борьбе.
Строительство угольных и других терминалов в Ванино приведёт, в конечном счёте, к снижению стоимости переработки грузов в портах Хабаровского и Приморского краёв, повысит заинтересованность грузовладельцев в наращивании производства объёмов экспортных товаров, которые должны в дальнейшем стать достаточным для портовиков всего Дальнего Востока. Исходя из этих предположений и строилась в последние 10 лет стратегия по развитию Ванино - Советско-Гаванского транспортного узла.[23]
Развитие мощностей морских портов Дальневосточного региона отнесено к одной из ключевых проблем в Транспортной стратегии Российской Федерации. Вместе с тем увеличению объема грузопотока и его скорости его движения препятствуют несогласованность действий портовиков и железнодорожников, неразвитость транспортной инфраструктуры в условиях роста грузопотока и обилие «узких» мест на железных дорогах. С целью улучшения взаимодействия с портами и обеспечения перспективного роста объемов перевозок необходимо:
1. развивать транспортную инфраструктуру портов и железнодорожных подходов к ним;
2. формировать конкурентоспособную тарифную политику транзитных внешнеторговых перевозок для наращивания объема грузопотока.
3. внедрять прогрессивные логистические технологии с подключением всех участников транспортного конвейера.[23]
Анализ развития ситуации и роста грузовой базы на Дальнем Востоке показывает, что к 2020 году Ванино-Совгаванский транспортный узел, включающий в себя порты Ванино и Советская Гавань, будет способен переработать около 50 млн. тонн грузов. Потенциальная грузовая база, тяготеющая к узлу, значительно превышает указанные объемы перевозок. Наибольшее значение имеет перспектива добычи и экспорта угля, руды и рудных концентратов, особенно из районов, прилегающих к БАМу.
Вместе с тем, успешному развитию Портов Ванино-Совгаванского транспортного узла и как следствие увеличению грузопотока и скорости движения грузов препятствует обилие «узких» мест на Байкало-Амурской магистрали. С 2000 года грузопоток по БАМу увеличился на 50%. По прогнозам специалистов, к 2015 году рост составит 2–2,5 раза. Уже сейчас можно говорить о том, что пропускных возможностей БАМа для обработки такого потока грузов может не хватить.[24]
Правомерность выделения такого региона как объекта исследования обоснована количеством транспортных входов в него с одной стороны, сложностью облика (структуры) ВСМТУ с другой, важностью и актуальностью транспортных проблем, которые должны решаться с использованием его элементов .
По аналогии с [22] предметом и цельюнастоящего исследования является формирование облика ВСМТУ, решение комплексных проблем наращивания его мощности под реализацию контейнерного транзита на основе разработки методики формирования области эффективных стратегий этапного развития МТУ и его элементов с учетом недостаточности информации по прогнозам объемов перевозок.














