Текст ВКР (1214889), страница 8
Текст из файла (страница 8)
Классические механизмы психологического влияния и действия по развитию навыков влияния
| Вид механизма | Содержание механизма | Действия по развитию навыков влияния |
| Убеждение | Влияние на основе рациональных доказательств | - Развивать риторические навыки (для устных коммуникаций). - Усиливать «убеждающую силу» материальных средств передачи информации, совершенствуя семантическую структуру текста, визуальную образность представления и т.д. (для письменных коммуникаций). |
| Внушение | Иррациональные влияния | - Овладевать приемами психологической манипуляции. |
| Подражание | Воспроизведение поведения | - Овладевать приемами психологической манипуляции. - Поддерживать соответствующий имидж. Соблюдать корпоративные правила поведения. |
| Заражение | Эмоциональное вовлечение | - Развивать экспрессивные возможности. - Использовать эмоционально заряженные средства художественного воздействия («силу искусства»). |
ПРИЛОЖЕНИЕ 2
Виды регламентов поддержки организационной культуры
Универсальные регламенты поддержания организационной культуры
Кадровая политика
Корпоративные стандарты
Рабочие инструменты
Должностные инструкции
Паспорт рабочего места
Специфические регламенты поддержания организационной культуры
Корпоративная этика
Руководство для персонала
Обращения этических комиссаров
Меморандумы по вопросам организационной культуры, включая корпоративную историю, инициативы и обращения
Соглашения работодателей и персонала о соблюдении корпоративной этики
ПРИЛОЖЕНИЕ 3
Структура и содержание документа «Корпоративная этика»
| Раздел документа «Корпоративная этика» | Содержание |
| Назначение документа | Обоснование необходимости документа с точки зрения его назначения и роли в системе организационно-распорядительной документации. |
| Обращение лидеров (собственников, топ-менеджеров) | Персонификация создателей документа (с указанием конкретных должностных лиц, обращающихся с нравственным призывом). |
| Видение организации | Описание идеологической платформы производственного поведения. |
| Корпоративные ценности | Описание базовых ценностей (небольшое их количество, максимально запоминающихся, понятных, ярких). |
| Правила корпоративного поведения | Описание правил поведения с конкретизацией требований к различным аспектам и типам корпоративных ситуаций. |
| Порядок поддержки корпоративной этики | Этические комиссары организации и правила их работы. |
| Порядок обращений персонала | Механизм обратной связи в организации |
| Обязательства компании и обязательства сотрудника | Персонификация пользователей документа (описание личных обязательств конкретного сотрудника). |
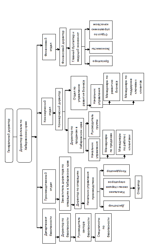
ПРИЛОЖЕНИЕ 4
Организационная структура филиала АО «Армадилло Бизнесс Посылка» в Хабаровском крае
ПРИЛОЖЕНИЕ 5
Структура кадрового состава фирмы АО «Армадилло Бизнесс Посылка» (чел.)
| Должностные категории работников | Всего работников на 1.01.2016г. | Вес % | В том числе: | Численность женщин | Численность мужчин | ||||
| Промышленный персонал | Не промышленный персонал | ||||||||
| Все работающие | 751 | 100 | 736 | 15 | 405 | 346 | |||
| Руководители | 83 | 11 | 83 | 0 | 29 | 54 | |||
| Специалисты | 383 | 51 | 381 | 2 | 246 | 137 | |||
| Рабочие | 285 | 38 | 272 | 13 | 115 | 170 | |||
ПРИЛОЖЕНИЕ 6
Численность персонала АО «Армадилло Бизнесс Посылка» по годам
| На 01.01 | Численность (чел.) в том числе: | ||||
| Всего | Руководителей | Специалистов | Рабочих | ||
| 2014 | 760 | 86 | 360 | 314 | |
| 2015 | 714 | 81 | 342 | 291 | |
| 2016 | 751 | 83 | 383 | 285 | |
ПРИЛОЖЕНИЕ 7
Общее количество работников по возрастной категории (чел.)
| Категория персонала | Возраст | |||||
| Старше 50 лет | % | От 30-50 лет | % | До 30 лет | % | |
| Руководители | 7 | 11,67 | 65 | 12,92 | 11 | 5,85 |
| Специалисты | 32 | 53,33 | 346 | 48,91 | 105 | 55,85 |
| Рабочие | 21 | 35,00 | 192 | 38,17 | 72 | 38,30 |
| ВСЕГО: | 60 | 100 | 603 | 100 | 88 | 100 |
ПРИЛОЖЕНИЕ 8
Численный состав и структура персонала по образованию (чел.)
| Образование | 2014 | % | 2015 | % | 2016 | % |
| Два высших, аспирантура, докторантура | 128 | 16,84 | 130 | 18,21 | 126 | 16,78 |
| Высшее | 367 | 48,29 | 369 | 51,68 | 391 | 52,06 |
| Среднее-специальное | 161 | 21,18 | 116 | 16,25 | 136 | 18,11 |
| Среднее | 94 | 12,37 | 90 | 12,61 | 91 | 12,12 |
| Неполное средние | 10 | 1,32 | 9 | 1,26 | 7 | 0,93 |
| Всего: | 760 | 100 | 714 | 100 | 751 | 100 |
ПРИЛОЖЕНИЕ 9
Распределение категорий персонала по образованию (2016 г)
| Образование | Руководители | % | Специалисты | % | Рабочие | % |
| Два высших, аспирантура, докторантура | 12 | 14,46 | 114 | 29,76 | - | - |
| Высшее | 65 | 78,31 | 231 | 60,31 | 95 | 34,17 |
| Средне-специальное | 4 | 4,82 | 31 | 8,09 | 101 | 36,33 |
| Среднее | 2 | 2,41 | 7 | 1,83 | 82 | 29,5 |
| Итого | 83 | 100 | 383 | 100 | 278 | 100 |
ПРИЛОЖЕНИЕ 10
Общий стаж сотрудников предприятия
| Стаж работы общий | Численность | Стаж работы общий | Численность |
| До 1 г. всего, в т. ч. ПП персонал руководители специалисты служащие | 60 37 16 2 5 | 5 - 10 л. Всего, в т. ч. ПП персонал руководители специалисты служащие | 188 150 1 35 2 |
| 1 - 3 л. всего, в т. ч. ПП персонал руководители специалисты служащие | 62 44 15 3 | 10 - 15 л. всего, в т. ч. ПП персонал руководители специалисты служащие | 187 149 32 6 |
| 3 - 5 л. всего, в т. ч. ПП персонал руководители специалисты служащие | 66 38 14 2 | Более 15 л. всего, в т. ч. ПП персонал руководители специалисты служащие | 188 142 4 40 2 |
ПРИЛОЖЕНИЕ 11
Характеристика основных типов организационных культур
| Тип организационной культуры | |||
| Органическая | Предпринимательская | Бюрократическая | Партиципативная |
| Организация направляется | |||
| согласием с общей идеей | свободной инициативой | сильным руководством | всесторонними обсуждениями |
| Проблемы решаются на основе | |||
| исходного согласия с целями | индивидуального творчества | ясного и сосредоточенного продумывания | открытого взаимодействия |
| Лидерство основывается на | |||
| разделяемых взглядах о направлении общего движения | наличия авторитета и признания | власти и положении | содействии контактам и сотрудничеству |
| С хроническими проблемами справляются с помощью | |||
| не придания им значения и отказа от обсуждения | поиска новых творческих подходов | укрепления руководства и следования правилам | более напряженной дискуссии и выработки способов решения |
| Повседневная работа | |||
| осуществляется при минимальном вмешательстве в нее | выполняется и видоизменяется каждый по-своему | зависит от неизменности курса и активности руководства | постоянно перепроверяется для большего совершенства |
| Функция и ответственность | |||
| реализуется с почти автоматической скоростью | получаются такими, какими их делают люди | предписываются и закрепляются | разделяются и сменяются по необходимости |
| Окончание приложеия 11 | |||
| Желания и интересы отдельных людей | |||
| оцениваются по степени их согласованности с целями организации | считаются более важными, чем интересы организации | подчиняются интересам организации | согласуются с интересами организации путем договоренностей |
| Руководство | |||
| задает контекст и цель, сводя к минимуму остальное вмешательство | дает людям возможность делать так, как они считают нужным | определяет лидеров и возможные направления развития | действует как катализатор группового взаимодействия и сотрудничества |
| Разногласия и конфликты | |||
| отражают факт расхождения с общими целями и задачами | являются продуктивным выражением индивидуальных особенностей и различий | угрожают стабильности организации и мешают работе | считаются жизненно необходимыми для эффективного решения проблем |
| Коммуникации (общение) | |||
| ограничены и несущественны | меняются по интенсивности и непредсказуемы | формальны и подчиняются правилам | открыты и насыщенны |
| Информация и данные (как правило) | |||
| расцениваются как совместное знание, которое не нужно выносить вовне | используются для индивидуальных достижений | контролируются, и доступ к ним ограничен | оцениваются и распределяются открыто |
ПРИЛОЖЕНИЕ 12















