ПЗ (1214053), страница 2
Текст из файла (страница 2)
Станция Хабаровск-2 является важнейшей двухкомплектной сортировочной станцией Дальневосточного направления. На нее поступает большое количество вагонов в расформирование. Поэтому продолжительность простоя транзитного вагона с переработкой имеет большое значение для сортировочной станции.
В дипломном проекте рассматривается нечетная сортировочная система. Целью проекта является, создание отправительских маршрутов для сокращения простоя транзитных вагонов с переработкой на станции.
1Технико-эксплуатационная характеристика станции Хабаровск II
1.1 Техническая характеристика станции
Станция Хабаровск II расположена на главном направлении Дальневосточной железной дороги, по основному назначению и характеру работы является сортировочной, по объему выполняемых работ отнесена к внеклассной.
Прилегающий электрифицированный перегон Хабаровск II – Хабаровск I - двухпутный (в нечетном направлении). По I главному пути – односторонняя автоблокировка для движения пассажирских и грузовых поездов нечетного направления. По II главному пути – односторонняя автоблокировка для движения пассажирских и грузовых поездов четного направления.
Прилегающий электрифицированный перегон Хабаровск II – Красная речка – двухпутный (в четном направлении). По 1 главному пути – двухсторонняя четырехзначная автоблокировка для движения пассажирских и грузовых поездов обоих направлений. Движение по пути осуществляется по правилам для однопутных перегонов. По II главному пути – двухсторонняя четырехзначная автоблокировка для движения пассажирских и грузовых поездов обоих направлений. Движение по пути осуществляется по правилам для однопутных перегонов.
Станция Хабаровск II оборудована блочной маршрутно-релейной централизацией. Управление устройствами БМРЦ нечетной системы производится с поста ЭЦ-1 дежурным по станции нечетного направления.
Управление устройствами БМРЦ четной системы производится с поста ЭЦ-2 дежурным по станции четного направления [1].
Станция Хабаровск II представлена системами двух направлений, четной и нечетной, с последовательным расположением парков.
Грузопоток, следующий из западных регионов в морские порты и погранпереходы Дальневосточного региона проходит через четную сортировочную систему.
Вагонопоток (преимущественно порожний), следующий из Владивостокского региона, проходит через нечетную сортировочную систему.
1.1.1Четная сортировочная система
Четная сортировочная система станции Хабаровск II предназначена для переработки четного и нечетного транзитного вагонопотока, поступающих составов из местных вагонов и состоит из последовательно расположенных парков:
-
прибытия «А»;
-
сортировочной механизированной горки большой мощности;
-
сортировочного парка «ЧС»;
-
четного приемоотправочного парка «О»;
-
четного приемоотправочного парка «Т».
Кроме этого, для пропуска пассажирских поездов, а также для работы с местными вагонами имеются дополнительные парки:
Парк «Н» – расположен параллельно парку «А». С восточной стороны к нему примыкает путевое развитие механизированной дистанции погрузочно-разгрузочных работ (МЧ-1), с западной стороны – подъездные пути «НХГ».
Парк «Г» – расположен параллельно четному сортировочному парку «ЧС». К западной горловине парка примыкают подъездные пути маневровой системы «Четная» и путевое развитие МЧ-1.
Парк «П» – расположен последовательно парку «Г». С восточной стороны парка «П» к главному четному ходу примыкают тупики 7 поста.
Парк «ГД» – механизированная дистанция погрузо-разгрузочных работ (МЧ-1), расположен параллельно парку «Н».
Парк «А»
Предназначен для приёма чётных и нечетных грузовых поездов, поступающих в переработку, также для выставления составов из местных вагонов и выставления углового вагонопотока из нечётной сортировочной системы. Кроме того в парке «А» выполняется обслуживание и подставка составов к расформированию.
Сортировочная горка:
Предназначена для расформирования – формирования чётных и нечётных транзитных поездов, при бывших на станцию в расформирование, а также составов из вагонов с местным грузом («выводок»), углового вагонопотока из нечётной сортировочной системы и формирования поездов в процессе роспуска в соответствии с действующим планом формирования
На надвижной части горки расположено рабочее место составителей поездов, производящих расцепку вагонов при роспуске составов.
Сортировочный парк «ЧС»:
Предназначен для накопления вагонов по назначениям плана формирования, местных вагонов для подачи под погрузочно-выгрузочные фронты, углового вагонопотока на нечётную сортировочную систему, а также технически неисправных вагонов для отцепочного деповского ремонта. В сортировочном парке «ЧС» производится окончание формирования составов в хвостовой горловине парка.
Парк отправления «О»
Используется для приёма и отправления чётных и нечётных транзитных грузовых поездов, обслуживания составов и подготовки их к отправлению, а также для отправления чётных и нечётных поездов своего формирования.
Приемоотправочный парк «Т»
Парк имеет три пути для приема и отправления грузовых поездов обоих направлений, а также тупик №4 для обгона локомотивов.
Все пути парка электрифицированы.
Парк «Н»
Необходим для обслуживания грузового района и пропуска грузовых и пассажирских поездов.
Парк «Г»
В парке «Г» производится обслуживание грузового района станции и маневровой системы «Артзатон», также производится пропуск грузовых и пассажирских поездов.
Парк «П»
Предназначен для приёма, отправления и пропуска пассажирских и грузовых поездов, приёма угольных маршрутов, прибывающих в адрес
ТЭЦ-1.Все пути парка электрифицированы.
Парк «ГД»
Имеет следующее путевое развитие 14 погрузочно-выгрузочных путей, выставочные пути, а также путь АРТ - ходовой.
1.1.2 Нечетная сортировочная система
Нечетная сортировочная система предназначена для переработки нечетного транзитного вагонопотока, поступающих местных вагонов и состоит из последовательно расположенных парков:
-
прибытия «Б»;
-
сортировочной горки;
-
сортировочного парка «НС»;
-
приемоотправочного парка «В».
Парк «Д», который расположен в западной части станции и примыкает к главному ходу стрелкой №206.
Парк «Б»
Предназначен для приема нечетных грузовых поездов, поступающих в переработку. В парке имеется съезд 708/706, соединяющий парк «Б» с нечетным главным ходом для пропуска поездных локомотивов из парка «Б» в локомотивное депо Хабаровск II..
Сортировочная горка
Необходима для расформирования нечетных транзитных поездов и прибывших на станцию в расформирование, также формирование поездов в процессе роспуска в соответствии с действующим планом формирования поездов.
На надвижной части горки расположено рабочее место составителя поездов, производящего расцепку вагонов при роспуске составов.
Пути надвига 1 и 2 электрифицированы до горба горки.
Сортировочный парк «НС»
В сортировочном парке производится накопление вагонов по назначениям плана формирования, накопление углового вагонопотока на четную сортировочную систему и окончание формирования составов в хвостовой горловине парка.
Приемоотправочный парк «В»
Предназначен для приема, отправления и пропуска нечетных грузовых и пассажирских поездов, отправления нечетных поездов своего формирования.
К восточной горловине парка примыкает маневровый район системы «ППЖТ». К западной горловине парка примыкает маневровый район «Нечетная система», пути локомотивного эксплуатационного депо.
Все пути парка электрифицированы.
Парк «Д»
Парк расположен в западной части станции и примыкает к главному ходу стрелкой №206 и предназначен для приема и отправления электропоездов.
Парк имеет два приемоотправочных пути №11 и №12, соединительный путь между стрелками №252 и №256, три тупика, ведущие на территорию Хабаровской дистанции электроснабжения, один тупик – на территорию тяговой подстанции контактной сети и ходовой путь в локомотивное депо. Путь №11 электрифицирован.
1.2 Структура управления станцией
Руководство производственной деятельностью станции Хабаровск II, контроль за выполнением суточных и сменных заданий, организация обработки поездов и вагонов по Технологическому процессу осуществляются начальником станции и по установленному распределению обязанностей другими должностными лицами (главным инженером, заместителями начальника станции, начальником производственно-технического отдела).
Главный инженер станции руководит работой производственно-технического отдела, инженера АСУ, инженера по подготовке кадров, инженеров по охране труда, штата работников по нормированию и оплате труда, помимо руководства он является первым заместителем начальника станции и непосредственно подчинен начальнику станции.
Заместитель начальника станции по технической работе находится в подчинении начальника железнодорожной станции Хабаровск II, главного инженера. В оперативном подчинении находится у заместителя по безопасности движения, заместителя по оперативной работе [1].
Оперативное руководство эксплуатационной работой станции возложено на заместителя начальника станции по оперативной работе и заместителя начальника станции по грузовой работе.
Оперативное руководство эксплуатационной работой станции возлагается на заместителя начальника станции по оперативной работе и сменных руководителей – станционного диспетчера, маневрового диспетчера по развозу местного груза, дежурных по станции, маневровых диспетчеров по направлениям, дежурных по горке на расформировании, дежурных по паркам, дежурных станционных постов централизации.
Схема административного руководства работой станции Хабаровск II представлена на рисунке 1.1.
Рисунок 1.1. Схема административного руководства работой станции Хабаровск II
15
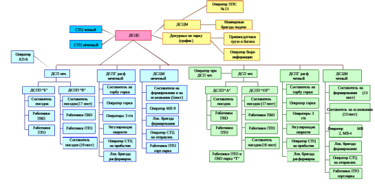
Оперативное руководство работой смены по приему, переработке и отправлению транзитного вагонопотока, местной работой осуществляет станционный диспетчер (ДСЦС).
Оперативное руководство маневровой работой по подаче, уборке и расстановке вагонов по фронтам погрузки-выгрузки, по подготовке вагонов под погрузку осуществляет маневровый диспетчер по развозу местного груза.
Приемом, отправлением и пропуском грузовых и пассажирских поездов, производством маневровой работы, пропуском поездных локомотивов из депо под поезда и от поездов в депо руководит единолично дежурный по железнодорожной станции (ДСП чет.), (ДСП неч.).
Оперативное руководство маневровой работой по расформированию-формированию поездов осуществляется дежурными по горке на расформировании, маневровым диспетчером четной сортировочной системы и маневровым диспетчером нечетной сортировочной системы.
Маневровый диспетчер сортировочной системы организует работу по окончанию формирования одногруппных, двухгруппных и многогруппных поездов, выполняет план по расформированию, формированию и отправлению составов, производит планирование поездообразования с использованием системы АСУ станций.
Оперативное руководство обработкой поездов и составов в парках приема и отправления, безопасности движения и производства маневровой работы осуществляется дежурным станционного поста централизации.
Схема оперативного руководства работой станции Хабаровск II представлена на рисунке 1.2.
Рисунок 1.2. Схема оперативного руководства работой стан
ции Хабаровск II
17
2 Организация вагонопотоков и поездопотоков на станции
2.1 Расчет вагонопотоков и поездопотоков на станции Хабаровск II
Технология работы сортировочных станций разрабатывается исходя из плановых среднесуточных размеров вагонопотоков.
Организация вагонопотоков призвана: устанавливать наиболее рациональный путь следования груженных и порожних вагонопотоков по направлениям сети железных дорог; правильно распределять сортировочную работу между станциями; обеспечивать ускорение доставки грузов; сокращать простой вагонов под накоплением и переработкой; интенсивнее и эффективно использовать сортировочные устройства и маневровые средства; снижать себестоимость перевозок. Для удобства использования полученные размеры вагонопотоков помещаются в косую таблицу.
В таблице корреспонденции груженых вагонопотоков по станции Хабаровск–ll представлена среднесуточная величина вагонопотоков. Размер груженых вагонопотоков по станции Хабаровск – ll представлен в таблице 2.1.
Таблица 2.1















