Диплом (1210722), страница 4
Текст из файла (страница 4)
Выходная информация:
-
список проданной продукции;
-
список сумма проданной продукции;
-
сумма выручки.
-
Поддержка торгового оборудования
АИС должна поддерживать работу с торговым оборудованием: сканер штрих-кода, принтер чеков, принтер штрих-кодов, электронные торговые весы, кассовый аппарат.
-
Работа со сканерами штрихкодирования
Сканер должен позволять считывать двумерный штрих код (2D) для работы в системе ЕГАИС.
-
Печать чеков
Принтер чеков должен поддерживать систему ЕГАИС. Пример чека приведён на рисуноке 13.
Рисунок 13 – Примерный чек системы ЕГАИС
-
Печать ценников
Входная информация:
– товарная накладная.
Выходная информация:
– ценники на бумаге (рисунок 14).
Рисунок 14 – Ценник
С помощью программы BPwin опишем реализацию алкогольной и не алкогольной продукции с АИС учета при розничной торговле диаграммами IDEF0 и IDEF3. Рассмотрим на примере, как будет происходить оприходование товарной продукции. На рисунке 15 изображена диаграмма IDEF0 процесс оприходования не алкогольной продукции.
Рисунок 15 – Процесс оприходования неалкогольной продукции «TO-BE»
На рисунке 16-17 изображена диаграмма IDEF3 «создания БД не алкогольной продукции» и «создания БД алкогольной продукции», которая показывает последовательность выполняемых работ на данном этапе. Подробное описание процесса диаграммами IDEF0 и IDEF3 «TO-BE», с помощью программы BPwin, «Реализация алкогольной продукции» и «Реализация не алкогольной продукции» можно посмотреть в Приложении В.
Рисунок 16 – Процесс создания БД неалкогольной продукции «TO-BE»
Рисунок 17 – Процесс создания БД алкогольной продукции «TO-BE»
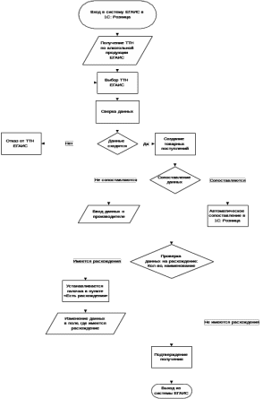
В данной АИС одной из основных задач будет работа в системе ЕГАИС. На рисунке 18 изображена блок схема, работы в системе ЕГАИС для регистрации алкогольной продукции.
Рисунок 18 – Процесс регистрации алкогольной продукции в системе ЕГАИС
3.2.1 Автоматизация проведения ревизии
На диаграммах «TO-BE» приведено примерное время проведения, данного процесс. Трудозатраты данного процесса будут составлять 8 минут, в отличие от 14 часов и 13 минут (см. глава 1 пункт 1.1), это на 99,08% быстрее. Контекст процесса ревизии представлено на диаграмме IDEF0 «TO-BE» построенной в программе BPwin на рисунке 19. Описание декомпозиции процесса ревизии см. Приложение Г.
Рисунок 19– Процесс ревизии «TO-BE»
3.1 Разработка решений по информационному обеспечению
В соответствии с главной 2 в пункте 2.2 в подпункте 2.2.4.1, требуется провести классификацию и идентификацию данных по товарным позициям. В Приложении Д приведена таблица классификация товарных позиций.
В Таблице Д.1 «Классификация торговой продукции» содержит 18 товарных групп. Каждая группа имеет набор товарных позиций. В таблице подсчитано сколько товарных позиций в каждой группе. Количество товарных позиций составляет 161 шт. Данный этап необходим для идентификации товарных данных в БД товарной продукции.
Идентификация данных будет производится с помощью системы штрихкодирования. Принцип штрихового кодирования (ШК) — кодирование алфавитно-цифровых символов в виде чередования черных и светлых полос различной ширины (штрихов и пробелов), считывание с помощью сканирующего устройства, которое расшифровывает коды и передает информацию на ЭВМ. ШК — одно из наиболее распространенных средств автоматической идентификации. Расшифровка кодов осуществляется сканирующими устройствами. Коды Европейской ассоциации товарной нумерации (EAN) состоят из 13 цифр (иногда — из 8 для малых размеров упаковки). На рисунке 20 изображена идентификация данных при помощи штрих кодирования.
Рисунок 20 – Штрих-код EAN-13
Штрих-код EAN-13 – удлиненные штрихи в начале и в конце штрих-кода определяют его границы. Штрих-код можно разделить на две части разделительным знаком, который имеет вид удлиненных штрихов в центре символа. Все товары, которые реализуются через сети розничной торговли, маркируются в соответствии со штрих-кодовой символикой EAN. Этой символикой также маркируются товары, которые будут продаваться в группе, как например, упаковки с минеральной водой. Данные штрих-коды широко используются в АИС учёту в розничной торговле.
-
Первый набор кодирования означают код страны-изготовителя.
-
Второй набор цифр кодирования – код предприятия-изготовителя.
-
Третий набор цифр кодирования – код товара, присваивается организацией-изготовителем или продавцом самостоятельно в виде регистрационного номера в пределах своего предприятия. В этих цифрах изготовитель может закодировать необходимые для идентификации данные: наименование, сорт, артикул, цвет, массу, размер и др.
-
Четвёртый набор цифр кодирования — контрольная цифра, предназначенная для считывания штрих-кода сканером по алгоритму EAN. Контрольное число находят путем определенной последовательности арифметических действий.
За единицу ширины штриха принимается модуль – самый узкий штрих или пробел шириной 0,33 мм. Каждая цифра кодируется семью модулями, которые сгруппированы в два штриха и два пробела. Например, цифра 4 представлена как 1011100. Ширина штрихов и пробелов — от одного до трех модулей.
Информацию о коде несут также ширина штрихов, пробелов и их сочетание. Номинальный размер символа EAN-13 от первого до последнего штриха – 31,35 мм. Вокруг кода должно быть пустое пространство, так что номинальная ширина составляет 37,29 мм. В начале и конце ШК помещены удлиненные краевые штрихи, указывающие на начало и конец сканирования. Рабочие место кассира должно быть оборудовано принтером для печати данных штрих-кодов и сканером для считывания данных со штрих-кодов.
ШК предназначен для реализации функций:
– автоматизированная идентификация товаров с помощью машино-считывающих устройств;
– автоматизированный контроль и учет товарных запасов;
– оперативное управление процессом товародвижения: отгрузкой, транспортировкой и складированием товаров;
– повышение скорости и культуры обслуживания покупателей.
3.3 Разработка решений по техническому обеспечению
Определившись с ПО следующим шагом будет подбор оборудования для АИС. Исходя из моделей процесса реализации алкогольной и не алкогольной продукции «TO-BE» требуется как минимум два рабочих места. Одно рабочие место-кассира и одно рабочие место-директора).
Рабочие место кассира должно быть оборудовано (см. приложение В):
– принтером чека;
– фискальным регистраторам для работы в системе ЕГАИС, для печати чеков с QR-кодом (описание данного чека находится в пункте 3.1);
– принтером этикеток и штрих-кодов;
– электронные торговые весы с принтером этикеток.
Также необходимо наличие персонального компьютера(ПК), который будет выступать в роли кассового аппарата. Типовые требования к системному и техническому обеспечению работоспособности АИС 1С «Розница»:
– операционная система: MS Windows 98/Me и выше;
– процессор: Intel Pentium II 400 МГц и выше (рекомендуется Intel Pentium III 866 МГц);
– оперативная память: 512 Мбайт и выше (рекомендуется 1024 Мбайт);
– жесткий диск: При установке используется около 200 Мбайт.
Не обходимо наличие SSD-накопитель (Твердотельный накопитель), так как он обеспечивает высокую скорость чтения/записи данных.
Рабочее место директора оснащается персональным компьютером (ПК) и должен иметь требования указанные в таблица 6.
Таблица 6 – Технические требования
| Тип оборудования | Наименование\характеристики |
| Рабочая станция обмена данными | |
| Аппаратное обеспечение | |
| Процессор | Процессор 32 с частотой от 1,9 ГГц и выше |
| ОЗУ | От 2 Гб или более |
| Сетевой контроллер | Ethernet контроллер, 100/1000 Mbps, разъем RJ45 |
| Дисковый накопитель | Общий объем не менее 50 GB |
| Криптографическое оборудование | Аппаратный крипто-ключ |
| Программное обеспечение | |
| Операционная система | Windows 7 Starter и выше |
| Общесистемное ПО | Java 8 и выше |
| Программное обеспечение ЕГАИС | Выдается бесплатно Росалкогольрегулированием. Установка дополнительного ПО не требуется. |
| Бухгалтерская программа организации | Должна иметь возможность формировать файл установленного формата для отправки в ЕГАИС |
Персональный компьютер находящийся, на рабочем месте директора, нуждается в модернизации и приобретении лицензионной операционной системы (ОС). Данному рабочее место дополнительно оснащается двумя SSD-накопителя, для наилучшей обработки, записи, чтения и хранения данных. Используется технология RAID (англ. Redundant Array of Independent Disks — избыточный массив независимых дисков) — технология виртуализации данных, которая объединяет несколько дисков в логический элемент для избыточности и повышения производительности. RAID 1 (mirroring — «зеркалирование») — массив из двух (или более) дисков, являющихся полными копиями друг друга.
Вывод по техническому обеспечению:
– RAID 1 обеспечивает приемлемую скорость записи и быструю скорость чтения при распараллеливании запросов.
– RAID 1 имеет высокую надёжность — работает до тех пор, пока функционирует хотя бы один диск в массиве. Вероятность выхода из строя сразу двух дисков равна произведению вероятностей отказа каждого диска, то есть значительно ниже вероятности выхода из строя отдельного диска.
– недостаток RAID 1 состоит в том, что по цене двух жестких дисков пользователь фактически получает объём лишь одного [48].
3.4 Разработка решений по обеспечению многопользовательской работы
Для обеспечения работы многопользовательского режима работы АИС 1С «Розница», необходима локальная сеть поддержка клиент-серверного варианта работы. На рисунке 21 изображена модельная схема локальной сети.
Рисунок 21 – Схема локальной сети
На рисунке 22 изображена схема локальной сети. Локальная сеть была спроектирована в соответствие с стандартами телекоммуникационной инфраструктуры коммерческих зданий [6].
Рисунок 22 – Схема расположения рабочих мест
-
-
Разработка решений по программному обеспечению
3.5.1 Разработка решение по автоматизации ввода данных
Входная информация – товарно-транспортная накладная(ТТН) товарной продукции.














