Диплом (1210722), страница 9
Текст из файла (страница 9)
Продолжение прил. Д
Продолжение таблицы Д.1
| Хлебобулочные изделия | |
| 1 | 2 |
| Хлеб | 2 |
| Батон | |
| Бытовая химия | |
| Мыло | 5 |
| Средства для мытья посуды | |
| Средства для стирки | |
| Средства для уборки дома | |
| Средства личной гигиены | |
| Свежие фрукты | |
| Абрикосы | 14 |
| Нектарины | |
| Груши | |
| Яблоки | |
| Виноград | |
| Дыня | |
| Арбуз | |
| Вишня | |
| Черешня | |
| Клубника | |
| Бананы | |
| Киви | |
| Апельсины | |
| Мандарины | |
| Свежие овощи | |
| Томаты | 11 |
| Огурцы | |
| Перец | |
| Лук | |
| Петрушка | |
| Укроп | |
| Капуста | |
| Свекла | |
| Картофель | |
| Чеснок | |
| Морковь | |
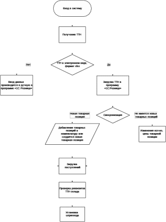
Приложение Ж
Описание процесса составления складской накладной неалкогольной продукции
Рисунок Ж.1 – Процесса составления складской накладной не алкогольной продукции
Продолжение прил. Ж
Рисунок Ж.2 – Продолжение рисунка 15 «Процесса составления складской накладной не алкогольной продукции»
Приложение К
Пример исходного кода программного модуля обработки входных накладных
Код модуля «Импорт2»
Sub Импорт2()
'
' Импорт2 модуль
'
'
Range("C8:D150").Select
Selection.Cut Destination:=Range("D8:E150")
Range("D8:E150").Select
ActiveWindow.SmallScroll Down:=9
Range("D9:D150").Select
Range("D150").Activate
Selection.NumberFormat = "0.00"
ActiveWindow.SmallScroll Down:=-132
Range("B9:B150").Select
Selection.TextToColumns Destination:=Range("B9"), DataType:=xlDelimited, _
TextQualifier:=xlDoubleQuote, ConsecutiveDelimiter:=True, Tab:=True, _
Semicolon:=False, Comma:=False, Space:=True, Other:=False, FieldInfo _
:=Array(Array(1, 1), Array(2, 1)), TrailingMinusNumbers:=True
Range("A9:A150").Select
Selection.Copy
Windows("ГОТОВАЯ ТТН.xlsx").Activate
Range("D2").Select
ActiveSheet.Paste
Windows("Накладная 1.xlsx").Activate
ActiveWindow.SmallScroll Down:=-123
Range("B9:B150").Select
Application.CutCopyMode = False
Selection.Copy
Windows("ГОТОВАЯ ТТН.xlsx").Activate
ActiveWindow.SmallScroll Down:=-18
Range("E2").Select
ActiveSheet.Paste
Windows("Накладная 1.xlsx").Activate
ActiveWindow.SmallScroll Down:=-117
Range("C9:C150").Select
Application.CutCopyMode = False
Selection.Copy
Windows("ГОТОВАЯ ТТН.xlsx").Activate
Range("F2").Select
ActiveSheet.Paste
Windows("Накладная 1.xlsx").Activate
ActiveWindow.SmallScroll Down:=-120
Range("D9:D150").Select
Application.CutCopyMode = False
Продолжение прил. К
Selection.Copy
Windows("ГОТОВАЯ ТТН.xlsx").Activate
ActiveWindow.SmallScroll Down:=-3
Range("G2").Select
ActiveSheet.Paste
Windows("Накладная 1.xlsx").Activate
ActiveWindow.SmallScroll Down:=-117
Range("E150").Select
ActiveWindow.SmallScroll Down:=-117
Range("E150").Select
ActiveWindow.SmallScroll Down:=-117
Range("E9:E150").Select
Application.CutCopyMode = False
Selection.Copy
Windows("ГОТОВАЯ ТТН.xlsx").Activate
Range("H2").Select
ActiveSheet.Paste
ActiveWindow.SmallScroll Down:=-18
Windows("Накладная 1.xlsx").Activate
ActiveWindow.SmallScroll Down:=-138
Range("J9").Select
End Sub
Код программного модуля «Импорт»
Sub Импорт()
'
' Импорт Модуль
'
'
Range("F6:I150").Select
ActiveWindow.SmallScroll Down:=-141
Range("F6:H150").Select
ActiveWindow.SmallScroll Down:=-126
Selection.Cut Destination:=Range("G6:I150")
Range("E7:E150").Select
ActiveWindow.SmallScroll Down:=-120
Selection.TextToColumns Destination:=Range("E7"), DataType:=xlDelimited, _
TextQualifier:=xlDoubleQuote, ConsecutiveDelimiter:=True, Tab:=True, _
Semicolon:=False, Comma:=False, Space:=True, Other:=False, FieldInfo _
:=Array(Array(1, 1), Array(2, 1)), TrailingMinusNumbers:=True
Windows("ГОТОВАЯ ТТН.xlsx").Activate
Windows("Накладная 2.xlsx").Activate
Range("A7:A150").Select
Selection.Copy
Windows("ГОТОВАЯ ТТН.xlsx").Activate
Range("A2").Select
Selection.PasteSpecial Paste:=xlPasteValues, Operation:=xlNone, SkipBlanks _
:=False, Transpose:=False
Windows("Накладная 2.xlsx").Activate
Продолжение прил. К
ActiveWindow.ScrollRow = 108
ActiveWindow.ScrollRow = 107
ActiveWindow.ScrollRow = 106
ActiveWindow.ScrollRow = 105
ActiveWindow.ScrollRow = 104
ActiveWindow.ScrollRow = 103
ActiveWindow.ScrollRow = 102
ActiveWindow.ScrollRow = 101
ActiveWindow.ScrollRow = 100
ActiveWindow.ScrollRow = 99
ActiveWindow.ScrollRow = 98
ActiveWindow.ScrollRow = 94
ActiveWindow.ScrollRow = 93
ActiveWindow.ScrollRow = 91
ActiveWindow.ScrollRow = 90
ActiveWindow.ScrollRow = 88
ActiveWindow.ScrollRow = 87
ActiveWindow.ScrollRow = 86
ActiveWindow.ScrollRow = 85
ActiveWindow.ScrollRow = 84
ActiveWindow.ScrollRow = 83
ActiveWindow.ScrollRow = 82
ActiveWindow.ScrollRow = 80
ActiveWindow.ScrollRow = 79
ActiveWindow.ScrollRow = 78
ActiveWindow.ScrollRow = 77
ActiveWindow.ScrollRow = 76
ActiveWindow.ScrollRow = 75
ActiveWindow.ScrollRow = 74
ActiveWindow.ScrollRow = 72
ActiveWindow.ScrollRow = 71
ActiveWindow.ScrollRow = 70
ActiveWindow.ScrollRow = 69
ActiveWindow.ScrollRow = 67
ActiveWindow.ScrollRow = 65
ActiveWindow.ScrollRow = 63
ActiveWindow.ScrollRow = 62
ActiveWindow.ScrollRow = 59
ActiveWindow.ScrollRow = 57
ActiveWindow.ScrollRow = 55
ActiveWindow.ScrollRow = 53
ActiveWindow.ScrollRow = 52
ActiveWindow.ScrollRow = 50
ActiveWindow.ScrollRow = 48
ActiveWindow.ScrollRow = 47
ActiveWindow.ScrollRow = 45
ActiveWindow.ScrollRow = 44
ActiveWindow.ScrollRow = 43
ActiveWindow.ScrollRow = 42
ActiveWindow.ScrollRow = 40
Продолжение прил. К
ActiveWindow.ScrollRow = 39
ActiveWindow.ScrollRow = 38
ActiveWindow.ScrollRow = 36
ActiveWindow.ScrollRow = 35
ActiveWindow.ScrollRow = 34
ActiveWindow.ScrollRow = 33
ActiveWindow.ScrollRow = 32
ActiveWindow.ScrollRow = 31
ActiveWindow.ScrollRow = 29
ActiveWindow.ScrollRow = 27
ActiveWindow.ScrollRow = 26
ActiveWindow.ScrollRow = 25
ActiveWindow.ScrollRow = 23
ActiveWindow.ScrollRow = 21
ActiveWindow.ScrollRow = 20
ActiveWindow.ScrollRow = 19
ActiveWindow.ScrollRow = 18
ActiveWindow.ScrollRow = 17
ActiveWindow.ScrollRow = 16
ActiveWindow.ScrollRow = 15
ActiveWindow.ScrollRow = 14
ActiveWindow.ScrollRow = 13
ActiveWindow.ScrollRow = 12
ActiveWindow.ScrollRow = 11
ActiveWindow.ScrollRow = 10
ActiveWindow.ScrollRow = 9
ActiveWindow.ScrollRow = 8
ActiveWindow.ScrollRow = 7
ActiveWindow.ScrollRow = 6
ActiveWindow.ScrollRow = 5
ActiveWindow.ScrollRow = 4
ActiveWindow.ScrollRow = 3
ActiveWindow.ScrollRow = 2
ActiveWindow.ScrollRow = 1
ActiveWindow.ScrollRow = 2
Range("B7:B150").Select
Application.CutCopyMode = False
Selection.Copy
Windows("ГОТОВАЯ ТТН.xlsx").Activate
Range("D2").Select
ActiveSheet.Paste
Columns("D:D").EntireColumn.AutoFit
Windows("Накладная 2.xlsx").Activate
ActiveWindow.SmallScroll Down:=-111
Range("E7:E150").Select
Application.CutCopyMode = False
Selection.Copy
Windows("ГОТОВАЯ ТТН.xlsx").Activate
ActiveWindow.SmallScroll Down:=-18
Range("E2").Select
Продолжение прил. К
ActiveSheet.Paste
Windows("Накладная 2.xlsx").Activate
ActiveWindow.ScrollRow = 108
ActiveWindow.ScrollRow = 107
ActiveWindow.ScrollRow = 106
ActiveWindow.ScrollRow = 105
ActiveWindow.ScrollRow = 104
ActiveWindow.ScrollRow = 103
ActiveWindow.ScrollRow = 102
ActiveWindow.ScrollRow = 101
ActiveWindow.ScrollRow = 100
ActiveWindow.ScrollRow = 99
ActiveWindow.ScrollRow = 95
ActiveWindow.ScrollRow = 94
ActiveWindow.ScrollRow = 93
ActiveWindow.ScrollRow = 91
ActiveWindow.ScrollRow = 90
ActiveWindow.ScrollRow = 89
ActiveWindow.ScrollRow = 88
ActiveWindow.ScrollRow = 87
ActiveWindow.ScrollRow = 85
ActiveWindow.ScrollRow = 83
ActiveWindow.ScrollRow = 82
ActiveWindow.ScrollRow = 81
ActiveWindow.ScrollRow = 78
ActiveWindow.ScrollRow = 77
ActiveWindow.ScrollRow = 76
ActiveWindow.ScrollRow = 75
ActiveWindow.ScrollRow = 73
ActiveWindow.ScrollRow = 72
ActiveWindow.ScrollRow = 70
ActiveWindow.ScrollRow = 69
ActiveWindow.ScrollRow = 68
ActiveWindow.ScrollRow = 67
ActiveWindow.ScrollRow = 64
ActiveWindow.ScrollRow = 63
ActiveWindow.ScrollRow = 62
ActiveWindow.ScrollRow = 59
ActiveWindow.ScrollRow = 58
ActiveWindow.ScrollRow = 57
ActiveWindow.ScrollRow = 56
ActiveWindow.ScrollRow = 54
ActiveWindow.ScrollRow = 53
ActiveWindow.ScrollRow = 51
ActiveWindow.ScrollRow = 48
ActiveWindow.ScrollRow = 47
ActiveWindow.ScrollRow = 46
ActiveWindow.ScrollRow = 45
ActiveWindow.ScrollRow = 44
ActiveWindow.ScrollRow = 43
Продолжение прил. К
ActiveWindow.ScrollRow = 41
ActiveWindow.ScrollRow = 40
ActiveWindow.ScrollRow = 38
ActiveWindow.ScrollRow = 37
ActiveWindow.ScrollRow = 36
ActiveWindow.ScrollRow = 35
ActiveWindow.ScrollRow = 34
ActiveWindow.ScrollRow = 33
ActiveWindow.ScrollRow = 31
ActiveWindow.ScrollRow = 30
ActiveWindow.ScrollRow = 29
ActiveWindow.ScrollRow = 28
ActiveWindow.ScrollRow = 27
ActiveWindow.ScrollRow = 26
ActiveWindow.ScrollRow = 25
ActiveWindow.ScrollRow = 22
ActiveWindow.ScrollRow = 21
ActiveWindow.ScrollRow = 20
ActiveWindow.ScrollRow = 18
ActiveWindow.ScrollRow = 17
ActiveWindow.ScrollRow = 16
ActiveWindow.ScrollRow = 15
ActiveWindow.ScrollRow = 14
ActiveWindow.ScrollRow = 13
ActiveWindow.ScrollRow = 12
ActiveWindow.ScrollRow = 11
ActiveWindow.ScrollRow = 10
ActiveWindow.ScrollRow = 9
ActiveWindow.ScrollRow = 8
ActiveWindow.ScrollRow = 7
ActiveWindow.ScrollRow = 6
ActiveWindow.ScrollRow = 5















