Диплом (1210722), страница 5
Текст из файла (страница 5)
Выходная информация – складская накладная.
ТТН могут выдаться магазину в двух вариантах в электронном и в распечатанном варианте. ТТН полученные в электронном варианте позволят во многом сократит время создания БД товарной продукции и в дальнейшем её изменения или пополнения.
В Приложении Ж изображена бок-схема описания процесса составления складской накладной не алкогольной продукции.
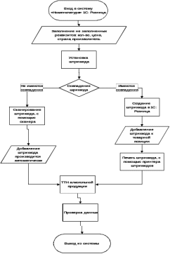
Составление складской накладной по алкогольной продукции происходит следующим образом. Первым этапом является регистрация алкогольной продукции в системе ЕГАИС. Описание процесса смотрите в пункте 3.1. Во время регистрации в программу заносятся реквизиты товара (наименование, количество, страна производитель). После регистрации составляется складская ТТН. На рисунке 23 изображена блок-схеме составления ТТН алкогольной продукции.
Рисунок 23 – Блок-схема составления ТТН складской алкогольной продукции
На рисунках 24, 25 приведены примеры входящих ТТН от поставщиков, не подлежащие импорту в систему 1С «Розница».
Рисунок 24 –ТТН №1 поставщика
Рисунок 25 – Пример ТТН №2 поставщика
На приведённых примерах видно, что на первом примере в ячейке «Количество» имеется два значения в одной ячейке (количество товара и единица измерения). На втором примере похожая ситуация, как и в первом, только единица измерения не в штуках, а в упаковках.
Поля для заполнения складской ТТН содержат следующие столбцы: №; № по док. Номенклатура поставщика; Номенклатура; Количество; Ед. изм.; Цена; Сумма; Ставка НДС; НДС; Статья расходов; Аналитика расходов; Номер ГТД; Страна производитель; Сертификат; Номер паспорта. Создаём файл в программе Excel назовём его «Готовая ТТН». Определим требуемое наименование столбцов в системе 1С «Розница» рисунок 26-27.
Рисунок 26 – Структура файла «Готовая ТТН»
Рисунок 27 – Структура файла «Готовая ТТН»
Разработка схемы алгоритма программного модуля для обработки входных ТТН поставщика. У данной ТТН существует следующая проблема, в ячейке «Количество» находится два типа данных, количество товара и указана единица измерения товарной позиции. Это не допустимо для импорта в систему 1С «Розница». Импорт ТТН осуществляется в формате XLS, следовательно возможна обработка посредством VB(Visual Basic). Создаётся программный модуль в редакторе Visual Basic и языке Visual Basic for Applications (VBA), который будет разделять данные и переносить все реквизиты товарной продукции в заранее созданный Excel файл «Готовая ТТН». VBA считается стандартным языком написания сценариев для приложений Microsoft, и в настоящее время он входит в состав всех приложений Office и даже приложений других компаний. В Приложение К предоставлен исходный код программного модуля «Ипорт2». На рисунке 28 изображена блок-схема работы программного модуля «Ипорт2».
Рисунок 28 – Блок-схема программного модуля «Импорт2»
На рисунке 29 изображена изменённая исходная накладная от поставщика. На рисунке 30 изображена ТТН поставщика пригодная для импорта.
Рисунок 29 – Изменённая ТТН поставщика
Рисунок 30 –ТТН поставщика пригодная для импорта
Поля формы (рисунок 29) были перенесены в файл «Готовая ТТН» для импорта в систему 1С «Розница». В ТТН поставщика в ячейке «Количество» было произведено разделение данных на другие ячейки.
Форма ТТН (рисунок 25) от поставщика так же не соответствует требованиям для импорта в систему 1С «Розница». В ней находится неизвестная единица измерения – «упак». Посредством программного модуля обработки данных в импорте ячейке «Количество» выполняется переименование строки с данными «упак» на строку «штук». На рисунке 31 изображена блок-схема работы модуля «Импорт». В приложении К приведён полный код программного модуля «Импорт».
Рисунок 31 – Блок-схема программного модуля «Импорт»
Форма пригодных для импорта накладных приведена на рисунке 32.
Рисунок 32 – Готовая ТТН поставщика для импорта
Интерфейс запуска программного модуля будет осуществляется через панель инструментов во вкладе «Разработчик», кнопками «Импорт данных из накладной №1» и «Импорт данных из накладной №2» (рисунок 33)
Рисунок 33 – Окно для работы с программным модулем
3.6 Разработка решений по правовому и организационному обеспечению
На основе построенных моделей процесса реализации алкогольной и не алкогольной продукции (см. приложение В) было выявлено следующее, для комфортной работы в данной АИС учета при розничной торговли требуется провести обучение персонала. Обучение будет проводится со специалистом в данной области и с подготовленным оборудованием. Обучение будет проводится в выходные дни персонала по 3 часа и 35 минут в день с 10:00 до 13:35. Персонал продуктового магазина работает по сменно два через два, то есть 2 дня рабочие, 2 дня выходных. Продолжительность обучения 5 дней. После прохождения обучения персонал получает все необходимые навыки и умения для работы в системе 1С «Розница», так же получает Удостоверение о повышении квалификации.
Следующим шагом будет переработка документа «Трудовой договора» с персоналом. А именно будет вводится новые обязанности у персонала. А именно в главе 1 пункте 1.1 «ИСПОЛНИТЕЛЬ» вводятся новые обязанности: умение работы в системе 1С «Розница». В главе 1 пункте 1.2 «ЗАКАЗЧИК» должен обеспечивать полноценной рабочей системой 1С «Розница», рабочей аппаратурой в данной системе, своевременно исправлять не исправности, произошедшие во время эксплуатации, данной АИС. Оригинальный договор можно приведён в Приложении Л.
4 Расчет экономической эффективности проектных решений
-
-
Расчёт затрат на разработку и внедрение проектируемой АИС
-
Для расчета затрат на разработку и внедрение проектируемой АИС применяется документ: «Типовые нормы времени на программирование задач для ЭВМ» [8]. В котором определены этапы расчёта экономической эффективности проектных решений.
Степень новизны зависит от вида разработки проекта. В данном проектном решении используется степень «В», то есть разработка проекта с использованием типовых проектных решений при условии их изменения; разработка проектов, имеющих аналогичные решения. Группа сложности алгоритмов: «2» - алгоритм учёта, отчётности, статистики поиска.
Для каждой из входных и выходных форм (документов) необходимо определить количество строк таблица 4.
Таблица 4 – Количество форм входной и выходной информации
| Наименование фактора | Значение фактора |
| Класс проектируемой подсистемы | Подсистема оперативного управления |
| Степень новизны проектируемой подсистемы | В |
| Сложность алгоритма | 2 |
| Входная информация, в т.ч: -переменная -нормативно-справочная | 6 4 2 |
| Выходная информация, в т.ч.: -электронные документы | 2 2 |
| Вид обработки входной информации | РВ |
| Тип используемого языка программирования | Языковой описатель |
Расчёт трудоёмкости проектных решений был произведён при составлении плана-графика создания АИС. Общие трудозатраты (Tоб) по каждому виду работ скорректированы с учетом бета-распределения оценки трудоёмкости и равны: Tоб = (130 + 4*130+115)/6 =127,5=128 (рабочих дней).
Для реализации проекта предполагается задействовать одного исполнителя, который будет осуществлять в одном лице должности: ведущий постановщик задач, специалист, ведущий программист, программист. Но также потребуются и параллельные работы. Такие как обучение персонала и работы по подключении к сети интернет и монтажные работы для установки локальной сети в магазине.
Распределение трудоёмкости по этапам проекта и реализации представлен с применением графического метода, диаграммы Гантта. Данная диаграмма приведена в приложение М.
-
Определение фонда заработной платы.
Стоимость разработки АИС зависит от особенностей конкретного предприятия, выполняемых на нем бизнес-процессов и других параметров. В среднем, стоимость выполнения отдельных этапов разработки и внедрения ИС одним исполнителем в городе Магадан (с учётом уплаты налога 30%) приведены в Таблице 6.
Таблица 6 – стоимость услуг разработки и внедрения информационных систем
| Этапы | Стоимость |
| Предварительное обследование предприятия и составление отчета об обследовании | 27000 рублей |
| Разработка технического задания | 50000 рублей |
| Внедрение типовых решений | 90000 рублей |
| Дальнейшее развитие системы, создание нового средства автоматизации | 95000 рублей |
| Сопровождение информационной системы | 30000 рублей в месяц |
| Итого (без сопровождения ИС): | 292000 рублей |
Таким образом, на разработку и внедрение АИС предприятию ООО «Магнолия» в п. Усть-Омчуг предполагается затратить 379600 рублей, в том числе 30% - 87600 рублей, со сроком изготовления 90 дней.
Для определения ожидаемой экономической эффективности от внедрения на предприятие АИС необходимо рассчитать фонд оплаты труда сотрудников. Численность работников в организации на 1 января 2016 года составляет 4 человека (таблица 7).















