Граф материал (1210721)
Текст из файла
Перечень графических материалов
| № п/п | Наименование листа | Формат |
| 1 | Анализ деятельности предприятия | А4 |
| 2 | Диаграммой IDEF0 AS-IS. Процесса ревизии | А4 |
| 3 | Требования федерального закона от 29.06.2015 № 182-ФЗ | А4 |
| 4 | Предполагаемый эффект от автоматизации задач и выбор ПО для АИС. | А4 |
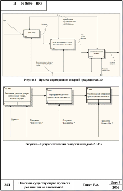
| 5 | Описание существующего процесса реализации не алкогольной | А4 |
| 6 | Описания функционала АИС | А4 |
| 7 | Описания функционала АИС | А4 |
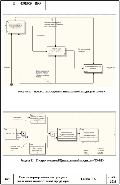
| 8 | Описание реорганизации процесса реализация неалкогольной продукции | А4 |
| 9 | Описание реорганизации процесса реализация алкогольной продукции | А4 |
| 10 | Реорганизация процесса «Ревизия». Идентификация данных о товарной продукции | А4 |
| 11 | Технические требования к рабочему месту директора | А4 |
| 12 | Модельная схема локальной сети | А4 |
| 13 | Схема расположения рабочих мест | А4 |
| 14 | Блок-схема составления ТТН складской алкогольной продукции | А4 |
| 15 | Разработка решения по автоматизации ввода данных | А4 |
| 16 | Блок-схема программного модуля «Импорт2» | А4 |
| 17 | Результат работы программного модуля «Импорт2» | А4 |
| 18 | Интерфейс запуска программного модуля | А4 |
Характеристики
Тип файла документ
Документы такого типа открываются такими программами, как Microsoft Office Word на компьютерах Windows, Apple Pages на компьютерах Mac, Open Office - бесплатная альтернатива на различных платформах, в том числе Linux. Наиболее простым и современным решением будут Google документы, так как открываются онлайн без скачивания прямо в браузере на любой платформе. Существуют российские качественные аналоги, например от Яндекса.
Будьте внимательны на мобильных устройствах, так как там используются упрощённый функционал даже в официальном приложении от Microsoft, поэтому для просмотра скачивайте PDF-версию. А если нужно редактировать файл, то используйте оригинальный файл.
Файлы такого типа обычно разбиты на страницы, а текст может быть форматированным (жирный, курсив, выбор шрифта, таблицы и т.п.), а также в него можно добавлять изображения. Формат идеально подходит для рефератов, докладов и РПЗ курсовых проектов, которые необходимо распечатать. Кстати перед печатью также сохраняйте файл в PDF, так как принтер может начудить со шрифтами.














