шпора_электроника 2.0 (1075553), страница 3
Текст из файла (страница 3)
Характеристики транзистора с общим эммитером
-
Выходные характеристики:
Рис.4
В схеме с общим эммитером наблюдается сильная зависимость тока коллектора от температуры.
-
Входные характеристики:
Iб=δ(Uбэ)/Uкэ=const
Рис.5
Iб=f(Uбэ) при Uкэ=const
Основные расчетные коэфициенты и параметры схемы с общим эммитером:
-
Статический коэфициент передачи тока:
Кiэ=Imк/Imб≈100
-
Коэфициент усиления по напряжениию:
Kuэ=Umкэ/Umбэ≈100
-
Коэфициент усиления по мощности:
Крэ=КіэКuэ≈1000
-
Входное сопротивление:
Rвх=Umбэ/Imб≈1 кОм
-
Фазовый сдвиг между входными и выходными сигналами
(составляет 180О):
Схема включения транзистора с общим коллектором:
Источник Е1 предназначен для смещения входного напряжения относительно 0-ля. Это необходимо для включения в работу двух полуволн Uвх пер:
Uвх=Uбэ+Uвых
Uвх=Uбэ+(iб+iк)Rн
В схеме с общим коллектором действует сильная обратная отрицательная связь, обеспечивающая ослабление входного сигнала (Uвх) выходным сигналом (Uвых). Особенностью данной схемы является то, что для входной цепи общим является коллектор, поскольку внутреннее сопротивление источников Е1 и Е2 мало, а по переменному току эти источники шунтированы конденсаторами С1 и С2. Входные и выходные характеристики схемы с общим коллектором аналогичны характеристикам с общим эммитером. Выходное напряжение находится в фазе со входным и почти полностью повторяет его. Именно поэтому данный каскад часто называют эммитерным повторителем.
Основные расчетные коэфициенты для схемы с общим коллектором:
-
Коэфициент передачи по току:
Кiк=Imэ/Imб=(Imк+Imб)/Imб=Kiэ+1
-
Коэфициент передачи по напряжению:
Kuк=Umвых/(Umбэ+Umвых)<1
-
Коэфициент передачи по мощности:
Rвхк=Umвх/Imвх=(Umбэ+Umвых)/Imб≈10 кОм
Схемы замещения транзистора:
-
Диференциальное сопротивление эммитерного перехода (прямое включение):
rэ=(dUэ/dIэ)|Uкб=const
rэ≈γт/Iэ≈0.025/Iэ≈1..10(Ом)
-
Объемное сопротивление:
rб ≈100..400
-
Эквивалентный источник тока:
αi учитывает составляющую тока эммитера
-
Диференциальное сопротивление коллекторного перехода:
rк(б)=dUкб/dIк|Iэ=const≈0.5..1(мОм)
-
Емкости эммитерного и коллекторного перехода:
-
Диференциальный коэфициент передачи по току:
α=dIк/Iэ|Uко=const
Схема замещения с общим эммитером:
Рис.9
rк(э)=rк(б)/(1+β)
C к(э)=C к(б) (1+β)
Схема замещения четырехполюсника:
Рис.10
Δ
U1=h11ΔI1 + h12ΔU2
ΔI1=h21ΔI1 + h22ΔU2
h11 = ΔU1 / ΔI1 | ΔU2=0 h21 = ΔI 2/ ΔI1 -выходное сопротивление транзистора
h21э =β h21 = α
h12 =ΔU1 /ΔU2 |ΔI1=0 h22 = ΔI 2 /ΔU2 | ΔI1=0 – выходная проводимость транзистора
Усиление с помощью транзистора
Главное еазначение транзисторов это усиление электрических сигналов по форме чаще всего близких к синусоиде. Различают 4 основных режеима работы транзисторов. Рассмотрим их на примере схемы с общим эммитером:
-
Активный и рабочий (эммитерный переход смещен прямо, коллекторный - прямо)
-
Инверсный режим (эмитерный смещен обратно,коллекторный - прямо)
-
Режим насыщения – оба p-n-перехода смещены прямо
-
Режим осечки – оба p-n- перехода смещены обратно
Режим работы транзистора определяется схемой включения, а также действующими величинами на входе и выходе. Рассмотрим различные варианты подачи входного сигнала на транзисторный каскад, включенный по схеме с общим эммитером:
-
В момент времени t0-t1 входной сигнал отсутствует Uвх=0, а Uвых=Епит- транзистор находится в отсечке-данный режим характеризуется высоким высоким сопротивлением транзистора по цепи К-Э
-
В момент времени t1 на входе транзистора подан sin-ный сигнал. Через время задержки входной сигнал достигает уровня, при котором
эмитерный переход отпирается (U отп для кремния = 0.25..0.5)
-
В момент времени t2-t здр входной сигнал становится меньше напряжениия отпирания и эммитерный переход закрыт, транзисторный переход в режиме отсечки
-
В момент времени от (t1-t здр) до (t2-t здр) транзистор находится в активном режие
На первом участке в интервале от 0 до t1 на входе транзистора имеется постоянное напряжение ЭДС1 по величине больше, чемнапряжение отпирания эммитерного перехода, но меньше чем напряжение насыщения эммитерного перехода(Для кремния Uбэнас≈0.7..1В) Например Е1 вызываетпротикание тока по цепи коллектора эммитера транзистора, а следовательно появление на выходе транзистора каскада напряжения Е2.
Е2~Е1~(ЕnRкэ)/(Rкэ+Rк)
В момент времени t1 на постоянное напряжение накладывается сигнал. На втором участке интервал (t2-t1) транзистор находится в активном режиме.
В момент времени t2 транзистор переходит в режим насыщения , достигаемый путем внедрения избыточного количества неосновного заряда в базовую область. Этому режиму соответствует Uбэнас . На выходе транзисторного каскада действует напряжение насыщения(Uбэнас для кремния ≈ 0.2в).
На участке от t2 до t3 транзистор находится в наыщении. В моент времени t3 входное напряжение становится меньше Uбэнас, транзистор переходит в активное соостояние.
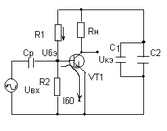
От t3 до t4 транзистор находится в активном режиме. свходное напряжение становится меньше Uэотп, следовательно на участке (t4-t5) транзистор в отсечке. В этом режиме сопротивление транзистора Rкэ=max и поэтому на входном каскаде дейтвует напряжение En. В моент времени t5 транзистор переходит в активное состояние и т.д. Таким образом при работе транзистора в активном режиме необходимо исключать такие режимы работы во входной цепи, которые переводили бы транзистор в отсечку или наыщение , искажающее выходной сигнал. Один возможных вариантов схемы усилителякаскада с общим эммитером:
Рис.13
Делитель R1-R2 предназначен для задания напряжения смещения базы(Uбэо). К данному напряжению прикладывается к эммитерному переходу транзистора Iбо определяемое по входным характеристикам транзистора.напряжение смещения базы соответствует ЭДС1 в рассмотренном выше случае(графики).Сопротивления резисторов R1, R2 определяется по формулам:
R1=(E2-Uбэо)/(Iд+Iбо) R2=Uбэо/Iд
Подобная схема задания напряжения смещения базы широко используются на практике, но имеет недостатки:
-
Неэкономна, поскольку источнику Е2 необходимо выработать ток делителя(Iд)
-
Резистор R2 включенный паралельно входу каскада, несколько снижает входное сопротивление. В целом для получения стабильного напряжения базы необходимо чтобы:
Iд>>Iбо
На практикев целях экономии соблюдается отношение Iд≈(3..5)Iбо .
17.04.Разделительный конденсатор Ср служит для передачи на вход транзистора только переменных составляющих входного напряжения. Разделительный конденсатор иключает дополнительные смещения базы постоянным током от источника сигнала. Для исключения потри переменного сигнала на конденсаторе его сопротивление должно быть min для самой низкой частоты усиливаемого сигнала:
χс=1/(2πfСр)
Поскольку усиливаються сигналы низкой частоты для достижения малой величины χс необходимо применять конденсаторы большей емкоти. Именно поэтому во всех каскадах используют малогабаритные электролитические конденсаторы.
Rн- сопротивление нагрузки
Источник E2 зашунтирован конденсатором С2 для того, чтобы небыло потери частоты усиления выходного напряжения(~)на внутреннем сопротивлении источника Е2 для того, чтобы небыло потери в части выходного напряжения на внутреннем сопротивлении Е2. На рис. представлен процесс усиления электрического колебания транзистора с учетом выше указанного.
На рис. Uбэ напряж. Э-Б задаваемая с помощью делителя R1 и R2 и опред. По Іб0 с использ входн. хар. транзистора.
Ік0 – начальный ток К- перехода представл. собой обратный ток п-р- перех.
Iк0 ≈ β*Іб0
Uкэ0 –напряж. снимаемо с коллектора транз. соответствующее Iк0 (по вых. хар.).
Расчет рабочего режима транзистора
На практике входное сопротивление транзистора каскадов построенных с применением биполярных транзисторов значит меньше сопротивлени источников сигнала, поэтому можно считать, что источником сигнала является источник тока. Форма тока- sin-ная.
Наибольшие трудности при расчете транзисторных каскадов связаны с выбором точек покоя, характеризующихся:
Iбо,Uбэо,Iко,Uкэо. Расчет аналитичныных транзисторных каскадов с использованием уравнений четырехполюсника пригоден при малых входных сигналах. При значительных входных сигналах аналитическиерасчеты не учитывают нелинейности характеристик транзисторов. Поэтому широкое распротранение получил графоаналитический расчет транзисторных усилительных каскадов. Рассмотрим расчет усилительного каскада. Построенного на биполярном транзисторе. Включенном по схеме с общим эммитером. Для графо аналитических расчетов используются так называемые рабочие характеристики. Поскольку расчитывают зависимость между входом и выходом транзистора.
1) Строим нагрузочные линии, используя: Е2=Uкэ+iкRн
т.N при Uкэ=0 iк=Е2/Rн
т.M при iк=0 Uкэ=Е2
2) Определяем max значение выходных U и I путем пересечения точек проекций с предельные характеристики: нижней и верхней (A,B) соответственно плоскости. Данные проекции позволяют нам определить двойные амплитуды выходного тока и напряжения. Поскольку необходимо получить выходные сигналы max похожы на sin-ду, определим точки покоя, используя предельные режимы(см. рис.). Точка пересечения средней линии предельного режима по I с выходной харрактеристикой определет режим покоя по I и U.
3) Проектируя точку Т в область определения режимов по U тем самым определим точку покоя по U. Область на рабочей выходной характеристике, ограниченая нагрузочной прямой, проекциями точек А, В, называется треугольником мощностей. В области данного треугольника возможно получение искажения сигнала при соблюдении симетрии режимов.
Входные характеристики
Переносим проекции т, А иВ на входную характеристику(А1,В1)
-
Переносим т. Т с выходной характеристики на входную
-
Изображаем sin-ды входных токов и напряжений
-
Проекция т. Т1 на ось тока и напряжения позволит определить режим покоя Iбо и Uбэо, которые в дальнейшем должны быть заданы с помощью делителей R1 и R2. Входной ток Iб представляет собой симетричную sin-ду. Uбэ не является симетричной sin-дой в следствии нелинейных свойств транзистора, посколькупринято, что входное сопротивление мало, то главным является при построении Iб.
Влияние температуры на работу усилительного каскада
При длительной работе транзистора в следствие постоянного тока по нему, температура его корпуса превышает на некоторую величину t0 окружающей среды. Кроме того корпус транзистора может нагреваться внешними источниками. Как следствие перегрева транзистора, увеличивается обратный ток коллекторного перехода. Так же могут изменяться и ток базы. Вследствии этих измененний могут изменятся выходные характеристики ьранзистора ипринемают вид, показанный на нижеследующем рисунке.
В следствии перегрева транзистора рабочая область, ограниченая отрезком (А,В), уменьшается до отрезка (А,В1)(см.при t>25 0C). Как видно из рис. При высоких температурах транзисторный каскад неспособен усиливать значиельные сигналы, поскольку площадь рабочей области значительно больше, чем при нормальной температуре. Для исключения этого явления требуется ввести в схему термокомпенсирующие элементы(терморезисторы)















