шпора_электроника 2.0 (1075553), страница 5
Текст из файла (страница 5)
Если Uб1-Uб2=Uд, то следовательно изменяются и токи транзисторов. Если ΔIк1 = -ΔIк2=Uд/2Rэ1, то следовательно диференциальный коэфициент усиления по напряжению составит:
Ад=-Uд/2Rэ
Знак «-» =>приращение Uб1 вызвало отрицательное приращение Uк1.
Uк1=AдUб1=-(Uд/Rэ)Uб1
Напряжение разбаданса (Up)
Up по своей сути= дрейфу 0 усилителя постоянного тока. У двух транзисторов при Iк напряжение Uбэ отличается незначительно, поэтому разность входных напряжений фактически =0.
Uб1-Uб2=Uд=0 при Iк1=Iк2.
Однако на прктике достичь равенство коллекторныхтоков или же равенство Rк1 и Rк2 при эдентичных транзисторах VT1 и VT2 фактически невозможно. Поэтому при Uд=0 => ΔUк<>0.
Up представляет собой разность входных напряжений, которые необходимо приложить для того чтобы выполнить Uк1=Uк2.
Рассмотрим основные способы компенсации Up.
-
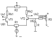
Способ: компенсации разболанса: если необходим только лишь один вход диференц. усилит. к другому можно приложить постоян. напряжение тем самым скомпенсировав напряж. разболанса. Для этой цели служит потенциометр Rз
-
способ: если требуется использование обоих входов усил. то напряж. разболанса устроняется с помощью эмиттерных сопротивлений. Для этой цели служит потенциометр R1.
-
Способ: возможность выравн. напряж. Uбэ состоит в том, чтобы обеспечить различные значения коллекторного тока. Для этой цели служит потенцеометр R2.
Последний способ является наиболее практичным, поєтому потенциометр R2 выносится в качестве регулировачного на на внешнию панель прибора.
Работа дифер. усилителя с малыми сигналами.
Как рассмотренно ранее в усил. Постоянного тока с непосредствен. связью для компенсации потенциального барьера Б-Э перехода вводился источник напряж. смещения:
Источник Есм повышал потенциал базы относительно эмитера. Такой способ не всегда является пригодным. В дифер. усил. Задача компенсации падения напряжения на переходе Б-Э решается путем введения второго источника питания: (ЭДС питания – Еп)
Введен. данного источника позволяет снизить потенциал эмиттера относительно общей точки. Введением такого источника позволяет работать дифер. усилит. с сигналом как полож. так и отрицат. полярности.















