Главная » Просмотр файлов » шпора_электроника 2.0

шпора_электроника 2.0 (1075553), страница 4

Файл №1075553 шпора_электроника 2.0 (Шпоры по Созинову) 4 страницашпора_электроника 2.0 (1075553) страница 42017-12-28СтудИзба
Просмтор этого файла доступен только зарегистрированным пользователям. Но у нас супер быстрая регистрация: достаточно только электронной почты!

Текст из файла (страница 4)

(см. рис. нижеследующий)

На практике такая схема не получила широкого распротранения, поскольку требует индивидуального набора элементов.

Другим способом уменьшения влияния температуры на рабочую область является применение отрицательной обратной связи по I. Суть этого метода: при увеличении температуры увеличивается ток коллекторного перехода(его постоянная составляющая) путем введения в цепь эммитера резистора достигается уменьшение напряжения Uбэ(входного U), при увеличении постоянной сооставляющей тока коллектора.

При уменьшении тока базы рабочий режим транзистора определяется по выходным характеристикам при уменьшении тока базы. Таким образом происходит автоматическое премещение нагрузочной линии на выходной характеристике, соответствующей уменьшеному Iб. На выше представленном рис. Это соответствует переходу рабочей области от линии А1В1 к линии АВ.

Для исключения влияния отрицательной обратной связи по току на полезный сигнал(переменная составляющая коллекторного тока) резистор Rэ шунтируется конденсатором С3.

Сопротивление конденсатора мало для ~ I и ∞ большое для const составляющей.

Частотные свойства усилительного каскада

На рис. Представлен примерный вид амплитуно-частотной характеристики каскада с общим эммитером

Амплитудно-частотная характерисстика показывает зависимость усиление каскада от частоты усиления сигнала:

Кu=Uвых/Uвх Ku=γ(f)

На графике можно выделить следующие области:

  1. Практически линейнуя зависимость коэфициента усиления от частоты характеризуется частотным диапазоном от min до max рабочей частоты. В этом диапазоне коэфициент усиления max

  2. При низких частотах в следствии влияния емкостей разделительных конденсаторов СR1 и СR2 наблюдается плавное увеличение коэфициента усиления

  3. На высоких частотах от fpmax и віше в следствии влияния паразитніх емкостей, а также из-за єнерционніх процес сов рекомбинации носите лей заряда в базе наблюдается снижение коєфициента усиления

На практике амплитудно-частотнуе характеристики могут кметь произвольную форму, по которой тяжело определить рабо чую область, потому прийнято: робоче-частотній діапазон определяется по коєфициенту усиления Ku=Kumax/√2 (f1,f2 см.на рис.)

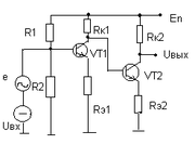
Усилители постоянного тока

Для усиления сигнала с частотой приближенностью к нулю используют усилитель с амплитудно-частотной характеристикой представленной на рис.

При построении усилительных каскадов постоянного тока применение конденсаторов и трансформаторов для разделения каскада недопустимо. Поэтому в подобных усилителях применяется непосредственная связь каскадов. Примерный вид усилителя постоянного тока представлен на рис.

Рабочий режим такого усилителя определяется аналогичныым усилителем, имеющим емкостные связи Точка покоя транзистора VT1 определяется соотношеним резисторов R1, R2. Точка покоя транзистора VT2 определяется режимом работы транзистора VT1 и соотношением резисторов Rк1 и Rэ1. Таким образом режимы покоя предыдущих каскадов усилителя постоянного токаопределяютстабильность рабочей схемы. В следствии изменения параметров транзистора и элементов схемы при изменении температуры окружающей среды, или в следствии разброса параметров в уселителе постоянного тока наблюдаетсядрейф выходного напряжения. Дрейфом выходного напряжения называется его измнение при неизменном входном напряжении. Дрейф измеряется при Uвх=0. Дрейф напряжения паразитное явление. Поэтому в схемах вводят дополнительные элементы для компенсации дрейфа.Так для исключения дрейфа напряжения связанного с зменением сигнала во входную цепь вводят источник постоянного ЭДС: Uвх компенсирует равное по велечине и противоположное по знаку напряжение покоя базы транзистора VT1. на практике представленная схема усиления постоянного тока не получила широкго распространения, поскольку в опорных схемах наблюдается значительный дрейф напряжения в первую очередь связанный с измененнием рабочего режима при увеличении температуры. А также с невозможно высокой повторяемости элементов схемы, необходимом при массовом производстве.

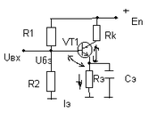
Транзистор как источник стабильного тока

Идеальный источник тока J обладает бесконечно большим внутренным сопротивлением и обеспечивает в нагрузке Rн ток независящий от падения напряжения на нагрузке.

На прктике широкое распротранение получили источники тока на транзисторе, на рис. Указана базовая схема

Iн=(Vб-Vбэ)/Rэ Vб-потенциал базы

Недостатком представленой схемы является зависимость потенциала базы от напряжения источника питания. Поэтому вместо R2 устанавливается стабилитрон

Транзисторы являются термоустойчивыми элементами. В среднем для транзисторного каскада включенного по схеме с общим эммитеромпадение потенциала базы при увеличении темперапературы на 100С составляет ≈2мВ. Эта особенность оказывает значительное влияние при производстве интегральных схем. Для борьбы с указанным явлением на прктике применяют ток, называемый токовое зеркало

Iн=(Vб-Vбэ)/Rэ=(IдR2+Uд-Uбэ)/Rэ≈(R2/Rэ)Iд

На представленной схеме ток Iн является отображением тока делителя Iд. Именно поэтому схема носит название токовое зеркало. При производстве интегральных элементов добится соотношения Uд≈Uбэ возможно путем диодного включения транзистора. В этом случае схема токового зеркала выглядит так:

На рис. Коллекторный переход транзистора VT1 закорочен. В работе транзисторов коллекторный переход не учавствует, поскольку на транзисторе Uбэ=Uкэ>Uкэнас (0.7В>0.2B), и обладает конечным сопротивлением, величина которого постоянна.При получении транзисторов на одном кристале возможно добится высокой повторяемости элементов, т.е. будут выполнятся соотношения:

Iб=Iб1=Iб2 следовательно

Iк1=Iк2=βIб Iн=(β/(β+2))Iд

Iд=βIб+2*Iб Iн≈Iд

Iн=β*Iб

В єтом случае, если усиление по1-го транзистора не достигается, применяют т.н. схему Бармингтона

Iэ1=Iб2

β1Iб1=Iб1

Iк22Iб22β1Iб1

В схеме Бармингтона общий коэфициент передачи тока=произведению коэфициентов тока каждого из транзисторов, включеннях по схеме с общин эммитером. Для бистрого запирання поставного транзистора перреход базы –эммитера транзистора VT2 может шунтироваться резистором.

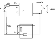
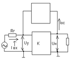
Обратная связь в усилителях

Обратная связь в усилителях осуществляется подачей на вход усилителя сигнала с его выхода. Структурная схема с обратной связью представлена на рис.

Усилитель и звено обратной связи комплексным коэфициентом передачи, показывающеим связь выходной и входной величины в звене. Комплексный коэфициент передачи указывает на возможные изменения фазы выходного сигнала по отношению к входному:

Iк=β*Iб

В усилителях используют различные обратные связи. Вид обратной связи зависит от параметров входного сигнала(напряжение U), а также от способа подключения обратного сигнала к выходу и входу.

Виды обратной связи:

  1. последовательная обратная связь по напряжению

Uy-U ycилителя

Kuoc=Uвых/Uвх- коэфициент усиления усилителя с обратной связью

Учитывая, что Uу=Uвх+Uос и поделив левую и правую части на Uвых получим:

Uу/Uвых=Uвх/Uвых+Uос/Uвых =>1/Ku=1/Kuoc

Kuoc=Ku/(1-Kuχ)

Χ-коэфициент передачи сигнала обратной связи при 0>Ku χ>1

Имеет место положительная обратная связь т.е. Кuoc>>Ku

При Ku χ<0 => Kuoc=Ku/(1+Kuχ)-отрицательная обратная связь

  1. Последовательная обратная связь по току

  1. Параллельная обратная связь по напряжению

Воздействие обратной связи может привести к увеличении или уменьшении выходного сигнала. В (1) случае обратной связи «+»; В (2) – «-».

Диференциальные усилители

Диференциальные усилители относятся к усилителям постоянного тока и являются симетричными, т.е. имеют 2 входа и 2 выхода(см. рис.)

Представленной схемы является наличие источникаопорного тока Iоп. Источник тока предназначен для обеспечения постоянства суммы эммитерных токов:Iоп=Iэ1+Iэ2=const

При Uб1=Uб2=0 через транзисторы протикают одинаковые токи. Тем самым достигается равенство напряжения на выходе Iк1=Iк2 => Iэ1=Iэ2=Iоп/2 Uк1=Uк2

Эти соотношения не меняются если оба входных напряжения принимают одинаковые приращения получают симетричный сигнал. Т.к. в этом режиме Iк1=Iк2 Uвых=const следовательно Коэф.усил. Диференциального усилителя по симфазному сигналу =0. Если Uб1 увеличивается на ΔUб => Iк1 увеличивается на ΔIк, при этом ΔIк1 = -ΔIк2. Таким образом Uвх вызывает изменение Uвых, т.е. диференциальный усилитель реагирует на разность входных сигналов. Отличительной особенностью диференциальных усилителей является их высокая термостабильность, т.е. ΔUвых не изменяется при изменении температуры. Это связано с тем, что температура одинаково воздействует на оба транзистора и вызывает одинаковое приращение входного сигнала. Т.е. температурное воздействие аналогично симфазному сигналу.

В том случае, если необходимо усиливать один сигнал,1 из входов диференциального усилителя чаще всего заземляют или подключают к источнику напряжения смещения.

Традиционно один из входов диференциального усилителя называют прямым, а второй инверсным. Обозначения произвольные.

Диференциальный усилитель с отрицательной обратной связью по току

При необходимости упр. Коэфициентом усиления сого усилителя в ба схему вводятся обратные связи.Наибольшее распостранение получила отрицательная обратная связь по току аналогична той, что применяется в транзисторном каскаде с общим эммитером для термокомпенсации. Для этого в эммитерную цепь каждого транзистора включают резистор.

Характеристики

Тип файла
Документ
Размер
306 Kb
Тип материала
Высшее учебное заведение

Список файлов ответов (шпаргалок)

Свежие статьи
Популярно сейчас
А знаете ли Вы, что из года в год задания практически не меняются? Математика, преподаваемая в учебных заведениях, никак не менялась минимум 30 лет. Найдите нужный учебный материал на СтудИзбе!
Ответы на популярные вопросы
Да! Наши авторы собирают и выкладывают те работы, которые сдаются в Вашем учебном заведении ежегодно и уже проверены преподавателями.
Да! У нас любой человек может выложить любую учебную работу и зарабатывать на её продажах! Но каждый учебный материал публикуется только после тщательной проверки администрацией.
Вернём деньги! А если быть более точными, то автору даётся немного времени на исправление, а если не исправит или выйдет время, то вернём деньги в полном объёме!
Да! На равне с готовыми студенческими работами у нас продаются услуги. Цены на услуги видны сразу, то есть Вам нужно только указать параметры и сразу можно оплачивать.
Отзывы студентов
Ставлю 10/10
Все нравится, очень удобный сайт, помогает в учебе. Кроме этого, можно заработать самому, выставляя готовые учебные материалы на продажу здесь. Рейтинги и отзывы на преподавателей очень помогают сориентироваться в начале нового семестра. Спасибо за такую функцию. Ставлю максимальную оценку.
Лучшая платформа для успешной сдачи сессии
Познакомился со СтудИзбой благодаря своему другу, очень нравится интерфейс, количество доступных файлов, цена, в общем, все прекрасно. Даже сам продаю какие-то свои работы.
Студизба ван лав ❤
Очень офигенный сайт для студентов. Много полезных учебных материалов. Пользуюсь студизбой с октября 2021 года. Серьёзных нареканий нет. Хотелось бы, что бы ввели подписочную модель и сделали материалы дешевле 300 рублей в рамках подписки бесплатными.
Отличный сайт
Лично меня всё устраивает - и покупка, и продажа; и цены, и возможность предпросмотра куска файла, и обилие бесплатных файлов (в подборках по авторам, читай, ВУЗам и факультетам). Есть определённые баги, но всё решаемо, да и администраторы реагируют в течение суток.
Маленький отзыв о большом помощнике!
Студизба спасает в те моменты, когда сроки горят, а работ накопилось достаточно. Довольно удобный сайт с простой навигацией и огромным количеством материалов.
Студ. Изба как крупнейший сборник работ для студентов
Тут дофига бывает всего полезного. Печально, что бывают предметы по которым даже одного бесплатного решения нет, но это скорее вопрос к студентам. В остальном всё здорово.
Спасательный островок
Если уже не успеваешь разобраться или застрял на каком-то задание поможет тебе быстро и недорого решить твою проблему.
Всё и так отлично
Всё очень удобно. Особенно круто, что есть система бонусов и можно выводить остатки денег. Очень много качественных бесплатных файлов.
Отзыв о системе "Студизба"
Отличная платформа для распространения работ, востребованных студентами. Хорошо налаженная и качественная работа сайта, огромная база заданий и аудитория.
Отличный помощник
Отличный сайт с кучей полезных файлов, позволяющий найти много методичек / учебников / отзывов о вузах и преподователях.
Отлично помогает студентам в любой момент для решения трудных и незамедлительных задач
Хотелось бы больше конкретной информации о преподавателях. А так в принципе хороший сайт, всегда им пользуюсь и ни разу не было желания прекратить. Хороший сайт для помощи студентам, удобный и приятный интерфейс. Из недостатков можно выделить только отсутствия небольшого количества файлов.
Спасибо за шикарный сайт
Великолепный сайт на котором студент за не большие деньги может найти помощь с дз, проектами курсовыми, лабораторными, а также узнать отзывы на преподавателей и бесплатно скачать пособия.
Популярные преподаватели
Добавляйте материалы
и зарабатывайте!
Продажи идут автоматически
7030
Авторов
на СтудИзбе
260
Средний доход
с одного платного файла
Обучение Подробнее