Для студентов КФУ по предмету Численные методыТабулирование трансцендентных функцийТабулирование трансцендентных функций
5,0053227
2025-04-222025-04-22СтудИзба
ДЗ: Табулирование трансцендентных функций
Описание
Постановка задачи............................................................................................ 3
Основная часть................................................................................................. 5
Решение 1-го задания................................................................................... 5
Решение 2-го задания................................................................................... 6
Решение 3-го задания................................................................................. 20
Листинг программы........................................................................................ 27
Список литературы......................................................................................... 32
Цель задания – изучить и сравнить различные способы приближенного вычисления этой функции.
Для этого:
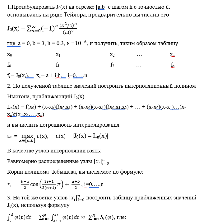
1. Протабулировать J0(x) на отрезке [a,b] с шагом h с точностью ε, основываясь на ряде Тейлора, предварительно вычислив его
где a = 0, b = 3, h = 0.3, ε = , и получить, таким образом таблицу
2. По полученной таблице значений построить интерполяционный полином Ньютона, приближающий J0(x)
и вычислить погрешность интерполирования
В качестве узлов интерполяции взять:
Равномерно распределенные узлы
Корни полинома Чебышева, вычисляемое по формуле: , i=0,…,n
3. На той же сетке узлов построить таблицу приближенных значений J0(x), используя формулу
, где:
a) (формула для правых прямоугольников),
b) (формула трапеций),
c) (формула Гаусса),
d) (формула Симпсона),
а zi – точки разбиения отрезка интегрирования на N частей,
Интеграл вычисляется с точностью ε = . Точность вычисления интеграла определяется сравнением результатов при различном числе разбиения отрезка интегрирования. Именно точность ε считается достигнутой, если
![]()
Основная часть................................................................................................. 5
Решение 1-го задания................................................................................... 5
Решение 2-го задания................................................................................... 6
Решение 3-го задания................................................................................. 20
Листинг программы........................................................................................ 27
Список литературы......................................................................................... 32
Цель задания – изучить и сравнить различные способы приближенного вычисления этой функции.
Для этого:
1. Протабулировать J0(x) на отрезке [a,b] с шагом h с точностью ε, основываясь на ряде Тейлора, предварительно вычислив его
где a = 0, b = 3, h = 0.3, ε = , и получить, таким образом таблицу
2. По полученной таблице значений построить интерполяционный полином Ньютона, приближающий J0(x)
и вычислить погрешность интерполирования
В качестве узлов интерполяции взять:
Равномерно распределенные узлы
Корни полинома Чебышева, вычисляемое по формуле: , i=0,…,n
3. На той же сетке узлов построить таблицу приближенных значений J0(x), используя формулу
, где:
a) (формула для правых прямоугольников),
b) (формула трапеций),
c) (формула Гаусса),
d) (формула Симпсона),
а zi – точки разбиения отрезка интегрирования на N частей,
Интеграл вычисляется с точностью ε = . Точность вычисления интеграла определяется сравнением результатов при различном числе разбиения отрезка интегрирования. Именно точность ε считается достигнутой, если

Характеристики домашнего задания
Предмет
Учебное заведение
Просмотров
1
Качество
Идеальное компьютерное
Размер
385,03 Kb
Список файлов
2_5248957374428897501.docx

Если нужен другой вариант работы или отдельная задача из любой работы, пишите в комментарии