ЛР-сб-КЛЮЧИ-исп (987986), страница 6
Текст из файла (страница 6)
tЗД ВКЛ = ВХ 1 ln (EГ’/ (EГ’ - UОТС)), (4.1)
где ВХ 1 = RГ CЗИ.
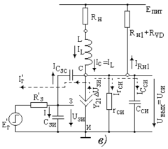
Длительность фронта включения транзистора (t1-0) (Рис. 4.4). Эта длительность определяется временем нахождения транзистора в активной области своих характеристик. Схема замещения ключа для этой стадии представлена на рис. 4.6, а, и ниже даны уравнения Кирхгофа для точек “з” (затвор) и ”с” (сток).
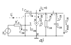
| Рис. 4.6. Схемы замещения ключа: а – для процесса включения; б – для включенного состояния; в – для процесса выключения | ||
IГ’ =IC ЗИ + IC ЗС,
или (EГ’ - З)/RГ’ = CЗИ d З/dt + CЗС d(З - С )/dt (4.2)
IL = IC = – IC ЗС + 21dЗ + IrS + IC СИ,
или CЗС d (З - С )/dt + L dС/dt = 21dЗ + С/RСИ+ CСИ dС/dt. (4.3)
Фронт включения относительно короткий, и за это время, можно считать, ток индуктивности (IL = L dС/dt) , практически, не изменится, т.е. останется равным нулю (IL = 0).
. Предположим, что емкость CСИ относительно мала, и ее током можно пренебречь. В таком случае комбинация уравнений (4.2) и (4.3) позволяет записать
(EГ’ - З)/RГ’ = d З/d t (CЗИ + CЗС (1 + KU )), (4.4)
где KU = – 21 rСИ – коэффициент усиления каскада по напряжению
(KU 100 ). Это - известный эффект Миллера, заключающийся в значительном увеличении входной емкости инвертирующего усилительного каскада за счет действия обратной связи через емкость CЗС. Он приводит к существенному увеличению эффективной входной емкости каскада и, соответственно, – постоянной времени ВХ 2= RГ’ (CЗИ + CЗС (1 + KU )). Поскольку ВХ 2 ВХ 1 можно считать, что за время формирования фронта t1-0 напряжение на затворе транзистора (Рис. 4.4, а) изменяется крайне незначительно (UЗИ const). Это облегчает проведение оценочного расчета длительности t1-0.
Действительно, поскольку UЗИ const., то IC ЗИ = CЗИ d З/dt 0. Следовательно, можно оценочно ! считать, что весь ток генератора импульса EГ’ идет на перезарядку емкости CЗС, и это определяет длительность фронта t1-0 (Протекание токов показано на
рис. 4.6, а пунктиром):
(EГ’ - З)/RГ’ CЗС d UЗС/dt CЗС dUСИ/dt . (4.5)
Решение уравнения (4.5)для малых времен дает
t1-0 CЗС UСИ / ((EГ’ - З)/RГ’) (4.6)
Решение (4.6) можно уточнить, если учитывать емкость CСИ!
Реально наблюдается фронт t1-0 с быстрой и медленной составляющими. Это связано с зависимостью CЗС от напряжения UСИ (см. рис. 4.2, а). Если потенциал стока выше потенциала затвора, то емкость CЗС относительно мала, хотя изменяется значительно (в оценочных расчетах можно взять среднюю величину). В это время формируется быстрая часть фронта t1-0. При напряжении на стоке меньшем, чем напряжение на затворе (UО), емкость CЗС уже мало изменяется с напряжением, но значительно возросла. В таком случае формируется медленный спад. Это и определяет наблюдаемую форму фронта t1-0 .
Реально ток индуктивности IL также может несколько возрасти за время фронта. Это изменение можно оценить в соответствии с выражением IL =L dUL /dt, где UL = EПИТ, и оценить погрешность вычислений.
По окончании фронта t1-0 эффект Миллера закончится, транзистор VT полностью откроется, но напряжение на затворе UЗИ вновь начнет нарастать до величины EГ’ с постоянной времени ВХ 3 = RГ’ (CЗИ + CЗС).
Этап нарастания тока в индуктивности.
Транзистор открылся, имеет очень малое сопротивление (RСИ ОТКР 0,3 Ом), однако ток стока, практически, останется равным нулю (IС = IL 0), поскольку индуктивность нагрузки (L) препятствует мгновенному изменению тока. Напряжение на выходе уменьшилось до величины
UВЫХ = Uост 0 . Рабочая точка находится в положении “B” (Рис. 4.5). Схема замещения ключа, отражающая этот момент времени, дана на
рис. 4.6, б. Здесь транзистор представлен схемой замещения для открытого состояния. Ток транзистора (IС = IL) начнет нарастать (рис. 4.4, в) в соответствии с уравнением
.
EПИТ =L dIС / dt + IС (RН + RLS + RСИ ОТКР), (4.7)
что приведет к решению
IС = IСТ MAX (1 – exp (-t /)), (4.8)
где = L / (RН + RLS + RСИ ОТКР) L / RН,
IС MAX = EПИТ / (RН + RLS+ + RСИ ОТКР).
Если длительность импульса запуска TИ 3, то переходной процесс нарастания тока, практически, завершится (IС = IС MAX), рабочая точка займет положение “C” (рис. 4.5), и в схеме установится стационарное включенное состояние транзистора. Если TИ 3, то положение “C” соответствует нестационарному включенному состоянию транзистора.
Этап выключения ключа.
Длительность времени задержки выключения (tЗД ВЫКЛ). Запускающий импульс EГ’ закончился. Генератором запускающих импульсов сформирован отрицательный перепад напряжения EГ’ 0
(Рис. 4.4, а). Напряжение на затворе ключа начнет уменьшатся с постоянной времени ВХ 3 вплоть до попадания транзистора в область активных характеристик, когда начнет формироваться фронт закрытия транзистора. В этот момент возникает эффект Миллера, и напряжение UЗИ практически перестает изменяться.
tЗД ВЫКЛ ВХ 3 ln (EГ’/ (EГ’ – U )). (4.9)
Длительность нарастания выходного напряжения (t0-1). Процессы при формировании этого фронта напряжения аналогичны процессам, рассмотренным при формировании фронта t1-0 – отличие в том, что ток затвора транзистора является вытекающим! Tок стока транзистора начинает уменьшаться (-Y21dUЗИ), а ток индуктивности L остается прежним!. В первом приближении увеличение напряжения UСИ связано, в основном, с зарядом емкости CЗС током, протекающим в цепи: источник тока Y21dUЗИ - CЗС – генератор EГ’ (Рис. 4.6, в ).
Здесь также наблюдаются две стадии фронта t0-1 – медленная и быстрая, и они также связаны с разной величиной емкости CЗС. Длительности как быстрой, так и медленной составляющих фронта можно ориентировочно оценить, используя соотношение аналогичное (4.6)
t0-1 CЗС UС ЗС / (UЗИ/RГ’) (4.10)
Ток индуктивности IL, практически, изменяется мало за время фронта, однако это изменение можно оценить в соответствии с выражением UL =L dIL /dt, где UL = EПИТ.
Необходимо обратить особое внимание, что в момент окончания формирования фронта t0-1 рабочая точка транзистора находится в положении “D” (Рис. 4.5 ) – через транзистор протекает максимальный ток и одновременно - напряжение UСИ максимальное. На транзисторе выделяется максимальная мощность, что может привести к выходу его из строя!
При достижении напряжения UСИ = EПИТ + UД диод VD открывается. Для тока индуктивности возникает путь прохождения по контуру L – VD – – шина EПИТ – RН. Формирование фронта t0-1 закончилось. С этого момента индуктивность L не препятствует уменьшению тока стока транзистора, и ток IС уменьшается до нуля в условиях, когда напряжение UСИ = const,
т. е. – с постоянной времени S (собственное быстродействие транзистора). Рабочая точка переместилась в точку “G” , а затем – в точку “A” (Рис. 4.5).
Стадия восстановления
После закрытия транзистора ток индуктивности через диод VD замыкается на нагрузку RН. Энергия, накопленная в индуктивности, расходуется, и ток IL уменьшается по закону
IL = IL MAX exp (- t / ), (4.11)
где = L(RН + R SL + RVD).
Получение импульса повышенного напряжения на выходе ключа в момент его закрытия
Получение импульса повышенного напряжения на выходе ключа в момент его закрытия на данном стенде лаб. раб. возможно, если последовательно с диодом VD включить резистор RН1 (рис. 4.3, а).
В этом случае при достижении напряжения UСИ = EПИТ + UД диод VD открывается, и ток индуктивности замыкается через резистор RН1. Ток через резистор RН1 возрастает по мере уменьшения тока стока транзистора (рис. 4.6, в) (помним, что (IRН1 + IС = IL const)). На выходе ключа наблюдается перенапряжение (рис. 4.4, б), рабочая точка передвигается в положение "E" (рис. 4.5). Изменение напряжения UСИ приводит к продолжению перезарядки емкости CСЗ, транзистор находится в активной области характеристик, а следовательно – действует эффект Миллера. Время фронта нарастания перенапряжения связано как с собственным быстродействием транзистора S (его закрыванием), так и перезарядкой емкостей CЗС и CСИ через резисторы RН1 rСИ.
В момент времени, когда IС станет равным нулю (точка "F" рис.4.5), ток резистора RН1 принимает максимальное значение. В дальнейшем этот ток уменьшается с постоянной времени 1 L(RН+ RН1) по мере расходования энергии, накопленной в индуктивности. Выходное напряжение уменьшается, и рабочая точка перемещается в положение "A" за время восстановления tВОССТ 31.
Методические указания по проведению измерений
Переходные процессы в каскаде, работающем в режиме ключа, наблюдаются с использованием осциллографа (типа С1-94). Управление ключом (рис. 4.7) осуществляется с помощью генератора прямоугольных импульсов типа Г5-54 по схеме аналогично использованной в работе №2. Вход осциллографа и входной кабель характеризуются значительной емкостью (40 и 100 Ф, соответственно), так что непосредственное присоединение осциллографа к исследуемой цепи может увеличить емкость в схеме и несколько исказить переходной процесс. В связи с этим желательно использовать кабель с входным делителем напряжения. Это уменьшит емкость, вносимую в схему в процессе измерения. Но в этом случае при чтении показаний осциллографа следует учитывать коэффициент деления напряжения входным делителем. В процессе измерения длительности переходных процессов необходимо использовать внешнюю синхронизацию осциллографа!
Это обеспечивает независимость уровня синхронизации от амплитуды импульсов в схеме ключа и повышает точность отсчета длительности исследуемого процесса. Схема соединений при проведении эксперимента приведена на рис. 4.7, аналогичного рис. 2.5.
Задание
1. Теоретически рассчитать длительность tЗД, t1-0, t 0-1, tЗАКР, tВОССТ используя параметры транзистора и элементов схемы, указанные на стенде и в описании лабораторной работы.
2. Исследовать процесс включения ключа для нескольких значений амплитуды импульса генератора. Построить зависимости tЗД и t1-0 от IГ’, зарисовать характерные осциллограммы.
3. Исследовать процесс включения ключа при введении в схему дополнительных емкостей, для увеличения CЗС, либо CСИ. Сравнить результаты с теоретически ожидаемыми, зарисовать изменения в характерных осциллограммах.
















