62472 (597562), страница 11
Текст из файла (страница 11)
Работа №10
Исследование интегрирующего усилителя
Цель работы
Изучение свойств интегрирующего усилителя на основе операционного усилителя.
Теоретическая часть
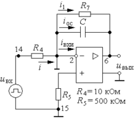
Схема усилителя приведена на рис.1.
Рис.1. Схема интегрирующего усилителя
В цепи обратной связи включены конденсатор С и резистор R7 = 470 кОм. Резистор R7 создает отрицательную обратную связь по постоянному току, что позволяет уменьшить дрейф нуля усилителя. Конденсатор С пропускает переменные составляющие сигнала и осуществляет операцию интегрирования.
Пусть частота сигнала 104 Гц, емкость конденсатора 3,3 нФ, тогда
. (1)
Получается относительно малое сопротивление xс по сравнению с R7, поэтому током i1 можно пренебречь.
Пусть операционный усилитель является идеальным усилителем напряжения, тогда ток iвхu = 0. Точка 2 является виртуальным нулем, поэтому i = ioc.
Значение токов определяется из соотношений:
, (2)
, (3)
, (4)
,
. (5)
На основании выражения (5) определяется временная функция выходного напряжения:
, (6)
где Uвых(0) – начальное напряжение на конденсаторе.
Пусть Uвых(0) = 0, а на вход подается скачек напряжения с амплитудой
Um. Тогда
, (7)
где R4С = τ – постоянная времени интегрирования.
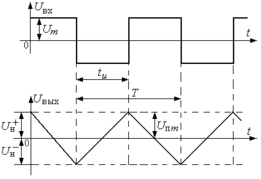
Работа интегрирующего усилителя для скачка входного напряжения приведена на рис.2.
Рис.2. Временные диаграммы работы интегрирующего усилителя для скачка входного напряжения
Если на вход усилителя подается прямоугольное знакопеременное напряжение, то на выходе получается пилообразное напряжение. Временные диаграммы, иллюстрирующие работу усилителя, приведены на рис.3.
Рис.3. Временные диаграммы интегрирующего усилителя для периодического прямоугольного сигнала
При построении рис.3 начальное напряжение Uвых(0) принято равным 0. Амплитудное значение выходного напряжения Uпm достигается за четверть периода Т прямоугольного сигнала или половину длительности импульса tu:
,
, где f – частота входного сигнала.
Тогда значение амплитуды определяется выражением:
(8)
При расчете и построении временных диаграмм напряжение Um принимается равным 3 В.
Экспериментальная часть
1. Балансировка усилителя.
Собрать схему согласно рис.1. При отсутствии входного сигнала добиться нулевого значения выходного напряжения. Напряжение на выходе контролировать при помощи осциллографа.
2. Работа генератора пилообразного напряжения.
Исследовать работу генератора пилообразного напряжения. Для этого в точку 14 схемы подать прямоугольное знакопеременное напряжение от генератора сигнала, используя у него выход «
». Установить заданную частоту f и амплитуду входного напряжения Um. Зарисовать осциллограммы uвх(t) и uвых(t). Сравнить с расчетом по значениям Um, f, Uпm.
3. Снятие зависимости амплитуды выходного напряжения от частоты.
При изменении частоты прямоугольного входного сигнала контролировать изменение амплитуды Uпm = F(f). Результаты измерений занести в таблицу.
4. Оформление отчета.
По результатам опыта построить зависимость Uпm = F(f), определить Uпm для заданной частоты и обработать осциллограммы.
Контрольные вопросы
-
Что означает понятие «Виртуальный ноль»?
-
Как изменить постоянную времени интегрирования?
-
Что произойдет с выходным напряжением интегрирующего усилителя, если смещается ноль усилителя?
-
Как определить вид обратной связи в усилителе?
-
Что произойдет в схеме, если изменяются R4, R7, R5, С?
-
Как влияет частота входного сигнала на выходное напряжение схемы?
Таблица вариантов
| № вар. | С, нФ | f, кГц | № вар. | С, нФ | f, кГц |
| 1 | 1.0 | 40 | 13 | 6.8 | 5 |
| 2 | 1.5 | 30 | 14 | 3.3 | 20 |
| 3 | 2.2 | 35 | 15 | 2.2 | 25 |
| 4 | 3.3 | 10 | 16 | 10.0 | 10 |
| 5 | 6.8 | 8 | 17 | 6.8 | 13 |
| 6 | 10.0 | 4 | 18 | 3.3 | 19 |
| 7 | 6.8 | 6 | 19 | 2.2 | 28 |
| 8 | 3.3 | 15 | 20 | 1.0 | 62.5 |
| 9 | 2.2 | 30 | 21 | 1.5 | 55.5 |
| 10 | 1.5 | 25 | 22 | 2.2 | 40 |
| 11 | 1.0 | 50 | 23 | 3.3 | 25 |
| 12 | 10 | 3 | 24 | 10.0 | 8.0 |
Примечание: студенты, получившие подвариант А, строят временные диаграммы uвх(t), uвых(t); подвариант Б – изображают варианты схем интегрирующих усилителей; подвариант В – расчет выходного напряжения с учетом резистора R7.
Библиографический список
-
Горбачев Г.Н., Чаплыгин Е.Е. Промышленная электроника. – М.: Энергоатомиздат, 1988. – 320 с.
-
Забродин Ю.С. Промышленная электроника. – М.: Высшая школа, 1982. – 496 с.
-
Гусев В.Г., Гусев Ю.М. Электроника. – М.: Высшая школа, 1991. – 622 с.
-
Шило В.Л. Линейные интегральные схемы в радиоэлектронной аппаратуре. – М.: Сов. радио, 1979. – 368 с.
















