15224 (585594)
Текст из файла
Введение
На современном этапе развития сельскохозяйственного производства наметилась тенденция более широкого использования электрической энергии, которая применяется в большинстве стационарных процессов.
Для успешного функционирования и развития сельскохозяйственного производства необходимо применение современного электрооборудования в совокупности с квалифицированной его эксплуатацией.
Животноводство является важнейшим звеном агропромышленного комплекса. Эта отрасль дает человеку ценные продукты питания, а также сырье для промышленности.
Животноводческие и птицеводческие фермы представляют собой сельскохозяйственные специализированные подразделения колхозов, совхозов, подсобных хозяйств и промышленных предприятий, предназначенные для содержания и выращивания скота и птицы с целью производства определенного вида продукции (мяса, молока, яиц, шерсти и др.).
Важным источником, позволяющим в короткое время увеличить его структуру, является свиноводство.
В основе технологии производства на свиноводческих комплексах, крупных репродукторных и откормочных фермах лежит поточный метод промышленного непрерывного круглогодового равномерного воспроизводства поголовья и производства свинины.
В условиях индустриализации животноводства повышение продуктивности животных зависит не только от обеспеченности их полноценными кормами, но и от организации хорошего ухода и системы содержания в помещениях, отвечающих оптимальным условиям микроклимата.
Применение электрификации и автоматизации в процессах приготовления и раздачи корма дает значительный экономический эффект. Особенно это проявляется в животноводстве, так как способствует увеличению производства животноводческой продукции и снижению энергозатрат.
1. Общая часть
1.1 Обоснование темы проекта
Производство сельскохозяйственной продукции является наиболее важной задачей любого государства. Интенсификация отраслей животноводства является необходимым условием для более полного развития сельскохозяйственного производства. Для повышения эффективности использования производственного потенциала животноводства создаются животноводческие фермы, на которых производство продукции должно сопровождаться ростом уровня технического оснащения ферм и комплексов, а не повышением энерговооруженности труда. Выполнение данных условий необходимо для снижения себестоимости единицы продукции животноводства, а также для создания поточности ее получения.
Процесс раздачи кормов при этом – один из наиболее трудоемких, он не должен превышать 20…30 минут.
Механизация раздачи кормов на фермах и комплексах осуществляется транспортными кормораздатчиками. Транспортные работы очень трудоемки и составляют 30…40% от всего объема работ на ферме. Поэтому электромеханизация транспортных устройств в значительной степени влияет на снижение себестоимости продукции, улучшении условий и повышение производительности труда
Механизированные средства доставки и раздачи кормов классифицируются по виду и консистенции транспортируемых кормов, по способу их подачи и по виду привода раздатчиков.
В настоящее время в условиях сельскохозяйственного производства применяются стационарные и мобильные раздатчики. Для непрерывной раздачи применяются транспортеры различных конструкций, главным преимуществом которых является электрифицированный привод, возможность автоматизации процесса транспортировки и раздачи. Однако стационарные кормораздатчики более громоздки, занимают значительные объемы помещений. Мобильные кормораздатчики при той же производительности дешевле, компактные и могут быстро заменяться резервными при необходимости.
1.2 Характеристика хозяйства
СПК «Первое Мая» расположен южнее г. Осиповичи и непосредственно к нему примыкает. Расстояние от центра колхоза д. Осово до районного центра Осиповичи составляет 12 км. На территории колхоза имеется 10 населённых пунктов. Пунктами сдачи сельскохозяйственной продукции являются г. Осиповичи и г. Бобруйск. Хозяйство обслуживает районное производственное объединение «Сельхозхимия».
Характеристика природных условий
Хозяйство расположено в зоне умеренно континентального климата, зима сравнительно мягкая, лето влажное прохладное. Продолжительность безморозного периода 151–152 дней. Среднегодовая температура воздуха составляет +5,5–60С Тёплый период с положительной среднесуточной температурой воздуха длиться 237 дней. Среднегодовое количество осадков 566 мм. Основная часть которых выпадает в летний период. Устойчивый снежный покров устанавливается в третьей декаде декабря. Максимальная глубина промерзания почв 58–60 см.
Характеристика землеиспользования.
Общая площадь земель закреплённых за колхозом составляет 3173,6 га. В границах хозяйства имеются посторонние землепользователи, общая площадь которых 1158,3 га.
-
удельный вес сельскохозяйственных угодий в общей площади хозяйства составляет 85,2%.
-
удельный вес пашни в сельскохозяйственных угодьях равен 50,3%.
На момент разработки проекта в колхозе имелось три производственных подразделения с центрами в д. Осово, д. Ставище и д. Деревцы.
Характеристика земельных угодий колхоза «Первое Мая» приводим в таблице 1.1.
Таблица 1.1. Экспликация сельскохозяйственных угодий
| Наименование бригад | Всего с/х угодий | В том числе: | |||||||
| пашни | сенокосов | пастбищ | многолетних насаждений | ||||||
| всего | из них улучшено | всего | из них улучшено | ||||||
| Осово | 1109,6 | 579,3 | 286,2 | 256,5 | 227,6 | 124,5 | 12,1 | ||
| Ставище | 1147,4 | 706,4 | 362,2 | 297,0 | 138,0 | 75,9 | - | ||
| Деревцы | 447,5 | 310,6 | 57,4 | 51,7 | 79,5 | 3,6 | - | ||
| Всего | 2704,5 | 1596,3 | 645,8 | 605,2 | 445,1 | 204,0 | 12,1 | ||
Безусловно, наиболее важными являются энергетические показатели хозяйства, сведенные в таблице 1.2.
Таблица 1.2. Энергетические показатели хозяйства
| Показатели | Единицы измерения | 2002 год | 2003 год |
| Суммарная мощность электродвигателей Количество тракторов, их мощность Бензин Дизтопливо Наличие энергетических мощностей Энерговооружённость Энергообеспечённость Потреблено электроэнергии Электровооружённость Электрообеспечённость | кВт кВт т т Тыс. л.с. кВт кВт тыс. кВт·ч тыс. кВт·ч тыс. кВт·ч | 1532 8170 54 207 7 62.3 648.9 461 3.52 36.6 | 1516 8147 55 158 6 59 638 498 3.63 8.99 |
В результате анализа данных по хозяйству установлено, что его работы носят характер уменьшения уровня производства продукции растениеводства и стабильной работы животноводческой отрасли хозяйства.
1.3 Исходные данные для проектирования
Свинарник для откорма ремонтного молодняка предназначен для стойлового содержания 600 голов.
Исходными данными для проектирования является генеральный план свиноводческой фермы по откорму ремонтного молодняка на 600 голов, а также геометрические размеры помещений и их классификация по условиям окружающей среды.
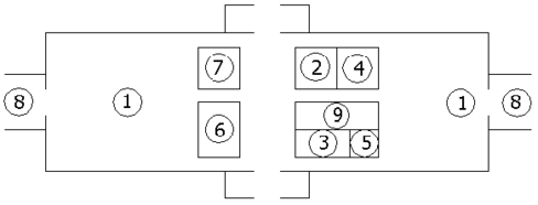
План помещений свинарника, приведем на рисунке 1.1.
Рисунок 1.1 План помещений свинарника
Порядок работы на ферме протекает следующим образом. Обслуживающий персонал начинает работу в 7.00, при этом происходит подготовка оборудования к работе; в 8.00 происходит загрузка бункера раздачи кормов кормосмесью в мобильные кормораздатчики КЭС-1.7, после чего происходит раздача корма и очистки кормораздатчика от его остатков. В 11.00 начинается процесс навозоудаления. Соответственно в 17.00 происходит вечерняя загрузка кормораздатчик, в 18.00 происходит вечернее кормление животных, после того в 21.00 повторяется процесс навозоудаления и очистки кормушек от остатков корма.
Обслуживание фермы осуществляют два оператора по уходу за животными и один оператор по техническому обслуживанию оборудования.
Наименования и площади, входящих в состав фермы помещений приведены в таблице 1.3.
Таблица 1.3. Экспликация помещений
| № по плану | Наименование помещения. | Площадь, м2. |
| 1 2 3 4 5 6 7 8 9 | Помещение для содержания животных Служебная Санузел Подсобное помещение Кладовая Помещение санитарной обработки животных Площадка для взвешивания Кормоприготовительный тамбур Электрощитовая | 576 9 3,6 9,0 3,0 7,1 5,2 7,9 10,1 |
1.4 Характеристика объекта электрификации
Здание свинарника представляет собой сооружение прямоугольной формы. В здании имеются: помещение для содержания животных, а также подсобные и вспомогательные помещения. Наружные стены помещения выполнены из кирпича, также как и внутренние перегородки, которые для лучшей светоотдачи побелены. Внутренние стены, а также перегородки, которые для лучшей светоотдачи побелены. Внутренние стены, а также перегородки выполнены из кирпича марки КР 75. полы в животноводческих помещениях каменно-цементные, бетонные, в некоторых подсобных помещениях линолеум либо керамическая плитка. Каркас помещения выполнен из сборных железобетонных полурам, наружные стены – из двухслойных бетонных полурам либо панелей, кровля выполнена из волокнистых асбоцементных листов с утеплителем из никелированных плит.
Для санитарно – обслуживающего персонала в здании свинарника предусмотрены уборная и санитарный узел.
Станки для поросят в помещении расположены в два ряда, непосредственно примыкающих друг к другу. Вдоль продольных стен помещения имеется два технологических прохода. Станки для поросят выполнены из металла. Каждый станок оборудован автопоилкой с регулируемой высотой установки и металлической кормушкой. Вход в станок предусмотрен со стороны технологического прохода.
Кормораздаточная линия установлена на переднем ограждении станков со стороны кормового прохода. Кормораздача производится мобильным кормораздатчиком, установленным по направляющим над сдвоенными кормушками.
Данное производственное помещение относится ко второй категории по условии по условию обеспечения надежности внешнего энергоснабжения, при этом длительность перерывов в снабжении не должна превышать 3.5 часов. В течении суток допускается повторное плановое отключение длительностью не более 2 часов.
Характеристики
Тип файла документ
Документы такого типа открываются такими программами, как Microsoft Office Word на компьютерах Windows, Apple Pages на компьютерах Mac, Open Office - бесплатная альтернатива на различных платформах, в том числе Linux. Наиболее простым и современным решением будут Google документы, так как открываются онлайн без скачивания прямо в браузере на любой платформе. Существуют российские качественные аналоги, например от Яндекса.
Будьте внимательны на мобильных устройствах, так как там используются упрощённый функционал даже в официальном приложении от Microsoft, поэтому для просмотра скачивайте PDF-версию. А если нужно редактировать файл, то используйте оригинальный файл.
Файлы такого типа обычно разбиты на страницы, а текст может быть форматированным (жирный, курсив, выбор шрифта, таблицы и т.п.), а также в него можно добавлять изображения. Формат идеально подходит для рефератов, докладов и РПЗ курсовых проектов, которые необходимо распечатать. Кстати перед печатью также сохраняйте файл в PDF, так как принтер может начудить со шрифтами.
















