15224 (585594), страница 10
Текст из файла (страница 10)
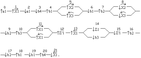
Проверяем реализуемость схемы, для чего каждому элементу присваиваем «весовое» состояние. Первому элементу – 1, вес каждого последующего элемента удваивается.
Производим алгебраическое суммирование весовых состояний элемента, где для элементов со стрелкой ↑ ставим знак «+», а для элементов со стрелкой ↓ ставим знак «–». Конечное весовое состояние для выполнения реализуемости схемы должно равняться нулю.
Т.е. в нашем случае весовое состояние схемы в конечном случае получается равным нулю, что свидетельствует о правильном составлении алгоритма управления, а также численности и последовательности проходящих технологических включений.
Произведем составление частных таблиц включений.
Для дальнейшей формализации процесса разработки РКС управления кормораздатчиком, переходим к составлению частных таблиц включений. Они представляют собой особую запись цикла в виде таблицы, в которой последовательные во времени операции указываются в вертикальных столбцах – тактах, следующих один за другим, и за каждым электрическим элементом системы закреплена своя горизонтальная строка. При этом переход от одного такта к другому предлагает изменение состояния хотя бы одного из элементов (для общей таблицы включений).
Частные таблицы составляются для всех исполнительных элементов, приводов, реле времени и промежуточных логических реле в порядке их срабатывания. Такт, предшествующий включению исполнительного механизма называется тактом срабатывания. Такт, предшествующий такту отключения механизма, называется тактом отключения. Изменение исходного состояния (включение или отключение) элемента в таблице включений обозначается знаком «плюс», возвращение в исходное состояние – знаком «минус».
Для облегчения анализа состояний элементов в тактах таблицы включения, каждому элементу присваиваем код (число), который определяется по формуле.
N=2n-1, (100)
где N – код элемента;
n – порядковый номер элемента в частной таблице включений.
Составляем частную таблицу включений для исполнительного элемента Х1, промежуточного элемента U1, от включения которого срабатывает исполнительный элемент, а также промежуточный элемент b3 от состояния которого этот исполнительный элемент отключится.
Таблица 3.4. Частная таблица включений для исполнительного элемента Х1
| Номер элемента n | Код элемента N | Элементы | Такты | |||||||||||||||||||||||||||||||||||||||||||
| 0 | 1 | 2 | 3 | 4 | 5 | 6 | 7 | 8 | 9 | 10 | 11 | 12 | 13 | 14 | 15 | 16 | 17 | 18 | 19 | 20 | 21 | |||||||||||||||||||||||||
| 1 2 3 | 1 2 4 | X1 U1 b3 | + | + | – | + | – | – | ||||||||||||||||||||||||||||||||||||||
| Коды состояния тактов | 2 | 3 | 1 | 1 | 1 | 1 | 1 | 1 | 1 | 1 | 5 | 4 | 4 | 4 | 0 | 0 | 0 | 0 | 0 | 0 | 0 | 0 | ||||||||||||||||||||||||
Частные таблицы включения для исполнительных элементов Х2 и Х3 будут идентичны, т.к. Х2 и Х3 включаются в работу и отключаются одновременно (параллельно друг другу) от одних и тех же промежуточных элементов b1 и b2.
Таблица 3.5. Частная таблица включения для исполнительных элементов Х2 и Х3
| Номер элемента n | Код элемента N | Элементы | Такты | |||||||||||||||||||||||||||||||||||||||||||
| 0 | 1 | 2 | 3 | 4 | 5 | 6 | 7 | 8 | 9 | 10 | 11 | 12 | 13 | 14 | 15 | 16 | 17 | 18 | 19 | 20 | 21 | |||||||||||||||||||||||||
| 1 2 3 | 1 2 4 | X2, Х3 b1 b2 | + | + | – | + | – | – | + | – | + | – | ||||||||||||||||||||||||||||||||||
| Коды состояния тактов | 0 | 0 | 0 | 0 | 2 | 3 | 1 | 5 | 4 | 0 | 0 | 0 | 0 | 0 | 0 | 0 | 4 | 0 | 2 | 0 | 0 | 0 | ||||||||||||||||||||||||
| 4 | 8 | Х1 | + | – | ||||||||||||||||||||||||||||||||||||||||||
| Коды состояния тактов | 0 | 8 | 8 | 8 | 10 | 11 | 9 | 13 | 12 | 8 | 8 | 0 | 0 | 0 | 0 | 0 | 4 | 0 | 2 | 0 | 0 | 0 | ||||||||||||||||||||||||
Подсчет кодов состояния показывает, что код 5 (такт отпускания) больше нигде не повторяется, а код 2 (такт срабатывания) повторяется в 18 такте, значит таблица состояний для элементов Х2, Х3 не реализуема. Для того, чтобы ликвидировать повторение тактовых кодов, необходимо ввести дополнительный промежуточный элемент, который мы можем включить и выключить в любом такте частной таблицы.
В нашем случае для устранения зоны нереализуемости дополнительно в частную таблицу включении вводим элемент Х1, который включается до зоны нереализуемости, а выключается в зоне нереализуемости. Подсчет кодов состояния показывает, что коды 10 (такт срабатывания) и 13 (такт отпускания) больше нигде не повторяются, а значит, частная таблица включений реализуема.
Составляем частную таблицу включений для исполнительного элемента Х4. В нее, кроме элемента Х4, входит промежуточный элемент Zґ1, от состояния которого исполнительный элемент включается, а также промежуточный элемент b4, от состояния которого исполнительный элемент отключается.
Таблица 3.6. Частная таблица включений для исполнительного элемента Х1
| Номер элемента n | Код элемента N | Элементы | Такты | |||||||||||||||||||||||||||||||||||||||||||
| 0 | 1 | 2 | 3 | 4 | 5 | 6 | 7 | 8 | 9 | 10 | 11 | 12 | 13 | 14 | 15 | 16 | 17 | 18 | 19 | 20 | 21 | |||||||||||||||||||||||||
| 1 2 3 | 1 2 4 | X4 Zґ1 B4 | – | + | + | – | + | – | ||||||||||||||||||||||||||||||||||||||
| Коды состояния тактов | 0 | 0 | 0 | -4 | -4 | -4 | -4 | -4 | -4 | -4 | -4 | -4 | -2 | -1 | -1 | -3 | -3 | -3 | -3 | -3 | 1 | 0 | ||||||||||||||||||||||||
Подсчет кодов состояний показывает, что код 2 (такт срабатывания и код 1 (такт отпускания) больше нигде не повторяются, а значит частная таблица составленная для элемента Х4 реализуема.
Составляем частную таблицу включений для исполнительного элемента Z1. В нее кроме Z1, входит промежуточный элемент b3. От состояния, которого исполнительный элемент включается, а также промежуточный элемент Х4, от состояния которого исполнительный элемент отключается.
Таблица 3.7. Частная таблица включений для исполнительного элемента Z1
| Номер элемента n | Код элемента N | Элементы | Такты | |||||||||||||||||||||
| 0 | 1 | 2 | 3 | 4 | 5 | 6 | 7 | 8 | 9 | 10 | 11 | 12 | 13 | 14 | 15 | 16 | 17 | 18 | 19 | 20 | 21 | |||
| 1 2 3 | 1 2 4 | Z1 b4 Х4 | + | + | + | – – | – | |||||||||||||||||
| Коды состояния тактов | 0 | 0 | 0 | 0 | 0 | 0 | 0 | 0 | 0 | 0 | 2 | 3 | 3 | 7 | 4 | 4 | 4 | 4 | 4 | 4 | 4 | 0 | ||
Подсчет кодов состояний показывает, что коды 2 (такт срабатывания) и 7 (такт отпускания) больше нигде не повторяются, значит таблица составленная для элемента Z1 реализуема.
















