Мой диплом (1235799), страница 9
Текст из файла (страница 9)
В 2015 г. объем посещений по приносящей доход деятельности составил 21,34% в общем объеме посещений, что на 5,86% выше среднего показателя по двум предыдущим годам. Такая динамика была обусловлена сокращением государственного финансирования, что привело к снижению количества посещений в целом на 30% по сравнению с 2014 г. (с 54 461 посещения до 38 237 посещений в год).
Выходом из создавшейся ситуации может послужить увеличение объемов оказания платных медицинских услуг. Иными словами, переход от формата выполнения планов в рамках государственных заданий к формату приносящей доход деятельности путем привлечения пациентов, а также установление партнерских отношений со сторонними организациями, благотворительными фондами.
Согласно ГК РФ «бюджетное учреждение вправе осуществлять приносящую доходы деятельность лишь постольку, поскольку это служит достижению целей, ради которых оно создано, и соответствующую этим целям, при условии, что такая деятельность указана в его учредительных документах. Доходы, полученные от такой деятельности, и приобретенное за счет этих доходов имущество поступают в самостоятельное распоряжение бюджетного учреждения».
Средства на оплату труда рассчитываются после возмещения в полном объеме всех расходов, которые несет учреждение в части оказания конкретных платных услуг (медикаменты, коммунальные и транспортные услуги, амортизация оборудования и т. д).
Оптимальная система оплаты труда предполагает достижение одновременно нескольких целей: эффективного использования ресурсов, профессиональной свободы врача и обеспечения доступности и качества медицинской помощи
Для распоряжения средствами на оплату труда от приносящей доход деятельности в больнице разработано положение о порядке формирования и распределения фондов доплат работникам за оказанные платные услуги.
Согласно данному положению фонд доплат составляет не более 60% от оказанных и оплаченных услуг за расчетный период. Фонд премирования равен 50% от денежных средств по оказанным платным услугам (консультациям) за расчетный период.
В современных условиях при организации платных услуг возрастает опасность нарушений финансовой дисциплины.
Для предотвращения подобных рисков следует руководствоваться Федеральным законом от 25.12.2008 № 273-ФЗ(ред. от 22.12.2014) «О противодействии коррупции».
Противодействие коррупции – деятельность федеральных органов государственной власти, органов государственной власти субъектов Российской Федерации, органов местного самоуправления, институтов гражданского общества, организаций и физических лиц в пределах их полномочий:
-
по предупреждению коррупции, в том числе по выявлению и последующему устранению причин коррупции (профилактика коррупции);
-
по выявлению, предупреждению, пресечению, раскрытию и расследованию коррупционных правонарушений (борьба с коррупцией);
-
по минимизации и (или) ликвидации последствий коррупционных правонарушений.
Прозрачность методики вознаграждения за оказание платных медицинских услуг – одна из действенных мер по борьбе с коррупционными рисками
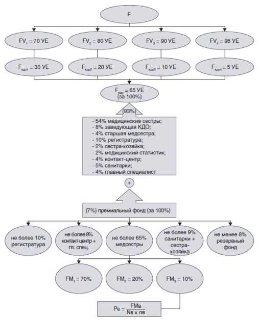
Разработана и успешно внедрена модель распределения фонда премирования (Рисунок 3.3).
Рисунок 3.3 - Модель распределения денежных средств в консультативно-диагностическом отделении
-
F – фонд премирования работников, непосредственно оказывающих платные услуги (консультации);
-
FV1,2,3,4 – фонд премирования врачей при дневных приемах, вечерних приемах, субботних приемах, приемах без медсестры ;
-
FКДО1,2,3,4 – разницы между фондом премирования работников и фондами премирования врачей, в сумме образуют FКДО;
-
FКДО – фонд премирования работников консультативно-диагностического отделения;
-
FМ1,2,3 – фонд премирования медсестер при дневных приемах, вечерних приемах, субботних приемах;
-
P - премия медсестры;
-
е – медсестра на дневных приемах, вечерних приемах, субботних приемах;
-
N – количество консультаций общее;
-
n – количество консультаций медсестры.
Фонд премирования работников, непосредственно оказывающих платные услуги (консультации) (F), распределяется на четыре фонда премирования:
-
консультации, оказанные до 16:00 (специалистами, не занятыми на приемах по оказанию медицинской помощи в рамках территориальной программы ОМС);
-
консультации, оказанные с 16:00 до 20:00 (вечерние приемы);
-
субботние консультации;
-
консультации без медсестры.
Каждый фонд премирования составляет 100 УЕ, при этом фонду премирования врачей соответствует определенное количество УЕ в зависимости от времени проведения консультативного приема.
Фонд премирования работников складывается из разницы между фондом премирования работников и фондами премирования врачей.
Фонд премирования работников распределяется между соответствующими категориями работников в процентном соотношении.
Сотрудники консультативно-диагностического отделения поощряются из внутреннего премиального фонда за определенные показатели работы (отсутствие обоснованных жалоб пациентов, оперативное обслуживание, благодарности в книге отзывов и предложений, соблюдение кодекса поведения сотрудников медицинского учреждения, соблюдение трудовой дисциплины).
I. Продолжение работы по следующим направлениям:
1. обеспечение сбалансированности доходов и расходов в подразделениях учреждения;
2. оптимизация расходов и деятельности учреждения, в том числе путем приведения штатных расписаний в соответствие с объемами и качеством оказываемой медицинской помощи;
3. организация применения маркетинговых технологий в деятельности учреждения для изучения конъюнктуры рынка медицинских услуг, оценке удовлетворенности и изучения потребности в медицинских услугах и внести предложения по организации и совершенствованию видов медицинских услуг и конкурентоспособности учреждения;
4. обеспечение учета пролеченных больных по учреждению, не допуская искажения в отчетности;
5. с целью совершенствования информационных и компьютерных технологий провести работу по созданию единой информационной системы управления учреждением (автоматизация документооборота, анализ работы подразделений, статистические отчеты, мониторинг лечебного процесса, экспертные оценки и контроль качества, задачи финансово-экономического характера).
II. Перспективы развития предприятия
Развитие предприятия нужно будет проводить по следующим направлениям:
1. Изменение структуры
-
Оптимизация штатной численности и структуры лечебно-профилактического учреждения;
-
Увеличение мощности;
-
Создание на базе больницы коммерческого консультативно-диагностического отделения с целью оказания населению специализированной медицинской помощи.
2. Управление персоналом
-
Организация плановой работы по привлечению высококвалифицированных кадров;
-
С целью повышения мотивации работников использовать на практике возможность установления персональных окладов с учетом их вклада в развитие больницы.
3. Совершенствование медицинских технологий
-
Внедрение в деятельность учреждения ультразвуковой диагностики костно-суставной системы у детей раннего возраста
-
Внедрение электролазерного терапевтического синхронизируемого аппарата с целью терапевтического воздействия при комплексном лечении патологии
-
Создание реабилитационного комплекса при лечении патологии сердечно-сосудистой системы
4. Управление основными средствами
-
Продолжение работы по оптимальному использованию площадей с целью уменьшения затрат на содержание и ремонт помещений;
-
Обновление парка автотранспортных средств;
5. Взаимодействие с государственной (муниципальной) системой здравоохранения
-
Участие в реализации национальных проектах;
-
Увеличение численности прикрепленного контингента за счет обслуживания в системе ОМС студентов, компактно проживающих на территории обслуживания
6. Развитие информационных технологий
-
Проведение работы по созданию и внедрению единой информационной системы управления учреждением (автоматизация документооборота, анализ работы подразделений, статистические отчеты, мониторинг лечебного процесса, экспертные оценки и контроль качества, задачи финансово-экономического характера), совместимой с программами территориального здравоохранения;
-
Проведение дистанционных видеоконсультаций на догоспитальном этапе и с целью контроля отдаленных результатов лечения;
-
Проведение телемедицинских сеансов с основными лечебными базами, с целью проведения видеоконференций и обучения медицинского персонала (циклов повышения квалификации);
-
Создание интерактивного интернет-портала;
7. Научная деятельности
-
Создание и внедрение в повседневную практику стандартов оказания качественной медицинской помощи, основанных на применении современных видов диагностики и лечения социально значимых заболеваний;
-
Изучение и модификация факторов риска развития сердечно - сосудистых заболеваний в различных профессиональных группах;
8. Развитие маркетинговой политики
-
Организация широкого маркетингового исследования с целью выявления наиболее востребованных населением видов медицинской помощи;
-
Снижение доли неконкурентноспособных видов медицинских услуг;
-
Внедрение современных методик управленческого учета и механизмов рыночного ценообразования;
-
Обучение и инструктаж персонала, непосредственно взаимодействующего с потребителями услуг[26, 14-23 с.].
ЗАКЛЮЧЕНИЕ
Проанализировав производственно-хозяйственную деятельность Государственного бюджетного учреждения здравоохранения Амурской области «Бурейская больница» можно сделать следующие выводы.
Была выявлена сущность экономического анализа. Это комплексное изучение деятельности предприятия в соответствии с поставленными целями, представленное через систему экономической информации. Анализ хозяйственной деятельности предприятия является важным элементом в системе управления предприятия, действенным средством выявления внутрихозяйственных резервов, основой разработки научно обоснованных планов и управленческих решений. Объектом исследования было Государственного бюджетного учреждения здравоохранения Амурской области «Бурейская больница»
В результате анализа основных производственных фондов выяснено, что они увеличились в 2015 году по сравнению с 2014 годом, также возросли показатели фондоёмкости и фондовооружённости, однако снизилась фондоотдача, т.е. снизились доходы учреждения при увеличении основных производственных фондов.
Проведенный анализ трудовых ресурсов показывает, что произошло снижение штатных должностей на 0,25 ставки, увеличение списочной численности на 2 человека, всех коэффициентов движения рабочей силы кроме коэффициента состава персонала, увеличение производительности труда, при незначительном снижении среднемесячной заработной платы, а также были предложены основные направления поиска резервов повышения эффективности для использования средств на оплату труда. На анализируемом предприятии - это сокращение сверхплановых целодневных и непроизводительных потерь рабочего времени, повышение коэффициента реализуемости оказания услуг и т.д.
После всех проведенных исследований были обобщены все проблемы, которые негативно влияют на деятельность предприятия и предложены мероприятия по совершенствованию работы предприятия. В завершении дипломной работы были предложены мероприятия по совершенствованию деятельности.
В третьей части также предложены направления по продолжению работы, для более эффективного развития предприятия, таких как: обеспечение сбалансированности доходов и расходов в подразделениях учреждения; оптимизация расходов и деятельности учреждения, в том числе путем приведения штатных расписаний в соответствие с объемами и качеством оказываемой медицинской помощи и другие. Также предложены перспективы развития предприятия по направлениям
1. Изменение структуры
2. Управление персоналом
3. Совершенствование медицинских технологий
4. Управление основными средствами
5. Взаимодействие с государственной (муниципальной) системой здравоохранения
6. Развитие информационных технологий
7. Научная деятельности
8. Развитие маркетинговой политики
СПИСОК ИСПОЛЬЗОВАННЫХ ИСТОЧНИКОВ
1.Налоговый кодекс Российской Федерации от 5.08.2000, № 118-ФЗ (с изменениями, внесенными ФЗ № 16-ФЗ от 02.06.2016 г.).
2. Федеральный закон от 29 ноября_2010 года № 326-ФЗ «Об обязательном медицинском страховании в Российской Федерации». (с изменениями, внесенными от 30.12.2015 г.).
3. Об аудиторской деятельности: Федеральный закон №307-ФЗ от 30.12.08 г(с изменениями, внесенными ФЗ от 01.12.2014 г.).; Приор. - М., 2012.- с. 16 .
4. О бухгалтерском учете: Федеральный закон №129-ФЗ от 21.11.96 г. (с изменениями, внесенными ФЗ от 28.11.2011 г.); Основные документы бухгалтерского учета.- М., 2011. - с. 2-6
5. Положение по ведению бухгалтерского учета и бухгалтерской отчетности в Российской Федерации. Утверждено Приказом Минфина РФ от 29.07.98 г. №34н (в ред. Приказа Минфина РФ от 24.03.2013 г. №31н).
6. Положение по бухгалтерскому учету «Учет материально-производственных запасов» (ПБУ 5/01). Утверждено Приказом Минфина РФ от 9 июня 2011 г. № 44н.
7. Положение по бухгалтерскому учету «Доходы организации» (ПБУ 9/99). Утверждено Приказом Минфина РФ от 6 мая 2011 г. №32н (в ред. Приказов Минфина РФ от 30.12.2011 №107н, от 30.03.2001 №27н).
















